Suppr超能文献

长链非编码RNA TUG1通过上调SIRT1来吸附微小RNA-9,从而保护足细胞免受高糖诱导的细胞凋亡和线粒体功能障碍。

Long non-coding RNA TUG1 sponges microRNA-9 to protect podocytes from high glucose-induced apoptosis and mitochondrial dysfunction via SIRT1 upregulation.

作者信息

Lei Min, Ke Guibao, Wang Yan, Luo Dan, Hu Yao

机构信息

Department of Nephrology, Affiliated Hospital and Clinical Medical College of Chengdu University, Jinniu, Chengdu, Sichuan 610081, P.R. China.

出版信息

Exp Ther Med. 2022 Mar;23(3):236. doi: 10.3892/etm.2022.11161. Epub 2022 Jan 24.

Abstract

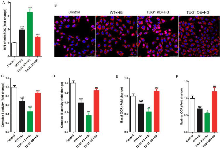
Podocyte apoptosis and mitochondrial dysfunction serve a major role in diabetic nephropathy progression. The present study revealed a molecular mechanism regulating podocyte apoptosis and mitochondrial dysfunction. models were established using conditionally immortalized mouse podocyte clonal cells treated with high glucose (HG). Reverse quantitative-transcription PCR were used to detect gene expression, western blotting and immunofluorescence were used to detect protein expression, Cell Counting Kit-8 was used to detect cell viability and flow cytometry was used to detect cell apoptosis. HG treatment in the mouse podocyte clonal cells downregulated taurine-upregulated gene 1 (TUG1) expression and decreased viability in a dose-dependent manner. In addition, TUG1 knockdown (KD) increased HG-induced apoptosis, while TUG1 overexpression (OE) reduced HG-induced apoptosis in podocytes. HG-induced mitochondrial dysfunction was identified in podocytes, with increased reactive oxygen species levels, decreased complex I/III activity and decreased basal/maximal oxygen consumption rate. TUG1 KD worsened HG-induced mitochondrial dysfunction, and TUG1 OE reversed these effects. At the molecular level, TUG1 was revealed to promote sirtuin 1 (SIRT1) expression by sponging microRNA (miR)-9, and SIRT1 OE reversed the HG-induced apoptosis and mitochondrial dysfunction increased by TUG1 KD. The present data indicated that downregulation of TUG1 induced by HG was associated with HG-induced apoptosis and mitochondrial dysfunction in podocytes, and that TUG1 protected HG-induced podocytes by promoting SIRT1 expression via miR-9 inhibition.

摘要

足细胞凋亡和线粒体功能障碍在糖尿病肾病进展中起主要作用。本研究揭示了一种调节足细胞凋亡和线粒体功能障碍的分子机制。使用经高糖(HG)处理的条件性永生化小鼠足细胞克隆细胞建立模型。采用逆转录定量聚合酶链反应检测基因表达,蛋白质印迹法和免疫荧光法检测蛋白质表达,细胞计数试剂盒-8检测细胞活力,流式细胞术检测细胞凋亡。HG处理小鼠足细胞克隆细胞下调了牛磺酸上调基因1(TUG1)的表达,并以剂量依赖性方式降低了细胞活力。此外,TUG1基因敲低(KD)增加了HG诱导的细胞凋亡,而TUG1过表达(OE)减少了足细胞中HG诱导的细胞凋亡。在足细胞中鉴定出HG诱导的线粒体功能障碍,活性氧水平升高,复合物I/III活性降低,基础/最大耗氧率降低。TUG1 KD加剧了HG诱导的线粒体功能障碍,而TUG1 OE逆转了这些效应。在分子水平上,发现TUG1通过结合微小RNA(miR)-9促进沉默调节蛋白1(SIRT1)的表达,并且SIRT1 OE逆转了TUG1 KD增加的HG诱导的细胞凋亡和线粒体功能障碍。目前的数据表明,HG诱导的TUG1下调与HG诱导的足细胞凋亡和线粒体功能障碍有关,并且TUG1通过抑制miR-9促进SIRT1表达来保护HG诱导的足细胞。

https://cdn.ncbi.nlm.nih.gov/pmc/blobs/b407/8815052/ed217f104bcd/etm-23-03-11161-g00.jpg

文献检索

告别复杂PubMed语法,用中文像聊天一样搜索,搜遍4000万医学文献。AI智能推荐,让科研检索更轻松。

立即免费搜索

文件翻译

保留排版,准确专业,支持PDF/Word/PPT等文件格式,支持 12+语言互译。

免费翻译文档

深度研究

AI帮你快速写综述,25分钟生成高质量综述,智能提取关键信息,辅助科研写作。

立即免费体验