Suppr超能文献

第一个细胞周期中的肌动蛋白丝有助于海鞘发育中前后轴的确定。

Actin Filament in the First Cell Cycle Contributes to the Determination of the Anteroposterior Axis in Ascidian Development.

作者信息

Goto Toshiyuki, Torii Shuhei, Kondo Aoi, Kanda Kazumasa, Kawakami Junji, Kataoka Yosky, Nishikata Takahito

机构信息

Frontiers of Innovative Research in Science and Technology (FIRST), Konan University, 7-1-20 Minatojima-Minamimachi, Chuo-k, Kobe 650-0047, Japan.

Laboratory for Cellular Function Imaging, RIKEN Center for Biosystems Dynamics Research, Kobe 650-0047, Japan.

出版信息

J Dev Biol. 2022 Feb 4;10(1):10. doi: 10.3390/jdb10010010.

Abstract

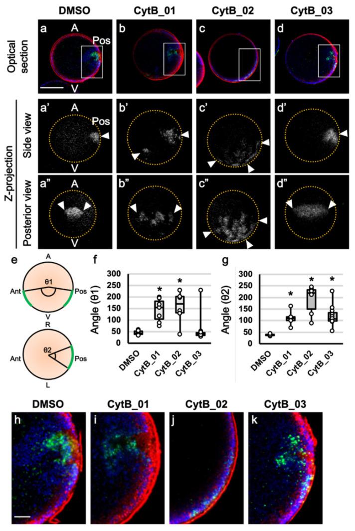
In many animal species, the body axis is determined by the relocalization of maternal determinants, organelles, or unique cell populations in a cytoskeleton-dependent manner. In the ascidian first cell cycle, the myoplasm, including mitochondria, endoplasmic reticulum (ER), and maternal mRNAs, move to the future posterior side concomitantly (called ooplasmic segregation or cytoplasmic and cortical reorganization). This translocation consists of first and second phases depending on the actin and microtubule, respectively. However, the transition from first to second phase, that is, translocation of myoplasmic components from microfilaments to microtubules, has been poorly investigated. In this study, we analyzed the relationship between these cytoskeletons and myoplasmic components during the first cell cycle and their role in morphogenesis by inhibitor experiments. Owing to our improved visualization techniques, there was unexpected F-actin accumulation at the vegetal pole during this transition period. When this F-actin was depolymerized, the microtubule structure was strongly affected, the myoplasmic components, including maternal mRNA, were mislocalized, and the anteroposterior axis formation was disordered. These results suggested the importance of F-actin during the first cell cycle and the existence of interactions between microfilaments and microtubules, implying the enigmatic mechanism of ooplasmic segregation. Solving this mystery leads us to an improved understanding of ascidian early development.

摘要

在许多动物物种中,体轴是由母体决定因素、细胞器或独特细胞群体以细胞骨架依赖的方式重新定位来决定的。在海鞘的第一次细胞周期中,包括线粒体、内质网(ER)和母体mRNA的肌质会同时移向未来的后侧(称为卵质分离或细胞质和皮层重组)。这种转运分别根据肌动蛋白和微管由第一阶段和第二阶段组成。然而,从第一阶段到第二阶段的转变,即肌质成分从微丝向微管的转运,尚未得到充分研究。在本研究中,我们通过抑制剂实验分析了第一次细胞周期中这些细胞骨架与肌质成分之间的关系及其在形态发生中的作用。由于我们改进了可视化技术,在这个过渡时期,植物极出现了意外的F-肌动蛋白积累。当这种F-肌动蛋白解聚时,微管结构受到强烈影响,包括母体mRNA在内的肌质成分定位错误,前后轴形成紊乱。这些结果表明了F-肌动蛋白在第一次细胞周期中的重要性以及微丝和微管之间相互作用的存在,这意味着卵质分离的神秘机制。解开这个谜团将有助于我们更好地理解海鞘的早期发育。

https://cdn.ncbi.nlm.nih.gov/pmc/blobs/0905/8884010/deac768d535f/jdb-10-00010-g001.jpg

文献AI研究员

20分钟写一篇综述,助力文献阅读效率提升50倍。

立即体验

用中文搜PubMed

大模型驱动的PubMed中文搜索引擎

马上搜索

文档翻译

学术文献翻译模型,支持多种主流文档格式。

立即体验