• 文献检索
  • 文档翻译
  • 深度研究
  • 学术资讯
  • Suppr Zotero 插件Zotero 插件
  • 邀请有礼
  • 套餐&价格
  • 历史记录
应用&插件
Suppr Zotero 插件Zotero 插件浏览器插件Mac 客户端Windows 客户端微信小程序
定价
高级版会员购买积分包购买API积分包
服务
文献检索文档翻译深度研究API 文档MCP 服务
关于我们
关于 Suppr公司介绍联系我们用户协议隐私条款
关注我们

Suppr 超能文献

核心技术专利:CN118964589B侵权必究
粤ICP备2023148730 号-1Suppr @ 2026

文献检索

告别复杂PubMed语法,用中文像聊天一样搜索,搜遍4000万医学文献。AI智能推荐,让科研检索更轻松。

立即免费搜索

文件翻译

保留排版,准确专业,支持PDF/Word/PPT等文件格式,支持 12+语言互译。

免费翻译文档

深度研究

AI帮你快速写综述,25分钟生成高质量综述,智能提取关键信息,辅助科研写作。

立即免费体验

微小RNA-32促进MYC驱动的前列腺癌。

miR-32 promotes MYC-driven prostate cancer.

作者信息

Scaravilli Mauro, Koivukoski Sonja, Gillen Andrew, Bouazza Aya, Ruusuvuori Pekka, Visakorpi Tapio, Latonen Leena

机构信息

Institute of Biomedicine, University of Eastern Finland, Kuopio, Finland.

Institute of Medical Sciences, School of Medicine, Medical Sciences and Nutrition, University of Aberdeen, Scotland, UK.

出版信息

Oncogenesis. 2022 Mar 1;11(1):11. doi: 10.1038/s41389-022-00385-8.

DOI:10.1038/s41389-022-00385-8
PMID:35228520
原文链接:https://pmc.ncbi.nlm.nih.gov/articles/PMC8885642/
Abstract

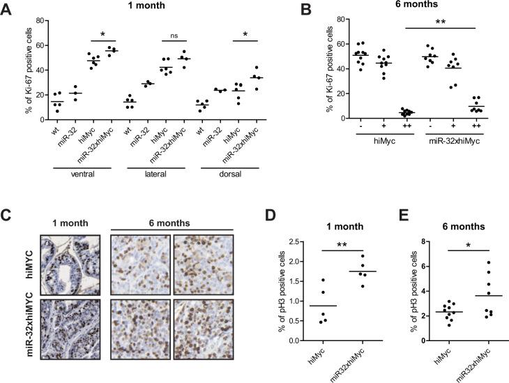
miR-32 is an androgen receptor (AR)-regulated microRNA, expression of which is increased in castration-resistant prostate cancer (PC). We have previously shown that overexpression of miR-32 in the prostate of transgenic mice potentiates proliferation in prostate epithelium. Here, we set out to determine whether increased expression of miR-32 influences growth or phenotype in prostate adenocarcinoma in vivo. We studied transgenic mice expressing MYC oncogene (hiMYC mice) to induce tumorigenesis in the mouse prostate and discovered that transgenic overexpression of miR-32 resulted in increased tumor burden as well as a more aggressive tumor phenotype in this model. Elevated expression of miR-32 increased proliferation as assessed by Ki-67 immunohistochemistry, increased nuclear density, and higher mitotic index in the tumors. By gene expression analysis of the tumorous prostate tissue, we confirmed earlier findings that miR-32 expression regulates prostate secretome by modulating expression levels of several PC-related target genes such as Spink1, Spink5, and Msmb. Further, we identified Pdk4 as a tumor-associated miR-32 target in the mouse prostate. Expression analysis of PDK4 in human PC reveals an inverse correlation with miR-32 expression and Gleason score, a decrease in castration-resistant and metastatic tumors compared to untreated primary PC, and an association of low PDK4 expression with a shorter recurrence-free survival of patients. Although decreased PDK4 expression induces the higher metabolic activity of PC cells, induced expression of PDK4 reduces both mitotic respiration and glycolysis rates as well as inhibits cell growth. In conclusion, we show that miR-32 promotes MYC-induced prostate adenocarcinoma and identifies PDK4 as a PC-relevant metabolic target of miR-32-3p.

摘要

miR-32是一种受雄激素受体(AR)调控的微小RNA,其表达在去势抵抗性前列腺癌(PC)中升高。我们之前已经表明,在转基因小鼠前列腺中过表达miR-32可增强前列腺上皮细胞的增殖。在此,我们着手确定miR-32表达增加是否会影响体内前列腺腺癌的生长或表型。我们研究了表达MYC癌基因的转基因小鼠(高MYC小鼠)以诱导小鼠前列腺肿瘤发生,并发现miR-32的转基因过表达导致该模型中肿瘤负担增加以及肿瘤表型更具侵袭性。通过Ki-67免疫组织化学评估,miR-32表达升高会增加肿瘤的增殖、核密度和有丝分裂指数。通过对肿瘤性前列腺组织进行基因表达分析,我们证实了之前的发现,即miR-32表达通过调节几个与前列腺癌相关的靶基因(如Spink1、Spink5和Msmb)的表达水平来调节前列腺分泌组。此外,我们确定Pdk4是小鼠前列腺中与肿瘤相关的miR-32靶标。在人类前列腺癌中对PDK4的表达分析显示,其与miR-32表达和Gleason评分呈负相关,与未治疗的原发性前列腺癌相比,去势抵抗性和转移性肿瘤中PDK4表达降低,并且低PDK4表达与患者无复发生存期缩短相关。虽然PDK4表达降低会诱导前列腺癌细胞的更高代谢活性,但诱导PDK4表达会降低有丝分裂呼吸和糖酵解速率,并抑制细胞生长。总之,我们表明miR-32促进MYC诱导的前列腺腺癌,并确定PDK4是miR-32-3p的一个与前列腺癌相关的代谢靶标。

https://cdn.ncbi.nlm.nih.gov/pmc/blobs/9a1a/8885642/4d5c2e86fab9/41389_2022_385_Fig4_HTML.jpg
https://cdn.ncbi.nlm.nih.gov/pmc/blobs/9a1a/8885642/a66a749a5872/41389_2022_385_Fig1_HTML.jpg
https://cdn.ncbi.nlm.nih.gov/pmc/blobs/9a1a/8885642/39536ed5e723/41389_2022_385_Fig2_HTML.jpg
https://cdn.ncbi.nlm.nih.gov/pmc/blobs/9a1a/8885642/141c49ca2332/41389_2022_385_Fig3_HTML.jpg
https://cdn.ncbi.nlm.nih.gov/pmc/blobs/9a1a/8885642/4d5c2e86fab9/41389_2022_385_Fig4_HTML.jpg
https://cdn.ncbi.nlm.nih.gov/pmc/blobs/9a1a/8885642/a66a749a5872/41389_2022_385_Fig1_HTML.jpg
https://cdn.ncbi.nlm.nih.gov/pmc/blobs/9a1a/8885642/39536ed5e723/41389_2022_385_Fig2_HTML.jpg
https://cdn.ncbi.nlm.nih.gov/pmc/blobs/9a1a/8885642/141c49ca2332/41389_2022_385_Fig3_HTML.jpg
https://cdn.ncbi.nlm.nih.gov/pmc/blobs/9a1a/8885642/4d5c2e86fab9/41389_2022_385_Fig4_HTML.jpg

相似文献

1
miR-32 promotes MYC-driven prostate cancer.微小RNA-32促进MYC驱动的前列腺癌。
Oncogenesis. 2022 Mar 1;11(1):11. doi: 10.1038/s41389-022-00385-8.
2
NDRG2 acts as a negative regulator downstream of androgen receptor and inhibits the growth of androgen-dependent and castration-resistant prostate cancer.NDRG2作为雄激素受体下游的负调节因子,抑制雄激素依赖性和去势抵抗性前列腺癌的生长。
Cancer Biol Ther. 2015;16(2):287-96. doi: 10.1080/15384047.2014.1002348.
3
lncRNA PCAT19 promotes the proliferation of laryngocarcinoma cells via modulation of the miR-182/PDK4 axis.长链非编码 RNA PCAT19 通过调节 miR-182/PDK4 轴促进喉癌细胞的增殖。
J Cell Biochem. 2019 Aug;120(8):12810-12821. doi: 10.1002/jcb.28552. Epub 2019 Mar 13.
4
In Vivo Expression of miR-32 Induces Proliferation in Prostate Epithelium.miR-32的体内表达诱导前列腺上皮细胞增殖。
Am J Pathol. 2017 Nov;187(11):2546-2557. doi: 10.1016/j.ajpath.2017.07.012. Epub 2017 Aug 19.
5
Comprehensive proteomic profiling identifies the androgen receptor axis and other signaling pathways as targets of microRNAs suppressed in metastatic prostate cancer.全面蛋白质组分析确定雄激素受体轴和其他信号通路是转移性前列腺癌中被抑制的微小RNA的作用靶点。
Oncogene. 2016 May 5;35(18):2345-56. doi: 10.1038/onc.2015.295. Epub 2015 Sep 14.
6
MicroRNA-1205, encoded on chromosome 8q24, targets EGLN3 to induce cell growth and contributes to risk of castration-resistant prostate cancer.位于 8q24 染色体上的 microRNA-1205 通过靶向 EGLN3 诱导细胞生长,导致去势抵抗性前列腺癌的发生风险增加。
Oncogene. 2019 Jun;38(24):4820-4834. doi: 10.1038/s41388-019-0760-3. Epub 2019 Feb 26.
7
miR-221-5p regulates proliferation and migration in human prostate cancer cells and reduces tumor growth in vivo.miR-221-5p 调节人前列腺癌细胞的增殖和迁移,并减少体内肿瘤生长。
BMC Cancer. 2019 Jun 25;19(1):627. doi: 10.1186/s12885-019-5819-6.
8
Functional roles of miR-625-5p and miR-874-3p in the progression of castration resistant prostate cancer.miR-625-5p 和 miR-874-3p 在去势抵抗性前列腺癌进展中的功能作用。
Life Sci. 2022 Jul 15;301:120603. doi: 10.1016/j.lfs.2022.120603. Epub 2022 May 1.
9
Subgroups of Castration-resistant Prostate Cancer Bone Metastases Defined Through an Inverse Relationship Between Androgen Receptor Activity and Immune Response.通过雄激素受体活性和免疫反应之间的反比关系定义去势抵抗性前列腺癌骨转移的亚群。
Eur Urol. 2017 May;71(5):776-787. doi: 10.1016/j.eururo.2016.07.033. Epub 2016 Aug 3.
10
MicroRNA-144-3p inhibits cell proliferation and promotes apoptosis in castration-resistant prostate cancer by targeting CEP55.微小 RNA-144-3p 通过靶向 CEP55 抑制去势抵抗性前列腺癌中的细胞增殖并促进细胞凋亡。
Eur Rev Med Pharmacol Sci. 2018 Nov;22(22):7660-7670. doi: 10.26355/eurrev_201811_16383.

引用本文的文献

1
Targeting miR-32-5p suppresses c-MYC-driven proliferation and induces apoptosis in MCF-7 breast cancer cells.靶向miR-32-5p可抑制c-MYC驱动的MCF-7乳腺癌细胞增殖并诱导其凋亡。
Med Oncol. 2025 Jul 25;42(9):377. doi: 10.1007/s12032-025-02935-7.
2
Role of mir-32-3p in the diagnosis and risk assessment of osteoporotic fractures.miR-32-3p 在骨质疏松性骨折的诊断和风险评估中的作用。
J Orthop Surg Res. 2024 Nov 1;19(1):709. doi: 10.1186/s13018-024-05206-9.
3
Recent progress in microRNA research for prostate cancer.前列腺癌微小RNA研究的最新进展

本文引用的文献

1
KEGG mapping tools for uncovering hidden features in biological data.KEGG 映射工具可用于揭示生物数据中的隐藏特征。
Protein Sci. 2022 Jan;31(1):47-53. doi: 10.1002/pro.4172. Epub 2021 Aug 26.
2
Gene Set Knowledge Discovery with Enrichr.基因集知识发现与 Enrichr
Curr Protoc. 2021 Mar;1(3):e90. doi: 10.1002/cpz1.90.
3
The Implications of PDK1-4 on Tumor Energy Metabolism, Aggressiveness and Therapy Resistance.丙酮酸脱氢酶激酶1-4对肿瘤能量代谢、侵袭性和治疗耐药性的影响
Discov Oncol. 2024 Sep 27;15(1):480. doi: 10.1007/s12672-024-01376-4.
4
Molecular landscape for risk prediction and personalized therapeutics of castration-resistant prostate cancer: at a glance.去势抵抗性前列腺癌的风险预测和个体化治疗的分子图谱:一览无余。
Front Endocrinol (Lausanne). 2024 Jun 3;15:1360430. doi: 10.3389/fendo.2024.1360430. eCollection 2024.
5
The effect of neural network architecture on virtual H&E staining: Systematic assessment of histological feasibility.神经网络架构对虚拟苏木精-伊红染色的影响:组织学可行性的系统评估。
Patterns (N Y). 2023 Apr 7;4(5):100725. doi: 10.1016/j.patter.2023.100725. eCollection 2023 May 12.
6
Modulation of Small RNA Signatures by Astrocytes on Early Neurodegeneration Stages; Implications for Biomarker Discovery.星形胶质细胞对早期神经退行性变阶段小RNA特征的调控;对生物标志物发现的意义。
Life (Basel). 2022 Oct 27;12(11):1720. doi: 10.3390/life12111720.
Front Oncol. 2020 Dec 15;10:583217. doi: 10.3389/fonc.2020.583217. eCollection 2020.
4
PANTHER version 16: a revised family classification, tree-based classification tool, enhancer regions and extensive API.PANTHER 版本 16:修订后的家族分类、基于树的分类工具、增强子区域和广泛的 API。
Nucleic Acids Res. 2021 Jan 8;49(D1):D394-D403. doi: 10.1093/nar/gkaa1106.
5
STAT3-dependent analysis reveals PDK4 as independent predictor of recurrence in prostate cancer.STAT3 依赖性分析显示 PDK4 是前列腺癌复发的独立预测因子。
Mol Syst Biol. 2020 Apr;16(4):e9247. doi: 10.15252/msb.20199247.
6
Androgen deprivation upregulates SPINK1 expression and potentiates cellular plasticity in prostate cancer.雄激素剥夺上调 SPINK1 的表达并增强前列腺癌中的细胞可塑性。
Nat Commun. 2020 Jan 20;11(1):384. doi: 10.1038/s41467-019-14184-0.
7
Zinc cooperates with p53 to inhibit the activity of mitochondrial aconitase through reactive oxygen species accumulation.锌通过活性氧积累与 p53 合作抑制线粒体 aconitase 的活性。
Cancer Med. 2019 May;8(5):2462-2473. doi: 10.1002/cam4.2130. Epub 2019 Apr 10.
8
The role of microRNAs in prostate cancer migration, invasion, and metastasis.微小 RNA 在前列腺癌迁移、浸润和转移中的作用。
J Cell Physiol. 2019 Jul;234(7):9927-9942. doi: 10.1002/jcp.27948. Epub 2018 Dec 7.
9
Molecular Subtypes of Prostate Cancer.前列腺癌的分子亚型。
Curr Oncol Rep. 2018 Jun 1;20(8):58. doi: 10.1007/s11912-018-0707-9.
10
Integrative proteomics in prostate cancer uncovers robustness against genomic and transcriptomic aberrations during disease progression.前列腺癌的整合蛋白质组学揭示了在疾病进展过程中对基因组和转录组异常的稳健性。
Nat Commun. 2018 Mar 21;9(1):1176. doi: 10.1038/s41467-018-03573-6.