Suppr超能文献

进行清洁间歇性自我导尿的患者中多重耐药尿路相关菌群与复发性尿路感染

Multidrug-resistant Uro-associated Populations and Recurrent Urinary Tract Infections in Patients Performing Clean Intermittent Self-catheterisation.

作者信息

Mowbray Catherine, Tan Aaron, Vallée Maxime, Fisher Holly, Chadwick Thomas, Brennand Catherine, Walton Katherine E, Pickard Robert S, Harding Christopher, Aldridge Phillip D, Hall Judith

机构信息

Biosciences Institute, Newcastle University, Newcastle upon Tyne, UK.

Department of Urology, Poitiers University Hospital, Poitiers, France.

出版信息

Eur Urol Open Sci. 2022 Feb 2;37:90-98. doi: 10.1016/j.euros.2021.12.015. eCollection 2022 Mar.

Abstract

BACKGROUND

The AnTIC trial linked continuous low-dose antibiotic prophylaxis treatments to a lower incidence of symptomatic urinary tract infections (UTIs) among individuals performing clean intermittent self-catheterisation (CISC).

OBJECTIVE

To explore potential mechanisms underlying the protective effects of low-dose antibiotic prophylaxis treatments, blood and urine samples and uro-associated isolates from AnTIC participants were analysed.

DESIGN SETTING AND PARTICIPANTS

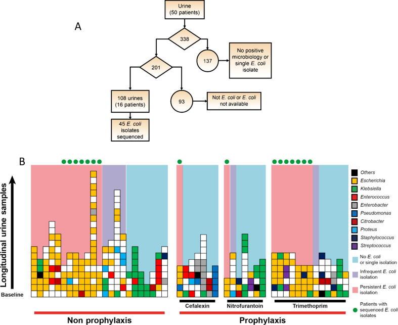
Blood samples ( = 204) were analysed for gene polymorphisms associated with UTI susceptibility and multiple urine samples ( = 558) were analysed for host urogenital responses. sequence data for 45 temporal isolates recovered from the urine samples of 16 trial participants in the prophylaxis ( = 9) and no-prophylaxis ( = 7) study arms, and characterised by multidrug resistance (MDR), were used to classify individual strains.

OUTCOME MEASUREMENTS AND STATISTICAL ANALYSIS

polymorphism data were analysed using Poisson regression. Concentrations of urine host defence markers were analysed using linear mixed-effects models, which accounted for repeated urine samples.

RESULTS AND LIMITATIONS

Urine samples from CISC users, irrespective of antibiotic treatment regimens, were associated with robust urothelial innate responses. No links were identified between genotype and CISC user susceptibility to recurrent UTIs. Microbiological study data were limited to the predominant MDR population; participants prescribed low-dose prophylactic antibiotics were predominantly colonised by a single uro-associated strain, while participants given acute antibiotic treatments were each colonised by more than one strain.

CONCLUSIONS

Antibiotic treatments did not impact urogenital responses to infection in CISC users. Host genetics in terms of polymorphisms played no role in determining CISC user susceptibility to or protection from recurrent UTIs. Prophylactic antibiotic treatments associated with MDR were associated with colonisation by stable uro-associated genotypes.

PATIENT SUMMARY

Our findings show that the natural urogenital defences of clean intermittent self-catheterisation (CISC) users were not impacted by antibiotic treatments. For some CISC users, prophylaxis with low-dose antibiotics selected for a stable, predominantly, rich uromicrobiota.

摘要

背景

“间歇性导尿患者抗生素预防感染试验”(AnTIC试验)表明,对于进行清洁间歇性自我导尿(CISC)的个体,持续低剂量抗生素预防治疗可降低有症状尿路感染(UTI)的发生率。

目的

为探究低剂量抗生素预防治疗产生保护作用的潜在机制,对AnTIC试验参与者的血液和尿液样本以及尿道相关分离株进行了分析。

设计、背景与参与者:分析了204份血液样本中的与UTI易感性相关的基因多态性,并分析了558份尿液样本中的宿主泌尿生殖系统反应。从预防组(n = 9)和非预防组(n = 7)研究臂的16名试验参与者的尿液样本中分离出45株随时间变化的菌株,对其进行多重耐药性(MDR)特征分析,并利用其序列数据对各菌株进行分类。

结局测量与统计分析

采用泊松回归分析多态性数据。使用线性混合效应模型分析尿液宿主防御标志物的浓度,该模型考虑了重复的尿液样本。

结果与局限性

无论抗生素治疗方案如何,CISC使用者的尿液样本均与强大的尿路上皮固有反应相关。未发现基因分型与CISC使用者复发性UTI易感性之间存在联系。微生物学研究数据仅限于主要的MDR群体;接受低剂量预防性抗生素治疗的参与者主要被单一尿道相关菌株定植,而接受急性抗生素治疗的参与者则各自被一种以上的菌株定植。

结论

抗生素治疗对CISC使用者的泌尿生殖系统对感染的反应没有影响。基因多态性方面的宿主遗传学在决定CISC使用者对复发性UTI的易感性或保护作用方面不起作用。与MDR相关的预防性抗生素治疗与稳定的尿道相关基因型定植有关。

患者总结

我们的研究结果表明,清洁间歇性自我导尿(CISC)使用者的天然泌尿生殖系统防御功能不受抗生素治疗的影响。对于一些CISC使用者,低剂量抗生素预防治疗选择了稳定的、主要富含某种菌的尿道微生物群。

https://cdn.ncbi.nlm.nih.gov/pmc/blobs/4c66/8883198/fbb1be1f4536/gr1.jpg

文献AI研究员

20分钟写一篇综述,助力文献阅读效率提升50倍。

立即体验

用中文搜PubMed

大模型驱动的PubMed中文搜索引擎

马上搜索

文档翻译

学术文献翻译模型,支持多种主流文档格式。

立即体验