12461State Key Laboratory of Reproductive MedicineNanjing Medical UniversityNanjingJiangsuChina.
Department of Epidemiology and BiostatisticsCenter for Global HealthInternational Joint Research CenterSchool of Public HealthGusu SchoolNanjing Medical UniversityNanjingJiangsuChina.
Hepatology. 2022 Oct;76(4):1013-1029. doi: 10.1002/hep.32444. Epub 2022 Mar 25.
Innate lymphoid cells (ILCs) are tissue-resident lymphocytes that play critical roles in cytokine-mediated regulation of homeostasis and inflammation. However, relationships between their immune phenotypic characteristics and HCC remain largely unexplored.
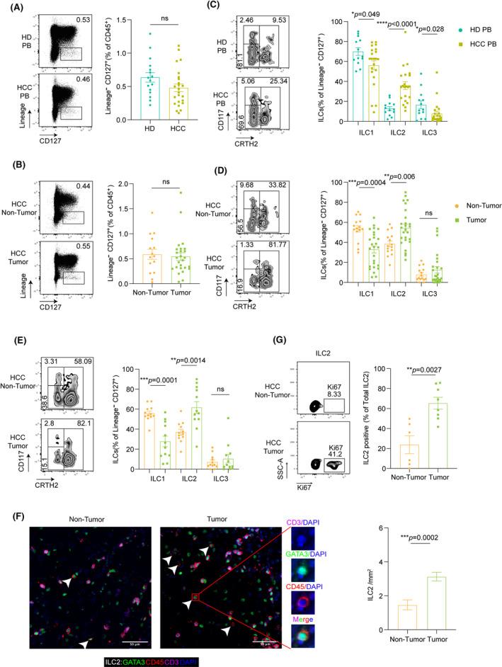
We performed single-cell RNA sequencing analysis on sorted hepatic ILC cells from human patients with HCC and validated using flow cytometry, multiplex immunofluorescence staining, and functional experiments. Moreover, we applied selection strategies to enrich ILC populations in HCC samples to investigate the effects of B cells on the immune reaction of inducible T cell costimulator (ICOS) ILC2 cells. Dysregulation of ILCs was manifested by the changes in cell numbers or subset proportions in HCC. Seven subsets of 3433 ILCs were identified with unique properties, of which ICOS ILC2a were preferentially enriched in HCC and correlated with poor prognosis. Mechanistically, we report that B cells, particularly resting naïve B cells, have a previously unrecognized function that is involved in inflammatory differentiation of ILC2 cells. B cell-derived ICOSL signaling was responsible for exacerbating inflammation through the increased production of IL-13 in ICOS ILC2a cells. Heat shock protein 70 (HSP70) genes Heat Shock Protein Family A Member 1A (HSPA1A) and Heat Shock Protein Family A Member 1B (HSPA1B) were highly expressed in ILC2s in late-stage HCC, and targeting to ICOS and its downstream effector HSP70 in ILC2s suppressed tumor growth and remodeled the immunosuppressive tumor microenvironment.
This in-depth understanding sheds light on B cell-driven innate type 2 inflammation and provides a potential strategy for HCC immunotherapy.
固有淋巴细胞(ILCs)是组织驻留淋巴细胞,在细胞因子介导的稳态和炎症调节中发挥关键作用。然而,它们的免疫表型特征与 HCC 之间的关系在很大程度上仍未得到探索。
我们对来自 HCC 患者的分选肝固有淋巴细胞进行了单细胞 RNA 测序分析,并通过流式细胞术、多重免疫荧光染色和功能实验进行了验证。此外,我们应用选择策略富集 HCC 样本中的 ILC 群体,以研究 B 细胞对诱导型 T 细胞共刺激因子(ICOS)ILC2 细胞免疫反应的影响。ILC 失调表现为 HCC 中细胞数量或亚群比例的变化。鉴定出 3433 个 ILC 中的 7 个亚群,具有独特的特性,其中 ICOS ILC2a 在 HCC 中优先富集,并与预后不良相关。在机制上,我们报告 B 细胞,特别是静止的幼稚 B 细胞,具有以前未被认识到的功能,涉及 ILC2 细胞的炎症分化。B 细胞衍生的 ICOSL 信号通过增加 ICOS ILC2a 细胞中 IL-13 的产生,导致炎症加重。热休克蛋白家族 A 成员 1A(HSPA1A)和热休克蛋白家族 A 成员 1B(HSPA1B)等 HSP70 基因在晚期 HCC 的 ILC2 中高表达,靶向 ILC2 中的 ICOS 及其下游效应物 HSP70 可抑制肿瘤生长并重塑免疫抑制性肿瘤微环境。
这一深入的了解揭示了 B 细胞驱动的固有 2 型炎症,并为 HCC 免疫治疗提供了一种潜在策略。