Protein Phosphorylation Laboratory, The Francis Crick Institute, 1 Midland Road, London, UK.
Centre for Cardiovascular Science, University of Edinburgh, Edinburgh, UK.
Cancer Res. 2022 May 3;82(9):1762-1773. doi: 10.1158/0008-5472.CAN-21-1785.
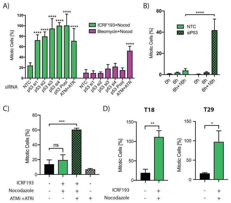
Topoisomerase 2a (Topo2a)-dependent G2 arrest engenders faithful segregation of sister chromatids, yet in certain tumor cell lines where this arrest is dysfunctional, a PKCε-dependent failsafe pathway can be triggered. Here we elaborate on recent advances in understanding the underlying mechanisms associated with this G2 arrest by determining that p53-p21 signaling is essential for efficient arrest in cell lines, in patient-derived cells, and in colorectal cancer organoids. Regulation of this p53 axis required the SMC5/6 complex, which is distinct from the p53 pathways observed in the DNA damage response. Topo2a inhibition specifically during S phase did not trigger G2 arrest despite affecting completion of DNA replication. Moreover, in cancer cells reliant upon the alternative lengthening of telomeres (ALT) mechanism, a distinct form of Topo2a-dependent, p53-independent G2 arrest was found to be mediated by BLM and Chk1. Importantly, the previously described PKCε-dependent mitotic failsafe was engaged in hTERT-positive cells when Topo2a-dependent G2 arrest was dysfunctional and where p53 was absent, but not in cells dependent on the ALT mechanism. In PKCε knockout mice, p53 deletion elicited tumors were less aggressive than in PKCε-replete animals and exhibited a distinct pattern of chromosomal rearrangements. This evidence suggests the potential of exploiting synthetic lethality in arrest-defective hTERT-positive tumors through PKCε-directed therapeutic intervention.
The identification of a requirement for p53 in stringent Topo2a-dependent G2 arrest and engagement of PKCε failsafe pathways in arrest-defective hTERT-positive cells provides a therapeutic opportunity to induce selective synthetic lethality.
拓扑异构酶 2a(Topo2a)依赖性 G2 期阻滞导致姐妹染色单体的忠实分离,但在某些阻滞功能失调的肿瘤细胞系中,可以触发依赖蛋白激酶 Cε的故障安全途径。在这里,我们通过确定 p53-p21 信号对于细胞系、患者来源的细胞和结直肠类器官中的有效阻滞是必不可少的,详细阐述了理解与这种 G2 期阻滞相关的潜在机制的最新进展。该 p53 轴的调节需要 SMC5/6 复合物,这与 DNA 损伤反应中观察到的 p53 途径不同。尽管 Topo2a 抑制剂在 S 期的特异性抑制不会引发 G2 期阻滞,尽管它会影响 DNA 复制的完成。此外,在依赖端粒替代延长(ALT)机制的癌细胞中,发现一种独特的依赖 Topo2a、不依赖 p53 的 G2 期阻滞是由 BLM 和 Chk1 介导的。重要的是,当 Topo2a 依赖性 G2 期阻滞功能失调且 p53 缺失时,先前描述的依赖蛋白激酶 Cε的有丝分裂故障安全途径在 hTERT 阳性细胞中被激活,但在依赖 ALT 机制的细胞中没有被激活。在 PKCε 敲除小鼠中,p53 缺失引起的肿瘤比 PKCε 丰富的动物中的肿瘤侵袭性更小,并且表现出不同的染色体重排模式。这一证据表明,通过针对 PKCε 的治疗干预,在阻滞缺陷型 hTERT 阳性肿瘤中利用合成致死性的潜力。
在严格依赖 Topo2a 的 G2 期阻滞中需要 p53 的鉴定,以及在阻滞缺陷型 hTERT 阳性细胞中激活依赖蛋白激酶 Cε的故障安全途径,为诱导选择性合成致死提供了一个治疗机会。