• 文献检索
  • 文档翻译
  • 深度研究
  • 学术资讯
  • Suppr Zotero 插件Zotero 插件
  • 邀请有礼
  • 套餐&价格
  • 历史记录
应用&插件
Suppr Zotero 插件Zotero 插件浏览器插件Mac 客户端Windows 客户端微信小程序
定价
高级版会员购买积分包购买API积分包
服务
文献检索文档翻译深度研究API 文档MCP 服务
关于我们
关于 Suppr公司介绍联系我们用户协议隐私条款
关注我们

Suppr 超能文献

核心技术专利:CN118964589B侵权必究
粤ICP备2023148730 号-1Suppr @ 2026

文献检索

告别复杂PubMed语法,用中文像聊天一样搜索,搜遍4000万医学文献。AI智能推荐,让科研检索更轻松。

立即免费搜索

文件翻译

保留排版,准确专业,支持PDF/Word/PPT等文件格式,支持 12+语言互译。

免费翻译文档

深度研究

AI帮你快速写综述,25分钟生成高质量综述,智能提取关键信息,辅助科研写作。

立即免费体验

嵌合抗原受体(CAR)与整合素协同作用促进肺癌细胞的黏附和侵袭。

CAR Co-Operates With Integrins to Promote Lung Cancer Cell Adhesion and Invasion.

作者信息

Owczarek Claudia, Ortiz-Zapater Elena, Kim Jana, Papaevangelou Efthymia, Santis George, Parsons Maddy

机构信息

Randall Centre for Cell and Molecular Biophysics, King's College London, London, United Kingdom.

School of Biomedical Engineering and Imaging Sciences, King's College London, St Thomas Hospital, London, United Kingdom.

出版信息

Front Oncol. 2022 Feb 14;12:829313. doi: 10.3389/fonc.2022.829313. eCollection 2022.

DOI:10.3389/fonc.2022.829313
PMID:35252000
原文链接:https://pmc.ncbi.nlm.nih.gov/articles/PMC8889575/
Abstract

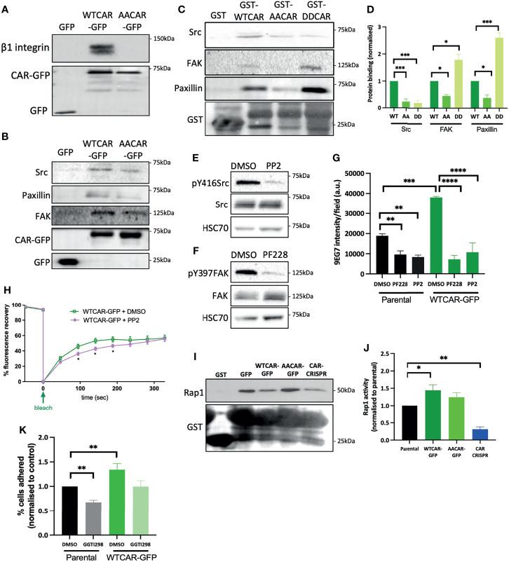
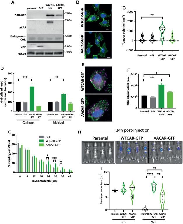
The coxsackie and adenovirus receptor (CAR) is a member of the junctional adhesion molecule (JAM) family of adhesion receptors and is localised to epithelial cell tight and adherens junctions. CAR has been shown to be highly expressed in lung cancer where it is proposed to promote tumor growth and regulate epithelial mesenchymal transition (EMT), however the potential role of CAR in lung cancer metastasis remains poorly understood. To better understand the role of this receptor in tumor progression, we manipulated CAR expression in both epithelial-like and mesenchymal-like lung cancer cells. In both cases, CAR overexpression promoted tumor growth in immunocompetent mice and increased cell adhesion in the lung after intravenous injection without altering the EMT properties of each cell line. Overexpression of WTCAR resulted in increased invasion in 3D models and enhanced β1 integrin activity in both cell lines, and this was dependent on phosphorylation of the CAR cytoplasmic tail. Furthermore, phosphorylation of CAR was enhanced by substrate stiffness , and CAR expression increased at the boundary of solid tumors . Moreover, CAR formed a complex with the focal adhesion proteins Src, Focal Adhesion Kinase (FAK) and paxillin and promoted activation of the Guanine Triphosphate (GTP)-ase Ras-related Protein 1 (Rap1), which in turn mediated enhanced integrin activation. Taken together, our data demonstrate that CAR contributes to lung cancer metastasis promotion of cell-matrix adhesion, providing new insight into co-operation between cell-cell and cell-matrix proteins that regulate different steps of tumorigenesis.

摘要

柯萨奇病毒和腺病毒受体(CAR)是黏附受体连接黏附分子(JAM)家族的成员,定位于上皮细胞紧密连接和黏着连接。已证明CAR在肺癌中高表达,据推测它可促进肿瘤生长并调节上皮间质转化(EMT),然而CAR在肺癌转移中的潜在作用仍知之甚少。为了更好地理解该受体在肿瘤进展中的作用,我们在上皮样和间充质样肺癌细胞中调控了CAR的表达。在这两种情况下,CAR过表达均促进了免疫活性小鼠体内的肿瘤生长,并在静脉注射后增加了肺部的细胞黏附,而未改变每个细胞系的EMT特性。野生型CAR(WTCAR)的过表达导致三维模型中侵袭增加以及两种细胞系中β1整合素活性增强,这依赖于CAR细胞质尾的磷酸化。此外,底物硬度增强了CAR的磷酸化,并且实体瘤边界处的CAR表达增加。此外,CAR与黏着斑蛋白Src、黏着斑激酶(FAK)和桩蛋白形成复合物,并促进鸟嘌呤三磷酸(GTP)酶Ras相关蛋白1(Rap1)的激活,进而介导整合素激活增强。综上所述,我们的数据表明CAR通过促进细胞 - 基质黏附来促进肺癌转移,为调节肿瘤发生不同步骤的细胞 - 细胞和细胞 - 基质蛋白之间的协作提供了新的见解。

https://cdn.ncbi.nlm.nih.gov/pmc/blobs/9a28/8889575/9de08fda3d28/fonc-12-829313-g006.jpg
https://cdn.ncbi.nlm.nih.gov/pmc/blobs/9a28/8889575/c1bb220728d7/fonc-12-829313-g001.jpg
https://cdn.ncbi.nlm.nih.gov/pmc/blobs/9a28/8889575/7423f2bd6544/fonc-12-829313-g002.jpg
https://cdn.ncbi.nlm.nih.gov/pmc/blobs/9a28/8889575/af77d2031630/fonc-12-829313-g003.jpg
https://cdn.ncbi.nlm.nih.gov/pmc/blobs/9a28/8889575/6b6ea7b18d3b/fonc-12-829313-g004.jpg
https://cdn.ncbi.nlm.nih.gov/pmc/blobs/9a28/8889575/8343097f8cfe/fonc-12-829313-g005.jpg
https://cdn.ncbi.nlm.nih.gov/pmc/blobs/9a28/8889575/9de08fda3d28/fonc-12-829313-g006.jpg
https://cdn.ncbi.nlm.nih.gov/pmc/blobs/9a28/8889575/c1bb220728d7/fonc-12-829313-g001.jpg
https://cdn.ncbi.nlm.nih.gov/pmc/blobs/9a28/8889575/7423f2bd6544/fonc-12-829313-g002.jpg
https://cdn.ncbi.nlm.nih.gov/pmc/blobs/9a28/8889575/af77d2031630/fonc-12-829313-g003.jpg
https://cdn.ncbi.nlm.nih.gov/pmc/blobs/9a28/8889575/6b6ea7b18d3b/fonc-12-829313-g004.jpg
https://cdn.ncbi.nlm.nih.gov/pmc/blobs/9a28/8889575/8343097f8cfe/fonc-12-829313-g005.jpg
https://cdn.ncbi.nlm.nih.gov/pmc/blobs/9a28/8889575/9de08fda3d28/fonc-12-829313-g006.jpg

相似文献

1
CAR Co-Operates With Integrins to Promote Lung Cancer Cell Adhesion and Invasion.嵌合抗原受体(CAR)与整合素协同作用促进肺癌细胞的黏附和侵袭。
Front Oncol. 2022 Feb 14;12:829313. doi: 10.3389/fonc.2022.829313. eCollection 2022.
2
Therapeutic targeting of the focal adhesion complex prevents oncogenic TGF-beta signaling and metastasis.靶向黏着斑复合物的治疗可预防致癌性 TGF-β信号转导和转移。
Breast Cancer Res. 2009;11(5):R68. doi: 10.1186/bcr2360.
3
Focal adhesion kinase overexpression enhances ras-dependent integrin signaling to ERK2/mitogen-activated protein kinase through interactions with and activation of c-Src.粘着斑激酶过表达通过与c-Src相互作用并激活c-Src,增强了Ras依赖的整合素向细胞外信号调节激酶2/丝裂原活化蛋白激酶的信号传导。
J Biol Chem. 1997 May 16;272(20):13189-95. doi: 10.1074/jbc.272.20.13189.
4
Breast cancer cell migration is regulated through junctional adhesion molecule-A-mediated activation of Rap1 GTPase.乳腺癌细胞迁移通过连接黏附分子 A 介导的 Rap1 GTP 酶激活来调节。
Breast Cancer Res. 2011 Mar 23;13(2):R31. doi: 10.1186/bcr2853.
5
Recruitment of focal adhesion kinase and paxillin to beta1 integrin promotes cancer cell migration via mitogen activated protein kinase activation.粘着斑激酶和桩蛋白募集至β1整合素可通过丝裂原活化蛋白激酶激活促进癌细胞迁移。
BMC Cancer. 2004 May 7;4:18. doi: 10.1186/1471-2407-4-18.
6
Phoyunnanin E inhibits migration of non-small cell lung cancer cells via suppression of epithelial-to-mesenchymal transition and integrin αv and integrin β3.佛掌南星素E通过抑制上皮-间质转化以及整合素αv和整合素β3来抑制非小细胞肺癌细胞的迁移。
BMC Complement Altern Med. 2017 Dec 29;17(1):553. doi: 10.1186/s12906-017-2059-7.
7
Multiple Grb2-mediated integrin-stimulated signaling pathways to ERK2/mitogen-activated protein kinase: summation of both c-Src- and focal adhesion kinase-initiated tyrosine phosphorylation events.多条由Grb2介导的整合素刺激的信号通路至ERK2/丝裂原活化蛋白激酶:c-Src和粘着斑激酶启动的酪氨酸磷酸化事件的总和。
Mol Cell Biol. 1998 May;18(5):2571-85. doi: 10.1128/MCB.18.5.2571.
8
Activation of focal adhesion kinase enhances the adhesion and invasion of pancreatic cancer cells via extracellular signal-regulated kinase-1/2 signaling pathway activation.粘着斑激酶的激活通过细胞外信号调节激酶-1/2信号通路的激活增强胰腺癌细胞的粘附和侵袭。
Mol Cancer. 2005 Oct 6;4:37. doi: 10.1186/1476-4598-4-37.
9
Src and FAK mediate cell-matrix adhesion-dependent activation of Met during transformation of breast epithelial cells.Src和粘着斑激酶(FAK)在乳腺上皮细胞转化过程中介导细胞-基质粘附依赖性的Met激活。
J Cell Biochem. 2009 Aug 15;107(6):1168-81. doi: 10.1002/jcb.22219.
10
CAR regulates epithelial cell junction stability through control of E-cadherin trafficking.CAR通过控制E-钙黏蛋白的运输来调节上皮细胞连接的稳定性。
Sci Rep. 2013 Oct 7;3:2889. doi: 10.1038/srep02889.

引用本文的文献

1
Multi‑dimensional analysis reveals NCKAP5L is a promising biomarker for the diagnosis and prognosis of human cancers, especially colorectal cancer.多维分析表明,NCKAP5L是人类癌症,尤其是结直肠癌诊断和预后的一个有前景的生物标志物。
Oncol Lett. 2023 Dec 12;27(2):53. doi: 10.3892/ol.2023.14186. eCollection 2024 Feb.
2
CXADR polymorphism rs6517774 modifies islet autoimmunity characteristics and exhibits sex disparity.CXADR基因多态性rs6517774改变胰岛自身免疫特征并表现出性别差异。
Front Genet. 2023 Nov 2;14:1248701. doi: 10.3389/fgene.2023.1248701. eCollection 2023.
3
Contributions of coxsackievirus adenovirus receptor to tumorigenesis.

本文引用的文献

1
JAML promotes CD8 and γδ T cell antitumor immunity and is a novel target for cancer immunotherapy.JAML促进CD8和γδ T细胞抗肿瘤免疫,是癌症免疫治疗的新靶点。
J Exp Med. 2021 Oct 4;218(10). doi: 10.1084/jem.20202644. Epub 2021 Aug 24.
2
α2β1 integrins spatially restrict Cdc42 activity to stabilise adherens junctions.α2β1 整合素将 Cdc42 活性空间限制在稳定黏着连接。
BMC Biol. 2021 Jun 23;19(1):130. doi: 10.1186/s12915-021-01054-9.
3
Junctional Adhesion Molecules in Cancer: A Paradigm for the Diverse Functions of Cell-Cell Interactions in Tumor Progression.
柯萨奇病毒-腺病毒受体在肿瘤发生中的作用。
Biochem Soc Trans. 2023 Jun 28;51(3):1143-1155. doi: 10.1042/BST20221203.
4
Comprehensive analyses reveal the prognosis and biological function roles of chromatin regulators in lung adenocarcinoma.综合分析揭示染色质调控因子在肺腺癌中的预后和生物学功能作用。
Aging (Albany NY). 2023 May 5;15(9):3598-3620. doi: 10.18632/aging.204693.
5
Oncolytic virus: A catalyst for the treatment of gastric cancer.溶瘤病毒:一种用于治疗胃癌的催化剂。
Front Oncol. 2022 Nov 24;12:1017692. doi: 10.3389/fonc.2022.1017692. eCollection 2022.
6
Epithelial coxsackievirus adenovirus receptor promotes house dust mite-induced lung inflammation.上皮细胞柯萨奇病毒腺病毒受体促进屋尘螨诱导的肺部炎症。
Nat Commun. 2022 Oct 27;13(1):6407. doi: 10.1038/s41467-022-33882-w.
连接黏附分子在癌症中的作用:细胞-细胞相互作用在肿瘤进展中的多种功能范例。
Cancer Res. 2020 Nov 15;80(22):4878-4885. doi: 10.1158/0008-5472.CAN-20-1829. Epub 2020 Aug 14.
4
Conformationally active integrin endocytosis and traffic: why, where, when and how?构象激活的整合素内吞作用和运输:为什么、在哪里、何时以及如何?
Biochem Soc Trans. 2020 Feb 28;48(1):83-93. doi: 10.1042/BST20190309.
5
The Extracellular, Cellular, and Nuclear Stiffness, a Trinity in the Cancer Resistome-A Review.细胞外、细胞内及细胞核硬度:癌症抵抗组中的三位一体——综述
Front Oncol. 2019 Dec 6;9:1376. doi: 10.3389/fonc.2019.01376. eCollection 2019.
6
Epithelial-Mesenchymal Plasticity in Cancer Progression and Metastasis.上皮-间充质可塑性在癌症进展和转移中的作用。
Dev Cell. 2019 May 6;49(3):361-374. doi: 10.1016/j.devcel.2019.04.010.
7
Sertoli cell–specific coxsackievirus and adenovirus receptor regulates cell adhesion and gene transcription via β-catenin inactivation and Cdc42 activation.睾丸支持细胞特异性柯萨奇病毒和腺病毒受体通过β-连环蛋白失活和 Cdc42 激活调节细胞黏附和基因转录。
FASEB J. 2019 Jun;33(6):7588-7602. doi: 10.1096/fj.201801584R. Epub 2019 Mar 20.
8
Mechanosensitive Rap1 activation promotes barrier function of lung vascular endothelium under cyclic stretch.机械敏感性 Rap1 激活促进循环拉伸下肺血管内皮屏障功能。
Mol Biol Cell. 2019 Apr 1;30(8):959-974. doi: 10.1091/mbc.E18-07-0422. Epub 2019 Feb 13.
9
Epidermal growth factor receptor controls glycogen phosphorylase in T cells through small GTPases of the RAS family.表皮生长因子受体通过 RAS 家族的小 GTPases 控制 T 细胞中的糖原磷酸化酶。
J Biol Chem. 2019 Mar 22;294(12):4345-4358. doi: 10.1074/jbc.RA118.005997. Epub 2019 Jan 15.
10
KIF22 coordinates CAR and EGFR dynamics to promote cancer cell proliferation.KIF22 协调 CAR 和 EGFR 的动力学,促进癌细胞增殖。
Sci Signal. 2018 Jan 30;11(515):eaaq1060. doi: 10.1126/scisignal.aaq1060.