• 文献检索
  • 文档翻译
  • 深度研究
  • 学术资讯
  • Suppr Zotero 插件Zotero 插件
  • 邀请有礼
  • 套餐&价格
  • 历史记录
应用&插件
Suppr Zotero 插件Zotero 插件浏览器插件Mac 客户端Windows 客户端微信小程序
定价
高级版会员购买积分包购买API积分包
服务
文献检索文档翻译深度研究API 文档MCP 服务
关于我们
关于 Suppr公司介绍联系我们用户协议隐私条款
关注我们

Suppr 超能文献

核心技术专利:CN118964589B侵权必究
粤ICP备2023148730 号-1Suppr @ 2026

文献检索

告别复杂PubMed语法,用中文像聊天一样搜索,搜遍4000万医学文献。AI智能推荐,让科研检索更轻松。

立即免费搜索

文件翻译

保留排版,准确专业,支持PDF/Word/PPT等文件格式,支持 12+语言互译。

免费翻译文档

深度研究

AI帮你快速写综述,25分钟生成高质量综述,智能提取关键信息,辅助科研写作。

立即免费体验

环磷酰胺通过血红素加氧酶-1诱导肿瘤细胞铁死亡。

Cyclophosphamide Induces the Ferroptosis of Tumor Cells Through Heme Oxygenase-1.

作者信息

Shi Hezhan, Hou Bo, Li Huifeng, Zhou Hui, Du Bin

机构信息

Department of Pathology, Shanghai First Maternity and Infant Hospital, School of Medicine, Tongji University, Shanghai, China.

Department of Pathology, School of Medicine, Jinan University, Guangzhou, China.

出版信息

Front Pharmacol. 2022 Feb 21;13:839464. doi: 10.3389/fphar.2022.839464. eCollection 2022.

DOI:10.3389/fphar.2022.839464
PMID:35264971
原文链接:https://pmc.ncbi.nlm.nih.gov/articles/PMC8899725/
Abstract

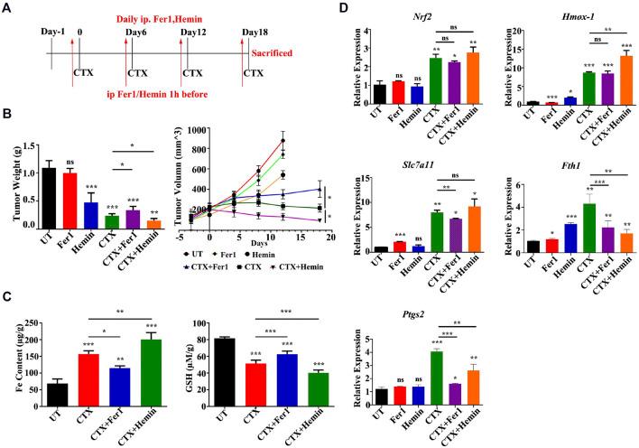
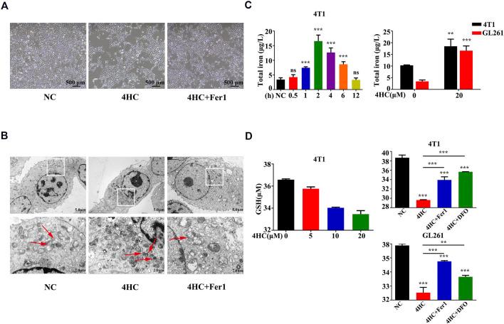
Ferroptosis has been implicated in the therapeutic responses of various types of tumors. Cyclophosphamide (CTX), one of the most successful antitumor agents, is widely used to treat both hematopoietic and solid tumors. In this study, we revealed the ferroptosis pathway targeted by CTX treatment in tumor cells and clarified its mechanisms. Cell viability was remarkably suppressed by CTX, accompanied by the accumulation of intracellular iron and reactive oxygen species (ROS), reduced glutathione levels, deformed mitochondria and a loss of the mitochondrial membrane potential. These effects were impeded by the ferroptosis inhibitors ferrostatin-1 (Fer1) and deferoxamine (DFO). Moreover, CTX treatment obviously upregulated nuclear factor E2 related factor 2 (NRF2) and heme oxygenase-1 (HMOX-1) expression. Additionally, the HMOX-1 inducer Hemin notably enhanced CTX-mediated tumor inhibition and through a mechanism that involved interfering with the ferroptosis process. Therefore, our findings indicated ferroptosis induction by CTX through the activation of the NRF2/HMOX-1 pathway, which might provide a potential strategy for tumor chemotherapy.

摘要

铁死亡与各类肿瘤的治疗反应有关。环磷酰胺(CTX)是最成功的抗肿瘤药物之一,广泛用于治疗造血系统肿瘤和实体瘤。在本研究中,我们揭示了CTX处理在肿瘤细胞中靶向的铁死亡途径,并阐明了其机制。CTX显著抑制细胞活力,同时伴有细胞内铁和活性氧(ROS)的积累、谷胱甘肽水平降低、线粒体形态改变以及线粒体膜电位丧失。铁死亡抑制剂铁抑素-1(Fer1)和去铁胺(DFO)可阻碍这些效应。此外,CTX处理明显上调核因子E2相关因子2(NRF2)和血红素加氧酶-1(HMOX-1)的表达。此外,HMOX-1诱导剂血红素通过干扰铁死亡过程的机制显著增强了CTX介导的肿瘤抑制作用。因此,我们的研究结果表明CTX通过激活NRF2/HMOX-1途径诱导铁死亡,这可能为肿瘤化疗提供一种潜在策略。

https://cdn.ncbi.nlm.nih.gov/pmc/blobs/e471/8899725/9bc12851d348/fphar-13-839464-g007.jpg
https://cdn.ncbi.nlm.nih.gov/pmc/blobs/e471/8899725/e4def839e201/fphar-13-839464-g001.jpg
https://cdn.ncbi.nlm.nih.gov/pmc/blobs/e471/8899725/b6e2f6386936/fphar-13-839464-g002.jpg
https://cdn.ncbi.nlm.nih.gov/pmc/blobs/e471/8899725/d1e97cc3f3ca/fphar-13-839464-g003.jpg
https://cdn.ncbi.nlm.nih.gov/pmc/blobs/e471/8899725/563c87ec721a/fphar-13-839464-g004.jpg
https://cdn.ncbi.nlm.nih.gov/pmc/blobs/e471/8899725/4c7b0ee4a160/fphar-13-839464-g005.jpg
https://cdn.ncbi.nlm.nih.gov/pmc/blobs/e471/8899725/12aaa3dfed85/fphar-13-839464-g006.jpg
https://cdn.ncbi.nlm.nih.gov/pmc/blobs/e471/8899725/9bc12851d348/fphar-13-839464-g007.jpg
https://cdn.ncbi.nlm.nih.gov/pmc/blobs/e471/8899725/e4def839e201/fphar-13-839464-g001.jpg
https://cdn.ncbi.nlm.nih.gov/pmc/blobs/e471/8899725/b6e2f6386936/fphar-13-839464-g002.jpg
https://cdn.ncbi.nlm.nih.gov/pmc/blobs/e471/8899725/d1e97cc3f3ca/fphar-13-839464-g003.jpg
https://cdn.ncbi.nlm.nih.gov/pmc/blobs/e471/8899725/563c87ec721a/fphar-13-839464-g004.jpg
https://cdn.ncbi.nlm.nih.gov/pmc/blobs/e471/8899725/4c7b0ee4a160/fphar-13-839464-g005.jpg
https://cdn.ncbi.nlm.nih.gov/pmc/blobs/e471/8899725/12aaa3dfed85/fphar-13-839464-g006.jpg
https://cdn.ncbi.nlm.nih.gov/pmc/blobs/e471/8899725/9bc12851d348/fphar-13-839464-g007.jpg

相似文献

1
Cyclophosphamide Induces the Ferroptosis of Tumor Cells Through Heme Oxygenase-1.环磷酰胺通过血红素加氧酶-1诱导肿瘤细胞铁死亡。
Front Pharmacol. 2022 Feb 21;13:839464. doi: 10.3389/fphar.2022.839464. eCollection 2022.
2
Cyclophosphamide induces ovarian granulosa cell ferroptosis via a mechanism associated with HO-1 and ROS-mediated mitochondrial dysfunction.环磷酰胺通过与 HO-1 和 ROS 介导的线粒体功能障碍相关的机制诱导卵巢颗粒细胞发生铁死亡。
J Ovarian Res. 2024 May 18;17(1):107. doi: 10.1186/s13048-024-01434-z.
3
Nrf2 inhibition reverses the resistance of cisplatin-resistant head and neck cancer cells to artesunate-induced ferroptosis.Nrf2抑制可逆转顺铂耐药头颈部癌细胞对青蒿琥酯诱导的铁死亡的抗性。
Redox Biol. 2017 Apr;11:254-262. doi: 10.1016/j.redox.2016.12.010. Epub 2016 Dec 18.
4
Involvement of ferroptosis in eribulin-induced cytotoxicity in ovarian clear cell carcinoma.铁死亡在艾日布林诱导的卵巢透明细胞癌细胞毒性中的作用。
Eur J Pharmacol. 2024 May 15;971:176544. doi: 10.1016/j.ejphar.2024.176544. Epub 2024 Mar 27.
5
Mitochondrial Iron Overload-Mediated Inhibition of Nrf2-HO-1/GPX4 Assisted ALI-Induced Nephrotoxicity.线粒体铁过载介导的对Nrf2-HO-1/GPX4辅助的急性肺损伤诱导的肾毒性的抑制作用
Front Pharmacol. 2021 Jan 21;11:624529. doi: 10.3389/fphar.2020.624529. eCollection 2020.
6
Reduced water-holding capacity of beef during refrigeration is associated within creased heme oxygenase 1 expression, oxidative stress and ferroptosis.冷藏过程中牛肉持水力的降低与血红素加氧酶 1 表达增加、氧化应激和铁死亡有关。
Meat Sci. 2023 Aug;202:109202. doi: 10.1016/j.meatsci.2023.109202. Epub 2023 Apr 24.
7
Heme oxygenase-1 mediates BAY 11-7085 induced ferroptosis.血红素加氧酶-1 介导 BAY 11-7085 诱导的铁死亡。
Cancer Lett. 2018 Mar 1;416:124-137. doi: 10.1016/j.canlet.2017.12.025. Epub 2017 Dec 20.
8
Ferroptosis mediated DSS-induced ulcerative colitis associated with Nrf2/HO-1 signaling pathway.铁死亡介导的与Nrf2/HO-1信号通路相关的DSS诱导的溃疡性结肠炎。
Immunol Lett. 2020 Sep;225:9-15. doi: 10.1016/j.imlet.2020.06.005. Epub 2020 Jun 12.
9
Inhibition of ferroptosis attenuates busulfan-induced oligospermia in mice.抑制铁死亡可减轻白消安诱导的雄性小鼠少精子症。
Toxicology. 2020 Jul;440:152489. doi: 10.1016/j.tox.2020.152489. Epub 2020 May 13.
10
Activation of the p62-Keap1-NRF2 pathway protects against ferroptosis in hepatocellular carcinoma cells.p62-Keap1-NRF2通路的激活可保护肝癌细胞免受铁死亡。
Hepatology. 2016 Jan;63(1):173-84. doi: 10.1002/hep.28251. Epub 2015 Nov 26.

引用本文的文献

1
Ferroptotic Pathway Activation in Spermatogonia: A Novel Mechanism of Busulfan-Induced Testicular Injury.精原细胞中铁死亡途径的激活:白消安诱导睾丸损伤的新机制。
Biology (Basel). 2025 May 23;14(6):594. doi: 10.3390/biology14060594.
2
Albumin nanoassembly bi-directionally manipulated ferroptosis in tumor and CD8 T cells for triple-negative breast cancer therapy.白蛋白纳米组装体双向调控肿瘤和CD8 T细胞中的铁死亡用于三阴性乳腺癌治疗。
Asian J Pharm Sci. 2025 Apr;20(2):100970. doi: 10.1016/j.ajps.2024.100970. Epub 2024 Oct 1.
3
Cyclophosphamide-induced testicular injury: the role of chrysin in mitigating iron overload and ferroptosis.

本文引用的文献

1
GnRHa protects the ovarian reserve by reducing endoplasmic reticulum stress during cyclophosphamide-based chemotherapy.促性腺激素释放激素类似物(GnRHa)通过在基于环磷酰胺的化疗期间减轻内质网应激来保护卵巢储备。
NPJ Breast Cancer. 2021 Oct 7;7(1):132. doi: 10.1038/s41523-021-00340-7.
2
The Role of HO-1 and Its Crosstalk with Oxidative Stress in Cancer Cell Survival.血红素加氧酶-1(HO-1)及其与氧化应激在癌细胞存活中的相互作用
Cells. 2021 Sep 13;10(9):2401. doi: 10.3390/cells10092401.
3
Ferroptosis Holds Novel Promise in Treatment of Cancer Mediated by Non-coding RNAs.
环磷酰胺诱导的睾丸损伤:白杨素在减轻铁过载和铁死亡中的作用
Naunyn Schmiedebergs Arch Pharmacol. 2025 May;398(5):5475-5489. doi: 10.1007/s00210-024-03519-4. Epub 2024 Nov 20.
4
Mechanism of minocycline activating Nrf2/Hmox1 pathway to prevent ferroptosis and alleviate acute compartment syndrome.米诺环素通过激活 Nrf2/Hmox1 通路防止铁死亡和减轻急性间隔综合征的机制。
J Orthop Surg Res. 2024 Oct 24;19(1):686. doi: 10.1186/s13018-024-05183-z.
5
Identification of a ferroptosis-related gene signature for the prognosis of pediatric neuroblastoma.用于小儿神经母细胞瘤预后的铁死亡相关基因特征的鉴定
Transl Cancer Res. 2024 Jul 31;13(7):3678-3694. doi: 10.21037/tcr-24-269. Epub 2024 Jul 26.
6
EGR1 Promotes Erastin-induced Ferroptosis Through Activating Nrf2-HMOX1 Signaling Pathway in Breast Cancer Cells.EGR1通过激活乳腺癌细胞中的Nrf2-HMOX1信号通路促进埃拉斯汀诱导的铁死亡。
J Cancer. 2024 Jun 24;15(14):4577-4590. doi: 10.7150/jca.95328. eCollection 2024.
7
A signature of four ferroptosis-related genes in laryngeal squamous cell carcinoma.喉鳞状细胞癌中四个铁死亡相关基因的特征
Transl Cancer Res. 2024 Jun 30;13(6):2938-2949. doi: 10.21037/tcr-23-2046. Epub 2024 Jun 11.
8
Cyclophosphamide induces ovarian granulosa cell ferroptosis via a mechanism associated with HO-1 and ROS-mediated mitochondrial dysfunction.环磷酰胺通过与 HO-1 和 ROS 介导的线粒体功能障碍相关的机制诱导卵巢颗粒细胞发生铁死亡。
J Ovarian Res. 2024 May 18;17(1):107. doi: 10.1186/s13048-024-01434-z.
9
Aspartate β-hydroxylase Regulates Expression of Genes.天冬氨酸β-羟化酶调节基因表达。
J Cancer. 2024 Jan 1;15(5):1138-1152. doi: 10.7150/jca.90422. eCollection 2024.
10
Ferroptosis Inducers Upregulate PD-L1 in Recurrent Triple-Negative Breast Cancer.铁死亡诱导剂上调复发性三阴性乳腺癌中的程序性死亡受体配体1(PD-L1)
Cancers (Basel). 2023 Dec 28;16(1):155. doi: 10.3390/cancers16010155.
铁死亡在非编码RNA介导的癌症治疗中具有新的前景。
Front Cell Dev Biol. 2021 Jun 21;9:686906. doi: 10.3389/fcell.2021.686906. eCollection 2021.
4
Ferroptosis, radiotherapy, and combination therapeutic strategies.铁死亡、放疗及联合治疗策略。
Protein Cell. 2021 Nov;12(11):836-857. doi: 10.1007/s13238-021-00841-y. Epub 2021 Apr 23.
5
Ferroptosis: mechanisms and links with diseases.铁死亡:机制与疾病的关联。
Signal Transduct Target Ther. 2021 Feb 3;6(1):49. doi: 10.1038/s41392-020-00428-9.
6
Broadening horizons: the role of ferroptosis in cancer.拓宽视野:铁死亡在癌症中的作用。
Nat Rev Clin Oncol. 2021 May;18(5):280-296. doi: 10.1038/s41571-020-00462-0. Epub 2021 Jan 29.
7
Ferroptosis.铁死亡。
Curr Biol. 2020 Nov 2;30(21):R1292-R1297. doi: 10.1016/j.cub.2020.09.068.
8
The interaction between ferroptosis and lipid metabolism in cancer.铁死亡与癌症中脂质代谢的相互作用。
Signal Transduct Target Ther. 2020 Jun 30;5(1):108. doi: 10.1038/s41392-020-00216-5.
9
The Role of Antioxidants in Ameliorating Cyclophosphamide-Induced Cardiotoxicity.抗氧化剂在减轻环磷酰胺诱导的心脏毒性中的作用。
Oxid Med Cell Longev. 2020 May 10;2020:4965171. doi: 10.1155/2020/4965171. eCollection 2020.
10
Emerging Mechanisms and Disease Relevance of Ferroptosis.铁死亡的新兴机制及其与疾病的相关性
Trends Cell Biol. 2020 Jun;30(6):478-490. doi: 10.1016/j.tcb.2020.02.009. Epub 2020 Mar 21.