Suppr超能文献

鉴定源自液泡型三磷酸腺苷酶(V-ATPase)亚类的五个基因标志物可对神经胶质瘤进行分类,并决定预后和免疫微环境的改变。

Identification of a five-gene signature deriving from the vacuolar ATPase (V-ATPase) sub-classifies gliomas and decides prognoses and immune microenvironment alterations.

机构信息

Department of Neurosurgery, The First Hospital of China Medical University, Shenyang, Liaoning, China.

Department of Neurosurgery, The Second Hospital of Dalian Medical University, Dalian, Liaoning, China.

出版信息

Cell Cycle. 2022 Jun;21(12):1294-1315. doi: 10.1080/15384101.2022.2049157. Epub 2022 Mar 10.

Abstract

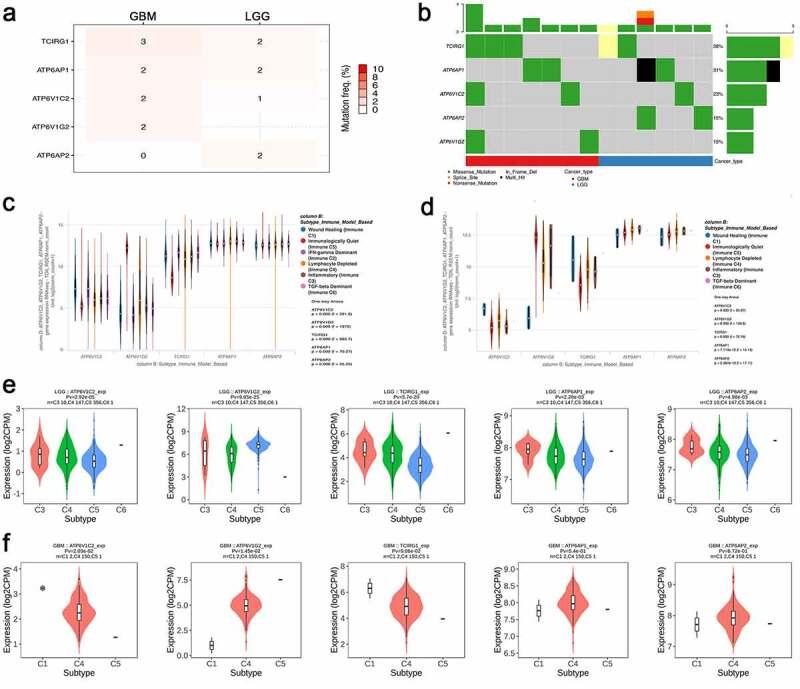
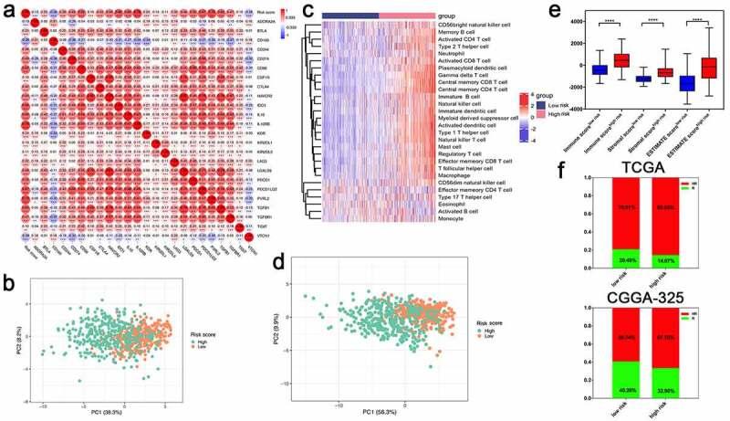
Aberrant expression of coding genes of the V-ATPase subunits has been reported in glioma patients that can activate oncogenic pathways and result in worse prognosis. However, the predictive effect of a single gene is not specific or sensitive enough. In this study, by using a series of bioinformatics analyses, we identified five coding genes (ATP6V1C2, ATP6V1G2, TCIRG1, ATP6AP1 and ATP6AP2) of the V-ATPase that were related to glioma patient prognosis. Based on the expression of these genes, glioma patients were sub-classified into different prognosis clusters, of which C1 cluster performed better prognosis; however, C2 cluster showed more malignant phenotypes with oncogenic and immune-related pathway activation. The single-cell RNA-seq data revealed that ATP6AP1, ATP6AP2, ATP6V1G2 and TCIRG1 might be cell-type potential markers. Copy number variation and DNA promoter methylation potentially regulate these five gene expressions. A risk score model consisted of these five genes effectively predicted glioma prognosis and was fully validated by six independent datasets. The risk scores also showed a positive correlation with immune checkpoint expression. Importantly, glioma patients with high-risk scores presented resistance to traditional treatment. We also revealed that more inhibitory immune cells infiltration and higher rates of "non-response" to immune checkpoint blockade (ICB) treatment in the high-risk score group. In conclusion, our study identified a five-gene signature from the V-ATPase that could sub-classify gliomas into different phenotypes and their abnormal expression was regulated by distinct mechanisms and accompanied with immune microenvironment alterations potentially act as a biomarker for ICB treatment.

摘要

已有研究报道,在胶质瘤患者中存在 V-ATPase 亚基编码基因的异常表达,这些基因可激活致癌途径,导致预后不良。然而,单个基因的预测效果不够特异或敏感。在本研究中,我们通过一系列生物信息学分析,确定了与胶质瘤患者预后相关的 V-ATPase 的五个编码基因(ATP6V1C2、ATP6V1G2、TCIRG1、ATP6AP1 和 ATP6AP2)。基于这些基因的表达,我们将胶质瘤患者分为不同的预后亚群,其中 C1 亚群的预后较好;然而,C2 亚群表现出更恶性的表型,存在致癌和免疫相关途径的激活。单细胞 RNA-seq 数据显示,ATP6AP1、ATP6AP2、ATP6V1G2 和 TCIRG1 可能是细胞类型的潜在标志物。拷贝数变异和 DNA 启动子甲基化可能调节这五个基因的表达。由这五个基因组成的风险评分模型能有效预测胶质瘤的预后,并通过六个独立数据集得到充分验证。风险评分与免疫检查点表达呈正相关。重要的是,高风险评分的胶质瘤患者对传统治疗具有耐药性。我们还发现,高风险评分组中抑制性免疫细胞浸润更多,对免疫检查点阻断(ICB)治疗的“无应答”率更高。总之,我们从 V-ATPase 中鉴定了一个五基因特征,可以将胶质瘤分为不同的表型,其异常表达受不同机制调节,并伴有免疫微环境改变,可能作为 ICB 治疗的生物标志物。

https://cdn.ncbi.nlm.nih.gov/pmc/blobs/3668/9132400/da78f157c63c/KCCY_A_2049157_F0001_OC.jpg

文献AI研究员

20分钟写一篇综述,助力文献阅读效率提升50倍。

立即体验

用中文搜PubMed

大模型驱动的PubMed中文搜索引擎

马上搜索

文档翻译

学术文献翻译模型,支持多种主流文档格式。

立即体验