Suppr超能文献

用于模拟地质聚合物砂浆抗压强度的统计方法

Statistical Methods for Modeling the Compressive Strength of Geopolymer Mortar.

作者信息

Ahmed Hemn Unis, Abdalla Aso A, Mohammed Ahmed S, Mohammed Azad A, Mosavi Amir

机构信息

Civil Engineering Department, College of Engineering, University of Sulaimani, Kurdistan Region, Sulaimaniyah 46001, Iraq.

Department of Civil Engineering, Komar University of Science and Technology, Kurdistan Region, Sulaimaniyah 46001, Iraq.

出版信息

Materials (Basel). 2022 Mar 2;15(5):1868. doi: 10.3390/ma15051868.

Abstract

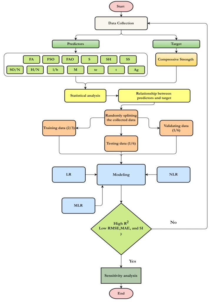
In recent years, geopolymer has been developed as an alternative to Portland cement (PC) because of the significant carbon dioxide emissions produced by the cement manufacturing industry. A wide range of source binder materials has been used to prepare geopolymers; however, fly ash (FA) is the most used binder material for creating geopolymer concrete due to its low cost, wide availability, and increased potential for geopolymer preparation. In this paper, 247 experimental datasets were obtained from the literature to develop multiscale models to predict fly-ash-based geopolymer mortar compressive strength (CS). In the modeling process, thirteen different input model parameters were considered to estimate the CS of fly-ash-based geopolymer mortar. The collected data contained various mix proportions and different curing ages (1 to 28 days), as well as different curing temperatures. The CS of all types of cementitious composites, including geopolymer mortars, is one of the most important properties; thus, developing a credible model for forecasting CS has become a priority. Therefore, in this study, three different models, namely, linear regression (LR), multinominal logistic regression (MLR), and nonlinear regression (NLR) were developed to predict the CS of geopolymer mortar. The proposed models were then evaluated using different statistical assessments, including the coefficient of determination (R), root mean squared error (RMSE), scatter index (SI), objective function value (OBJ), and mean absolute error (MAE). It was found that the NLR model performed better than the LR and MLR models. For the NLR model, R, RMSE, SI, and OBJ were 0.933, 4.294 MPa, 0.138, 4.209, respectively. The SI value of NLR was 44 and 41% lower than the LR and MLR models' SI values, respectively. From the sensitivity analysis result, the most effective parameters for predicting CS of geopolymer mortar were the SiO percentage of the FA and the alkaline liquid-to-binder ratio of the mixture.

摘要

近年来,由于水泥制造业产生大量二氧化碳排放,地质聚合物作为波特兰水泥(PC)的替代品得到了发展。多种来源的粘结剂材料已被用于制备地质聚合物;然而,粉煤灰(FA)因其成本低、可用性广以及制备地质聚合物的潜力大,是制备地质聚合物混凝土最常用的粘结剂材料。本文从文献中获取了247个实验数据集,以建立多尺度模型来预测粉煤灰基地质聚合物砂浆的抗压强度(CS)。在建模过程中,考虑了13个不同的输入模型参数来估计粉煤灰基地质聚合物砂浆的CS。收集的数据包含各种配合比、不同的养护龄期(1至28天)以及不同的养护温度。包括地质聚合物砂浆在内的所有类型胶凝复合材料的CS都是最重要的性能之一;因此,开发一个可靠的CS预测模型已成为当务之急。因此,在本研究中,开发了三种不同的模型,即线性回归(LR)、多项逻辑回归(MLR)和非线性回归(NLR)来预测地质聚合物砂浆的CS。然后使用不同的统计评估方法对所提出的模型进行评估,包括决定系数(R)、均方根误差(RMSE)、散射指数(SI)、目标函数值(OBJ)和平均绝对误差(MAE)。结果发现,NLR模型的性能优于LR和MLR模型。对于NLR模型,R、RMSE、SI和OBJ分别为0.933、4.294MPa、0.138、4.209。NLR的SI值分别比LR和MLR模型的SI值低44%和41%。从敏感性分析结果来看,预测地质聚合物砂浆CS最有效的参数是粉煤灰的SiO百分比和混合物的碱液与粘结剂比例。

https://cdn.ncbi.nlm.nih.gov/pmc/blobs/23ae/8911711/a0d5eb75c380/materials-15-01868-g001.jpg

文献检索

告别复杂PubMed语法,用中文像聊天一样搜索,搜遍4000万医学文献。AI智能推荐,让科研检索更轻松。

立即免费搜索

文件翻译

保留排版,准确专业,支持PDF/Word/PPT等文件格式,支持 12+语言互译。

免费翻译文档

深度研究

AI帮你快速写综述,25分钟生成高质量综述,智能提取关键信息,辅助科研写作。

立即免费体验