Institute for Stem Cell Research and Regenerative Medicine, Medical Faculty, Heinrich-Heine University, 40225 Düsseldorf, Germany.
Institute for Transplantation Diagnostics and Cell Therapeutics, Heinrich-Heine University, 40225 Düsseldorf, Germany.
Cells. 2022 Feb 25;11(5):802. doi: 10.3390/cells11050802.
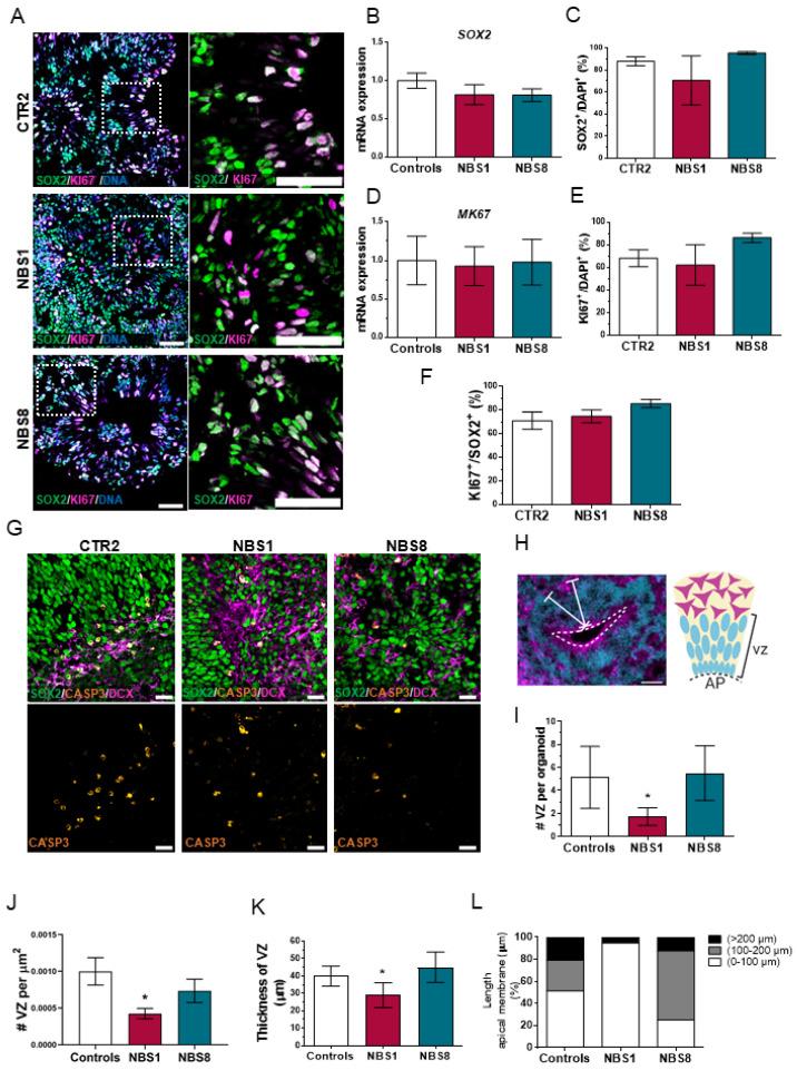
Nijmegen Breakage Syndrome (NBS) is a rare autosomal recessive genetic disorder caused by mutations within nibrin (), a DNA damage repair protein. Hallmarks of NBS include chromosomal instability and clinical manifestations such as growth retardation, immunodeficiency, and progressive microcephaly. We employed induced pluripotent stem cell-derived cerebral organoids from two NBS patients to study the etiology of microcephaly. We show that NBS organoids carrying the homozygous 657del5 mutation are significantly smaller with disrupted cyto-architecture. The organoids exhibit premature differentiation, and Neuronatin (NNAT) over-expression. Furthermore, pathways related to DNA damage response and cell cycle are differentially regulated compared to controls. After exposure to bleomycin, NBS organoids undergo delayed p53-mediated DNA damage response and aberrant trans-synaptic signaling, which ultimately leads to neuronal apoptosis. Our data provide insights into how mutations within alters neurogenesis in NBS patients, thus providing a proof of concept that cerebral organoids are a valuable tool for studying DNA damage-related disorders.
范可尼贫血型断裂综合征(NBS)是一种罕见的常染色体隐性遗传疾病,由核孔复合物蛋白 nibrin()中的突变引起。NBS 的特征包括染色体不稳定性和生长迟缓、免疫缺陷和进行性小头症等临床表现。我们利用两名 NBS 患者诱导多能干细胞衍生的大脑类器官来研究小头症的病因。我们发现携带纯合 657del5 突变的 NBS 类器官明显较小,且细胞结构紊乱。这些类器官表现出过早分化和神经母细胞蛋白(NNAT)过表达。此外,与对照组相比,与 DNA 损伤反应和细胞周期相关的途径存在差异调节。在暴露于博来霉素后,NBS 类器官经历延迟的 p53 介导的 DNA 损伤反应和异常的跨突触信号传递,最终导致神经元凋亡。我们的数据提供了关于 NBS 患者中 内突变如何改变神经发生的见解,从而为大脑类器官是研究与 DNA 损伤相关疾病的有价值工具提供了概念验证。