Center for Craniofacial Molecular Biology, University of Southern California (USC), Los Angeles, CA, 90033, USA.
Department of Genetics, University of Georgia, Athens, GA, 30602, USA.
Nat Commun. 2019 Jun 13;10(1):2612. doi: 10.1038/s41467-019-10497-2.
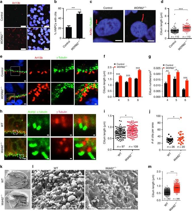
Primary microcephaly is caused by mutations in genes encoding centrosomal proteins including WDR62 and KIF2A. However, mechanisms underlying human microcephaly remain elusive. By creating mutant mice and human cerebral organoids, here we found that WDR62 deletion resulted in a reduction in the size of mouse brains and organoids due to the disruption of neural progenitor cells (NPCs), including outer radial glia (oRG). WDR62 ablation led to retarded cilium disassembly, long cilium, and delayed cell cycle progression leading to decreased proliferation and premature differentiation of NPCs. Mechanistically, WDR62 interacts with and promotes CEP170's localization to the basal body of primary cilium, where CEP170 recruits microtubule-depolymerizing factor KIF2A to disassemble cilium. WDR62 depletion reduced KIF2A's basal body localization, and enhanced KIF2A expression partially rescued deficits in cilium length and NPC proliferation. Thus, modeling microcephaly with cerebral organoids and mice reveals a WDR62-CEP170-KIF2A pathway promoting cilium disassembly, disruption of which contributes to microcephaly.
原发性小头畸形是由中心体蛋白基因(包括 WDR62 和 KIF2A)的突变引起的。然而,人类小头畸形的发病机制仍不清楚。通过建立突变小鼠和人类大脑类器官模型,我们发现 WDR62 缺失会导致小鼠大脑和类器官体积减小,这是由于神经祖细胞(NPC),包括外放射状胶质(oRG)的破坏。WDR62 的缺失导致中心体蛋白的解体延迟、纤毛变长以及细胞周期进程的延迟,从而导致 NPC 的增殖减少和过早分化。从机制上讲,WDR62 与 CEP170 相互作用,并促进 CEP170 定位于初级纤毛的基体,CEP170 在该处招募微管解聚因子 KIF2A 以解体纤毛。WDR62 的耗竭减少了 KIF2A 的基体定位,并且增强的 KIF2A 表达部分挽救了纤毛长度和 NPC 增殖的缺陷。因此,通过大脑类器官和小鼠模型来模拟小头畸形揭示了一个 WDR62-CEP170-KIF2A 通路,该通路促进纤毛解体,破坏该通路会导致小头畸形。