• 文献检索
  • 文档翻译
  • 深度研究
  • 学术资讯
  • Suppr Zotero 插件Zotero 插件
  • 邀请有礼
  • 套餐&价格
  • 历史记录
应用&插件
Suppr Zotero 插件Zotero 插件浏览器插件Mac 客户端Windows 客户端微信小程序
定价
高级版会员购买积分包购买API积分包
服务
文献检索文档翻译深度研究API 文档MCP 服务
关于我们
关于 Suppr公司介绍联系我们用户协议隐私条款
关注我们

Suppr 超能文献

核心技术专利:CN118964589B侵权必究
粤ICP备2023148730 号-1Suppr @ 2026

文献检索

告别复杂PubMed语法,用中文像聊天一样搜索,搜遍4000万医学文献。AI智能推荐,让科研检索更轻松。

立即免费搜索

文件翻译

保留排版,准确专业,支持PDF/Word/PPT等文件格式,支持 12+语言互译。

免费翻译文档

深度研究

AI帮你快速写综述,25分钟生成高质量综述,智能提取关键信息,辅助科研写作。

立即免费体验

双链 RNA 通过 TLR3 依赖性激活真皮成纤维细胞中的转谷氨酰胺酶 2 增强基质金属蛋白酶-1 和 -13 的表达。

Double-Stranded RNA Enhances Matrix Metalloproteinase-1 and -13 Expressions through TLR3-Dependent Activation of Transglutaminase 2 in Dermal Fibroblasts.

机构信息

Department of Biochemistry and Molecular Biology, Seoul National University College of Medicine, Seoul 03080, Korea.

Laboratory for Cellular Response to Oxidative Stress, Cell2in, Inc., Seoul 03127, Korea.

出版信息

Int J Mol Sci. 2022 Feb 28;23(5):2709. doi: 10.3390/ijms23052709.

DOI:10.3390/ijms23052709
PMID:35269849
原文链接:https://pmc.ncbi.nlm.nih.gov/articles/PMC8911030/
Abstract

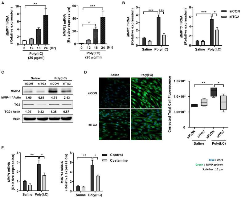
UV-irradiation induces the secretion of double-stranded RNA (dsRNA) derived from damaged noncoding RNAs in keratinocytes, which enhance the expression of matrix metalloproteinases (MMP) in non-irradiated dermal fibroblasts, leading to dysregulation of extracellular matrix homeostasis. However, the signaling pathway responsible for dsRNA-induced MMP expression has not been fully understood. Transglutaminase 2 (TG2) is an enzyme that modifies substrate proteins by incorporating polyamine or crosslinking of proteins, thereby regulating their functions. In this study, we showed that TG2 mediates dsRNA-induced MMP-1 expression through NF-κB activation. Treatment of poly(I:C), a synthetic dsRNA analogue binding to toll-like receptor 3 (TLR3), generates ROS, which in turn activates TG2 in dermal fibroblast. Subsequently, TG2 activity enhances translocation of p65 into the nucleus, where it augments transcription of MMP. We confirmed these results by assessing the level of MMP expression in , TG2-knockdowned and dermal fibroblasts after poly(I:C)-treatment. Moreover, treatment with quercetin showed dose-dependent suppression of poly(I:C)-induced MMP expression. Furthermore, ex vivo cultured skin from mice exhibited a significantly reduced level of MMP mRNA compared with those from wild-type mice. Our results indicate that TG2 is a critical regulator in dsRNA-induced MMP expression, providing a new target and molecular basis for antioxidant therapy in preventing collagen degradation.

摘要

紫外线照射会诱导角质细胞中非编码 RNA 损伤产生双链 RNA(dsRNA),进而增强未照射真皮成纤维细胞中基质金属蛋白酶(MMP)的表达,导致细胞外基质稳态失调。然而,dsRNA 诱导 MMP 表达的信号通路尚未完全阐明。转谷氨酰胺酶 2(TG2)是一种通过掺入多胺或蛋白质交联来修饰底物蛋白的酶,从而调节其功能。在本研究中,我们表明 TG2 通过 NF-κB 激活介导 dsRNA 诱导的 MMP-1 表达。聚肌苷酸(poly I:C)是一种与 Toll 样受体 3(TLR3)结合的合成 dsRNA 类似物,它会产生 ROS,进而激活真皮成纤维细胞中的 TG2。随后,TG2 活性增强 p65 向核内的易位,从而增强 MMP 的转录。我们通过评估 poly(I:C)处理后 TG2 敲低和 真皮成纤维细胞中 MMP 表达水平,证实了这些结果。此外,用槲皮素处理显示出对 poly(I:C)诱导的 MMP 表达的剂量依赖性抑制。此外,与野生型小鼠相比,从 小鼠体外培养的皮肤中 MMP mRNA 的水平明显降低。我们的结果表明,TG2 是 dsRNA 诱导的 MMP 表达的关键调节剂,为抗氧化治疗提供了一个新的靶点和分子基础,以防止胶原降解。

https://cdn.ncbi.nlm.nih.gov/pmc/blobs/e403/8911030/c1dd15a52cab/ijms-23-02709-g002.jpg
https://cdn.ncbi.nlm.nih.gov/pmc/blobs/e403/8911030/195078aa4dc4/ijms-23-02709-g001.jpg
https://cdn.ncbi.nlm.nih.gov/pmc/blobs/e403/8911030/c1dd15a52cab/ijms-23-02709-g002.jpg
https://cdn.ncbi.nlm.nih.gov/pmc/blobs/e403/8911030/195078aa4dc4/ijms-23-02709-g001.jpg
https://cdn.ncbi.nlm.nih.gov/pmc/blobs/e403/8911030/c1dd15a52cab/ijms-23-02709-g002.jpg

相似文献

1
Double-Stranded RNA Enhances Matrix Metalloproteinase-1 and -13 Expressions through TLR3-Dependent Activation of Transglutaminase 2 in Dermal Fibroblasts.双链 RNA 通过 TLR3 依赖性激活真皮成纤维细胞中的转谷氨酰胺酶 2 增强基质金属蛋白酶-1 和 -13 的表达。
Int J Mol Sci. 2022 Feb 28;23(5):2709. doi: 10.3390/ijms23052709.
2
Transglutaminase 2 mediates UVB-induced matrix metalloproteinase-1 expression by inhibiting nuclear p65 degradation in dermal fibroblasts.转谷氨酰胺酶 2 通过抑制真皮成纤维细胞核 p65 降解来介导 UVB 诱导的基质金属蛋白酶-1 表达。
Exp Dermatol. 2022 May;31(5):743-752. doi: 10.1111/exd.14512. Epub 2021 Dec 15.
3
Poly(I:C) induces expressions of MMP-1, -2, and -3 through various signaling pathways including IRF3 in human skin fibroblasts.聚肌苷酸-聚胞苷酸(Poly(I:C))通过包括干扰素调节因子3(IRF3)在内的多种信号通路诱导人皮肤成纤维细胞中基质金属蛋白酶-1、-2和-3的表达。
J Dermatol Sci. 2015 Oct;80(1):54-60. doi: 10.1016/j.jdermsci.2015.06.017. Epub 2015 Jul 17.
4
Upregulation of matrix metalloproteinase expression by poly(I:C) in corneal fibroblasts: role of NF-κB and interleukin-1ß.聚肌胞苷酸(poly(I:C))上调角膜成纤维细胞中基质金属蛋白酶的表达:核因子κB和白细胞介素-1β的作用
Invest Ophthalmol Vis Sci. 2010 Oct;51(10):5012-8. doi: 10.1167/iovs.10-5167. Epub 2010 Apr 30.
5
Interferon-beta induction through toll-like receptor 3 depends on double-stranded RNA structure.通过Toll样受体3诱导β干扰素取决于双链RNA结构。
DNA Cell Biol. 2005 Oct;24(10):614-23. doi: 10.1089/dna.2005.24.614.
6
Double-stranded RNA released from damaged articular chondrocytes promotes cartilage degeneration via Toll-like receptor 3-interleukin-33 pathway.受损的关节软骨细胞释放的双链 RNA 通过 Toll 样受体 3-白细胞介素 33 途径促进软骨退化。
Cell Death Dis. 2017 Nov 2;8(11):e3165. doi: 10.1038/cddis.2017.534.
7
Resveratrol inhibits matrix metalloproteinase-1 and -3 expression by suppressing of p300/NFκB acetylation in TNF-α-treated human dermal fibroblasts.白藜芦醇通过抑制 TNF-α 处理的人真皮成纤维细胞中 p300/NFκB 的乙酰化来抑制基质金属蛋白酶-1 和 -3 的表达。
Chem Biol Interact. 2021 Mar 1;337:109395. doi: 10.1016/j.cbi.2021.109395. Epub 2021 Jan 27.
8
Activation of toll-like receptors 2, 3 or 5 induces matrix metalloproteinase-1 and -9 expression with the involvement of MAPKs and NF-kappaB in human epidermal keratinocytes.Toll 样受体 2、3 或 5 的激活诱导人表皮角质形成细胞中基质金属蛋白酶-1 和 -9 的表达,涉及 MAPKs 和 NF-κB。
Exp Dermatol. 2010 Aug;19(8):e44-9. doi: 10.1111/j.1600-0625.2009.00963.x.
9
Activation of protein kinase CK2 is an early step in the ultraviolet B-mediated increase in interstitial collagenase (matrix metalloproteinase-1; MMP-1) and stromelysin-1 (MMP-3) protein levels in human dermal fibroblasts.蛋白激酶CK2的激活是紫外线B介导的人皮肤成纤维细胞中间质胶原酶(基质金属蛋白酶-1;MMP-1)和基质溶解素-1(MMP-3)蛋白水平增加的早期步骤。
Biochem J. 2002 Jul 1;365(Pt 1):31-40. doi: 10.1042/BJ20020110.
10
dsRNA activation of endothelin-1 and markers of vascular activation in endothelial cells and fibroblasts.dsRNA 激活内皮细胞和成纤维细胞中的内皮素-1 和血管激活标志物。
Ann Rheum Dis. 2011 Mar;70(3):544-50. doi: 10.1136/ard.2010.132464. Epub 2010 Nov 10.

引用本文的文献

1
Preventive effects of inotodiol on polyinosinic-polycytidylic acid-induced inflammation in human dermal fibroblasts.肌醇二醛对聚肌苷酸-聚胞苷酸诱导的人皮肤成纤维细胞炎症的预防作用。
Heliyon. 2023 Oct 10;9(10):e20556. doi: 10.1016/j.heliyon.2023.e20556. eCollection 2023 Oct.

本文引用的文献

1
Transglutaminase 2 mediates UVB-induced matrix metalloproteinase-1 expression by inhibiting nuclear p65 degradation in dermal fibroblasts.转谷氨酰胺酶 2 通过抑制真皮成纤维细胞核 p65 降解来介导 UVB 诱导的基质金属蛋白酶-1 表达。
Exp Dermatol. 2022 May;31(5):743-752. doi: 10.1111/exd.14512. Epub 2021 Dec 15.
2
Transglutaminase 2 crosslinks the glutathione S-transferase tag, impeding protein-protein interactions of the fused protein.转谷氨酰胺酶 2 使谷胱甘肽 S-转移酶标签交联,从而阻碍融合蛋白的蛋白质-蛋白质相互作用。
Exp Mol Med. 2021 Jan;53(1):115-124. doi: 10.1038/s12276-020-00549-9. Epub 2021 Jan 13.
3
Keratinocyte transglutaminase 2 promotes CCR6 γδT-cell recruitment by upregulating CCL20 in psoriatic inflammation.
角质形成细胞转谷氨酰胺酶 2 通过上调银屑病炎症中的 CCL20 促进 CCR6 γδT 细胞募集。
Cell Death Dis. 2020 Apr 30;11(4):301. doi: 10.1038/s41419-020-2495-z.
4
Double-Stranded RNA Sensors and Modulators in Innate Immunity.双链 RNA 传感器和先天免疫调节剂。
Annu Rev Immunol. 2019 Apr 26;37:349-375. doi: 10.1146/annurev-immunol-042718-041356. Epub 2019 Jan 23.
5
Transglutaminase 2 mediates UV-induced skin inflammation by enhancing inflammatory cytokine production.转谷氨酰胺酶 2 通过增强炎症细胞因子的产生介导 UV 诱导的皮肤炎症。
Cell Death Dis. 2017 Oct 26;8(10):e3148. doi: 10.1038/cddis.2017.550.
6
4-n-butylresorcinol enhances proteolytic degradation of tyrosinase in B16F10 melanoma cells.4-正丁基间苯二酚增强B16F10黑色素瘤细胞中酪氨酸酶的蛋白水解降解。
Int J Cosmet Sci. 2017 Jun;39(3):248-255. doi: 10.1111/ics.12368. Epub 2016 Oct 26.
7
Role of Matrix Metalloproteinases in Photoaging and Photocarcinogenesis.基质金属蛋白酶在光老化和光致癌作用中的作用。
Int J Mol Sci. 2016 Jun 2;17(6):868. doi: 10.3390/ijms17060868.
8
In vitro effects of infrared A radiation on the synthesis of MMP-1, catalase, superoxide dismutase and GADD45 alpha protein.红外线A辐射对基质金属蛋白酶-1、过氧化氢酶、超氧化物歧化酶和生长停滞及DNA损伤诱导蛋白45α合成的体外影响。
Inflamm Allergy Drug Targets. 2015;14(1):53-9. doi: 10.2174/1871528114666151022145655.
9
Poly(I:C) induces expressions of MMP-1, -2, and -3 through various signaling pathways including IRF3 in human skin fibroblasts.聚肌苷酸-聚胞苷酸(Poly(I:C))通过包括干扰素调节因子3(IRF3)在内的多种信号通路诱导人皮肤成纤维细胞中基质金属蛋白酶-1、-2和-3的表达。
J Dermatol Sci. 2015 Oct;80(1):54-60. doi: 10.1016/j.jdermsci.2015.06.017. Epub 2015 Jul 17.
10
Natural and sun-induced aging of human skin.人类皮肤的自然老化和光老化。
Cold Spring Harb Perspect Med. 2015 Jan 5;5(1):a015370. doi: 10.1101/cshperspect.a015370.