Suppr超能文献

甘氨酸和褪黑素改善生发泡期玻璃化冷冻猪卵母细胞的植入前发育。

Glycine and Melatonin Improve Preimplantation Development of Porcine Oocytes Vitrified at the Germinal Vesicle Stage.

作者信息

Tang Yu, Zhang Ying, Liu Lixiang, Yang Yifeng, Wang Yan, Xu Baozeng

机构信息

Institute of Special Animal and Plant Sciences, Chinese Academy of Agricultural Sciences, Changchu, China.

State Key Laboratory for Molecular Biology of Economic Animals, Chinese Academy of Agricultural Sciences, Changchun, China.

出版信息

Front Cell Dev Biol. 2022 Feb 24;10:856486. doi: 10.3389/fcell.2022.856486. eCollection 2022.

Abstract

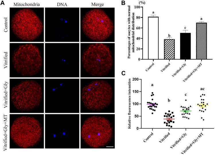
Lipid-rich porcine oocytes are extremely sensitive to cryopreservation compared to other low-lipid oocytes. Vitrification has outperformed slowing freezing in oocyte cryopreservation and is expected to improve further by minimizing cellular osmotic and/or oxidative stresses. In this study, we compared the effects of loading porcine cumulus-oocyte complexes with glycine (an organic osmolyte) or glycine plus melatonin (an endogenous antioxidant) during vitrification, thawing and subsequent maturation to mitigate osmotic injuries or osmotic and oxidative damages on the developmental potential of porcine oocytes. Our data demonstrated that glycine treatment significantly increased the vitrification efficiency of porcine oocytes to levels comparable to those observed with glycine plus melatonin treatment. It was manifested as the thawed oocyte viability, oocyte nuclear maturation, contents of reactive oxygen species, translocation of cortical granules and apoptotic occurrence in mature oocytes, levels of ATP and transcripts of glycolytic genes in cumulus cells (markers of oocyte quality), oocyte fertilization and blastocyst development. However, the latter was more likely than the former to increase ATP contents and normal mitochondrial distribution in mature oocytes. Taken together, our results suggest that mitigating osmotic and oxidative stresses induced by vitrification and thawing can further enhance the developmental competency of vitrified porcine oocytes at the germinal vesicle stage.

摘要

与其他低脂质卵母细胞相比,富含脂质的猪卵母细胞对冷冻保存极为敏感。在卵母细胞冷冻保存中,玻璃化冷冻的效果优于慢速冷冻,并且通过将细胞渗透和/或氧化应激降至最低有望进一步改善。在本研究中,我们比较了在玻璃化冷冻、解冻及随后的成熟过程中,用甘氨酸(一种有机渗透剂)或甘氨酸加褪黑素(一种内源性抗氧化剂)处理猪卵丘-卵母细胞复合体,以减轻渗透损伤或渗透和氧化损伤对猪卵母细胞发育潜能的影响。我们的数据表明,甘氨酸处理显著提高了猪卵母细胞的玻璃化冷冻效率,使其达到与甘氨酸加褪黑素处理相当的水平。这表现为解冻后卵母细胞的活力、卵母细胞核成熟、活性氧含量、皮质颗粒的移位以及成熟卵母细胞中的凋亡发生情况、卵丘细胞中ATP水平和糖酵解基因的转录本(卵母细胞质量的标志物)、卵母细胞受精和囊胚发育。然而,后者比前者更有可能增加成熟卵母细胞中的ATP含量和正常线粒体分布。综上所述,我们的结果表明,减轻玻璃化冷冻和解冻诱导的渗透和氧化应激可以进一步提高生发泡期玻璃化冷冻猪卵母细胞的发育能力。

https://cdn.ncbi.nlm.nih.gov/pmc/blobs/5949/8907381/720466706348/fcell-10-856486-g001.jpg

文献检索

告别复杂PubMed语法,用中文像聊天一样搜索,搜遍4000万医学文献。AI智能推荐,让科研检索更轻松。

立即免费搜索

文件翻译

保留排版,准确专业,支持PDF/Word/PPT等文件格式,支持 12+语言互译。

免费翻译文档

深度研究

AI帮你快速写综述,25分钟生成高质量综述,智能提取关键信息,辅助科研写作。

立即免费体验