Suppr超能文献

肝癌衍生生长因子增强侧脑室下区前体细胞向少突胶质细胞的生成。

Hepatoma Derived Growth Factor Enhances Oligodendrocyte Genesis from Subventricular Zone Precursor Cells.

机构信息

Department of Medical Genetics, Faculty of Medicine and Dentistry, University of Alberta, Edmonton, Alberta, T6G 2H7, Canada.

Neuroscience and Mental Health Institute, Faculty of Medicine and Dentistry, University of Alberta, Edmonton, Alberta, T6G 2E1, Canada.

出版信息

ASN Neuro. 2022 Jan-Dec;14:17590914221086340. doi: 10.1177/17590914221086340.

Abstract

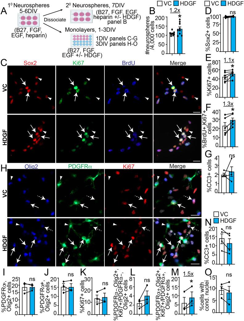
Oligodendrocytes, the myelinating cells of the central nervous system (CNS), perform vital functions in neural protection and communication, as well as cognition. Enhanced production of oligodendrocytes has been identified as a therapeutic approach for neurodegenerative and neurodevelopmental disorders. In the postnatal brain, oligodendrocytes are generated from the neural stem and precursor cells (NPCs) in the subventricular zone (SVZ) and parenchymal oligodendrocyte precursor cells (OPCs). Here, we demonstrate exogenous Hepatoma Derived Growth Factor (HDGF) enhances oligodendrocyte genesis from murine postnatal SVZ NPCs in vitro without affecting neurogenesis or astrogliogenesis. We further show that this is achieved by increasing proliferation of both NPCs and OPCs, as well as OPC differentiation into oligodendrocytes. In vivo results demonstrate that intracerebroventricular infusion of HDGF leads to increased oligodendrocyte genesis from SVZ NPCs, as well as OPC proliferation. Our results demonstrate a novel role for HDGF in regulating SVZ precursor cell proliferation and oligodendrocyte differentiation.

摘要

少突胶质细胞是中枢神经系统(CNS)的髓鞘形成细胞,在神经保护和通讯以及认知方面发挥着重要作用。增强少突胶质细胞的产生已被确定为治疗神经退行性和神经发育障碍的一种方法。在出生后的大脑中,少突胶质细胞由脑室下区(SVZ)和实质少突胶质前体细胞(OPC)中的神经干细胞和前体细胞(NPC)产生。在这里,我们证明外源性肝癌衍生生长因子(HDGF)可在体外增强来自新生鼠 SVZ NPC 的少突胶质细胞发生,而不影响神经发生或星形胶质细胞发生。我们进一步表明,这是通过增加 NPC 和 OPC 的增殖以及 OPC 分化为少突胶质细胞来实现的。体内结果表明,脑室内输注 HDGF 可导致 SVZ NPC 中少突胶质细胞发生以及 OPC 增殖增加。我们的结果表明 HDGF 在调节 SVZ 前体细胞增殖和少突胶质细胞分化方面具有新的作用。

https://cdn.ncbi.nlm.nih.gov/pmc/blobs/91b7/8943302/cc3f92f1c02b/10.1177_17590914221086340-fig2.jpg

文献AI研究员

20分钟写一篇综述,助力文献阅读效率提升50倍。

立即体验

用中文搜PubMed

大模型驱动的PubMed中文搜索引擎

马上搜索

文档翻译

学术文献翻译模型,支持多种主流文档格式。

立即体验