Department of Immunology, Medical University of Warsaw, Warsaw, Poland.
Cellular Immunology, International Centre for Genetic Engineering and Biotechnology, Trieste, Italy.
Front Immunol. 2022 Feb 28;13:781364. doi: 10.3389/fimmu.2022.781364. eCollection 2022.
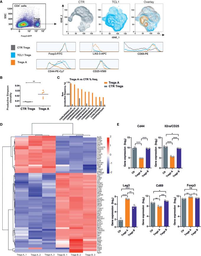
Regulatory T cells (Tregs) are capable of inhibiting the proliferation, activation and function of T cells and play an important role in impeding the immune response to cancer. In chronic lymphocytic leukemia (CLL) a dysfunctional immune response and elevated percentage of effector-like phenotype Tregs have been described. In this study, using the Eµ-TCL1 mouse model of CLL, we evaluated the changes in the Tregs phenotype and their expansion at different stages of leukemia progression. Importantly, we show that Tregs depletion in DEREG mice triggered the expansion of new anti-leukemic cytotoxic T cell clones leading to leukemia eradication. In TCL1 leukemia-bearing mice we identified and characterized a specific Tregs subpopulation, the phenotype of which suggests its role in the formation of an immunosuppressive microenvironment, supportive for leukemia survival and proliferation. This observation was also confirmed by the gene expression profile analysis of these TCL1-specific Tregs. The obtained data on Tregs are consistent with those described so far, however, above all show that the changes in the Tregs phenotype described in CLL result from the formation of a specific, described in this study Tregs subpopulation. In addition, functional tests revealed the ability of Tregs to inhibit T cells that recognize model antigens expressed by leukemic cells. Moreover, inhibition of Tregs with a MALT1 inhibitor provided a therapeutic benefit, both as monotherapy and also when combined with an immune checkpoint inhibitor. Altogether, activation of Tregs appears to be crucial for CLL progression.
调节性 T 细胞(Tregs)能够抑制 T 细胞的增殖、激活和功能,在阻止癌症免疫反应方面发挥着重要作用。在慢性淋巴细胞白血病(CLL)中,已经描述了功能失调的免疫反应和效应样表型 Tregs 比例升高。在这项研究中,我们使用 Eµ-TCL1 小鼠 CLL 模型,评估了 Tregs 表型在白血病进展的不同阶段的变化及其扩增。重要的是,我们表明 DEREG 小鼠中 Tregs 的耗竭触发了新的抗白血病细胞毒性 T 细胞克隆的扩增,导致白血病的消除。在 TCL1 白血病荷瘤小鼠中,我们鉴定并表征了一种特定的 Tregs 亚群,其表型表明其在形成免疫抑制微环境中的作用,支持白血病的存活和增殖。对这些 TCL1 特异性 Tregs 的基因表达谱分析也证实了这一观察结果。获得的 Tregs 数据与迄今为止描述的一致,但最重要的是表明 CLL 中描述的 Tregs 表型的变化是由特定的 Tregs 亚群形成引起的,这在本研究中进行了描述。此外,功能测试显示 Tregs 具有抑制识别白血病细胞表达的模型抗原的 T 细胞的能力。此外,用 MALT1 抑制剂抑制 Tregs 提供了治疗益处,无论是单独使用还是与免疫检查点抑制剂联合使用。总之,Tregs 的激活似乎对 CLL 的进展至关重要。