Suppr超能文献

CEBPβ 对成年感觉神经元中内源性 IGF-1 的调节可以被动员起来,以克服糖尿病引起的生物能量和轴突生长缺陷。

CEBPβ regulation of endogenous IGF-1 in adult sensory neurons can be mobilized to overcome diabetes-induced deficits in bioenergetics and axonal outgrowth.

机构信息

Division of Neurodegenerative Disorders, St. Boniface Hospital Albrechtsen Research Centre, Winnipeg, MB, Canada.

Dept of Pharmacology and Therapeutics, University of Manitoba, Winnipeg, MB, Canada.

出版信息

Cell Mol Life Sci. 2022 Mar 17;79(4):193. doi: 10.1007/s00018-022-04201-9.

Abstract

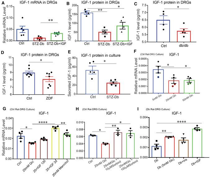
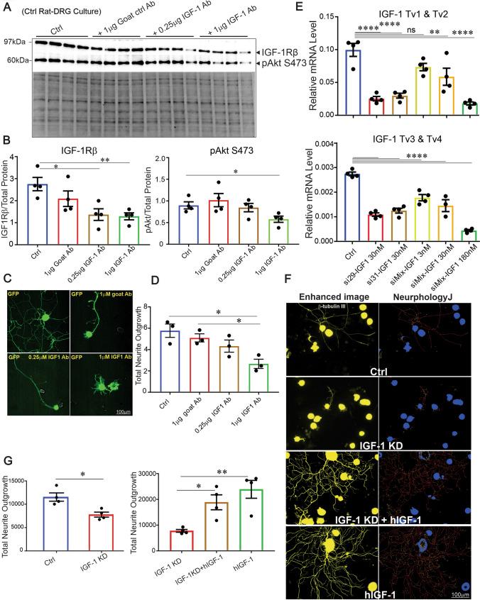
Aberrant insulin-like growth factor 1 (IGF-1) signaling has been proposed as a contributing factor to the development of neurodegenerative disorders including diabetic neuropathy, and delivery of exogenous IGF-1 has been explored as a treatment for Alzheimer's disease and amyotrophic lateral sclerosis. However, the role of autocrine/paracrine IGF-1 in neuroprotection has not been well established. We therefore used in vitro cell culture systems and animal models of diabetic neuropathy to characterize endogenous IGF-1 in sensory neurons and determine the factors regulating IGF-1 expression and/or affecting neuronal health. Single-cell RNA sequencing (scRNA-Seq) and in situ hybridization analyses revealed high expression of endogenous IGF-1 in non-peptidergic neurons and satellite glial cells (SGCs) of dorsal root ganglia (DRG). Brain cortex and DRG had higher IGF-1 gene expression than sciatic nerve. Bidirectional transport of IGF-1 along sensory nerves was observed. Despite no difference in IGF-1 receptor levels, IGF-1 gene expression was significantly (P < 0.05) reduced in liver and DRG from streptozotocin (STZ)-induced type 1 diabetic rats, Zucker diabetic fatty (ZDF) rats, mice on a high-fat/ high-sugar diet and db/db type 2 diabetic mice. Hyperglycemia suppressed IGF-1 gene expression in cultured DRG neurons and this was reversed by exogenous IGF-1 or the aldose reductase inhibitor sorbinil. Transcription factors, such as NFAT1 and CEBPβ, were also less enriched at the IGF-1 promoter in DRG from diabetic rats vs control rats. CEBPβ overexpression promoted neurite outgrowth and mitochondrial respiration, both of which were blunted by knocking down or blocking IGF-1. Suppression of endogenous IGF-1 in diabetes may contribute to neuropathy and its upregulation at the transcriptional level by CEBPβ can be a promising therapeutic approach.

摘要

异常的胰岛素样生长因子 1 (IGF-1) 信号被认为是导致神经退行性疾病发展的一个因素,包括糖尿病性神经病,并且已经探索了外源性 IGF-1 作为治疗阿尔茨海默病和肌萎缩侧索硬化症的方法。然而,自分泌/旁分泌 IGF-1 在神经保护中的作用尚未得到很好的确定。因此,我们使用体外细胞培养系统和糖尿病性神经病动物模型来描述感觉神经元中的内源性 IGF-1,并确定调节 IGF-1 表达和/或影响神经元健康的因素。单细胞 RNA 测序 (scRNA-Seq) 和原位杂交分析显示,内源性 IGF-1 在背根神经节 (DRG) 的非肽能神经元和卫星神经胶质细胞 (SGC) 中表达较高。大脑皮质和 DRG 的 IGF-1 基因表达高于坐骨神经。观察到 IGF-1 沿感觉神经的双向运输。尽管 IGF-1 受体水平没有差异,但链脲佐菌素 (STZ) 诱导的 1 型糖尿病大鼠、 Zucker 糖尿病肥胖 (ZDF) 大鼠、高脂肪/高糖饮食的小鼠和 db/db 型 2 型糖尿病小鼠的肝和 DRG 中 IGF-1 基因表达显著降低(P<0.05)。高血糖抑制培养的 DRG 神经元中的 IGF-1 基因表达,而外源性 IGF-1 或醛糖还原酶抑制剂 sorbinil 可逆转这种抑制作用。转录因子,如 NFAT1 和 CEBPβ,在糖尿病大鼠的 DRG 中 IGF-1 启动子上的富集也较少。CEBPβ 的过表达促进了轴突生长和线粒体呼吸,而这两种作用在敲低或阻断 IGF-1 时都会受到阻碍。内源性 IGF-1 在糖尿病中的抑制可能导致神经病,其在转录水平上由 CEBPβ 上调可能是一种有前途的治疗方法。

https://cdn.ncbi.nlm.nih.gov/pmc/blobs/8ef5/11073025/9d55678a4343/18_2022_4201_Fig1_HTML.jpg

文献AI研究员

20分钟写一篇综述,助力文献阅读效率提升50倍。

立即体验

用中文搜PubMed

大模型驱动的PubMed中文搜索引擎

马上搜索

文档翻译

学术文献翻译模型,支持多种主流文档格式。

立即体验