• 文献检索
  • 文档翻译
  • 深度研究
  • 学术资讯
  • Suppr Zotero 插件Zotero 插件
  • 邀请有礼
  • 套餐&价格
  • 历史记录
应用&插件
Suppr Zotero 插件Zotero 插件浏览器插件Mac 客户端Windows 客户端微信小程序
定价
高级版会员购买积分包购买API积分包
服务
文献检索文档翻译深度研究API 文档MCP 服务
关于我们
关于 Suppr公司介绍联系我们用户协议隐私条款
关注我们

Suppr 超能文献

核心技术专利:CN118964589B侵权必究
粤ICP备2023148730 号-1Suppr @ 2026

文献检索

告别复杂PubMed语法,用中文像聊天一样搜索,搜遍4000万医学文献。AI智能推荐,让科研检索更轻松。

立即免费搜索

文件翻译

保留排版,准确专业,支持PDF/Word/PPT等文件格式,支持 12+语言互译。

免费翻译文档

深度研究

AI帮你快速写综述,25分钟生成高质量综述,智能提取关键信息,辅助科研写作。

立即免费体验

数字素养与新冠疫情:探究数字素养、健康数字素养与行为之间的相互关系。

Numeracy and COVID-19: examining interrelationships between numeracy, health numeracy and behaviour.

作者信息

Lau Nathan T T, Wilkey Eric D, Soltanlou Mojtaba, Lagacé Cusiac Rebekka, Peters Lien, Tremblay Paul, Goffin Celia, Alves Isabella Starling, Ribner Andrew David, Thompson Clarissa, Van Hoof Jo, Bahnmueller Julia, Alvarez Aymee, Bellon Elien, Coolen Ilse, Ollivier Fanny, Ansari Daniel

机构信息

Department of Psychology, Western University, Canada.

Department of Educational Psychology, University of Wisconsin-Madison, Madison, WI, USA.

出版信息

R Soc Open Sci. 2022 Mar 16;9(3):201303. doi: 10.1098/rsos.201303. eCollection 2022 Mar.

DOI:10.1098/rsos.201303
PMID:35308625
原文链接:https://pmc.ncbi.nlm.nih.gov/articles/PMC8924770/
Abstract

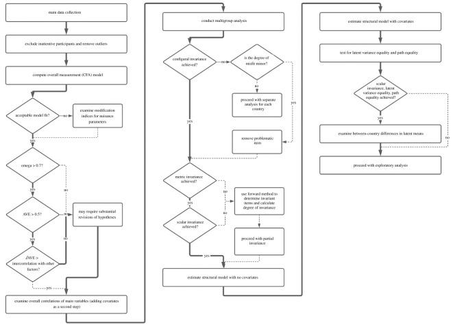
During the COVID-19 pandemic, people across the globe have been exposed to large amounts of statistical data. Previous studies have shown that individuals' mathematical understanding of health-related information affects their attitudes and behaviours. Here, we investigate the relation between (i) basic numeracy, (ii) COVID-19 health numeracy, and (iii) COVID-19 health-related attitudes and behaviours. An online survey measuring these three variables was distributed in Canada, the United States (US) and the United Kingdom (UK) ( = 2032). In line with predictions, basic numeracy was positively related to COVID-19 health numeracy. However, predictions, neither basic numeracy nor COVID-19 health numeracy was related to COVID-19 health-related attitudes and behaviours (e.g. follow experts' recommendations on social distancing, wearing masks etc.). Multi-group analysis was used to investigate mean differences and differences in the strength of the correlation across countries. Results indicate there were no between-country differences in the correlations between the main constructs but there were between-country differences in latent means. Overall, results suggest that while basic numeracy is related to one's understanding of data about COVID-19, better numeracy alone is not enough to influence a population's health-related attitudes about disease severity and to increase the likelihood of following public health advice.

摘要

在新冠疫情期间,全球各地的人们都接触到了大量的统计数据。先前的研究表明,个人对健康相关信息的数学理解会影响他们的态度和行为。在此,我们调查(i)基本算术能力、(ii)新冠健康算术能力和(iii)新冠健康相关态度与行为之间的关系。一项测量这三个变量的在线调查在加拿大、美国和英国展开( = 2032)。与预测一致,基本算术能力与新冠健康算术能力呈正相关。然而,与预测相反,基本算术能力和新冠健康算术能力均与新冠健康相关态度和行为(例如遵循专家关于社交距离、佩戴口罩等的建议)无关。多组分析用于调查各国之间的均值差异和相关强度差异。结果表明,主要构念之间的相关性不存在国家间差异,但潜在均值存在国家间差异。总体而言,结果表明,虽然基本算术能力与个人对新冠数据的理解有关,但仅靠更好的算术能力不足以影响民众对疾病严重程度的健康相关态度,也不足以增加遵循公共卫生建议的可能性。

https://cdn.ncbi.nlm.nih.gov/pmc/blobs/d1da/8924770/22da0a7d0f99/rsos201303f02.jpg
https://cdn.ncbi.nlm.nih.gov/pmc/blobs/d1da/8924770/2026ce98a3bf/rsos201303f01.jpg
https://cdn.ncbi.nlm.nih.gov/pmc/blobs/d1da/8924770/22da0a7d0f99/rsos201303f02.jpg
https://cdn.ncbi.nlm.nih.gov/pmc/blobs/d1da/8924770/2026ce98a3bf/rsos201303f01.jpg
https://cdn.ncbi.nlm.nih.gov/pmc/blobs/d1da/8924770/22da0a7d0f99/rsos201303f02.jpg

相似文献

1
Numeracy and COVID-19: examining interrelationships between numeracy, health numeracy and behaviour.数字素养与新冠疫情:探究数字素养、健康数字素养与行为之间的相互关系。
R Soc Open Sci. 2022 Mar 16;9(3):201303. doi: 10.1098/rsos.201303. eCollection 2022 Mar.
2
Mask use, risk-mitigation behaviours and pandemic fatigue during the COVID-19 pandemic in five cities in Australia, the UK and USA: A cross-sectional survey.在澳大利亚、英国和美国的五个城市进行的一项横断面调查显示,在 COVID-19 大流行期间,口罩使用、风险缓解行为和大流行疲劳情况。
Int J Infect Dis. 2021 May;106:199-207. doi: 10.1016/j.ijid.2021.03.056. Epub 2021 Mar 23.
3
Barriers and facilitators of adherence to social distancing recommendations during COVID-19 among a large international sample of adults.COVID-19 期间,在一个大型国际成年人样本中,社会疏离建议的遵守障碍和促进因素。
PLoS One. 2020 Oct 7;15(10):e0239795. doi: 10.1371/journal.pone.0239795. eCollection 2020.
4
Citizens' Adherence to COVID-19 Mitigation Recommendations by the Government: A 3-Country Comparative Evaluation Using Web-Based Cross-Sectional Survey Data.公民对政府新冠疫情缓解建议的遵守情况:基于网络横断面调查数据的三国比较评估
J Med Internet Res. 2020 Aug 11;22(8):e20634. doi: 10.2196/20634.
5
Maintaining Adherence to COVID-19 Preventive Practices and Policies Pertaining to Masking and Distancing in the District of Columbia and Other US States: Systematic Observational Study.在哥伦比亚特区和美国其他州维持对口罩和距离的 COVID-19 预防措施和政策的遵守情况:系统观察性研究。
JMIR Public Health Surveill. 2023 Apr 25;9:e40138. doi: 10.2196/40138.
6
Folic acid supplementation and malaria susceptibility and severity among people taking antifolate antimalarial drugs in endemic areas.在流行地区,服用抗叶酸抗疟药物的人群中,叶酸补充剂与疟疾易感性和严重程度的关系。
Cochrane Database Syst Rev. 2022 Feb 1;2(2022):CD014217. doi: 10.1002/14651858.CD014217.
7
Public Perceptions and Attitudes Toward COVID-19 Nonpharmaceutical Interventions Across Six Countries: A Topic Modeling Analysis of Twitter Data.六个国家公众对COVID-19非药物干预措施的认知与态度:基于推特数据的主题建模分析
J Med Internet Res. 2020 Sep 3;22(9):e21419. doi: 10.2196/21419.
8
The influence of gain-loss framing and its interaction with political ideology on social distancing and mask wearing compliance during the COVID-19 pandemic.在新冠疫情期间,得失框架及其与政治意识形态的相互作用对社交距离和口罩佩戴合规性的影响。
Curr Psychol. 2023;42(10):8028-8038. doi: 10.1007/s12144-021-02148-x. Epub 2021 Jul 29.
9
Threat, Coping, and Social Distance Adherence During COVID-19: Cross-Continental Comparison Using an Online Cross-Sectional Survey.新冠疫情期间的威胁、应对措施及社交距离遵守情况:基于在线横断面调查的跨大陆比较
J Med Internet Res. 2020 Nov 18;22(11):e23019. doi: 10.2196/23019.
10
Public response to the 2009 influenza A H1N1 pandemic: a polling study in five countries.公众对 2009 年甲型 H1N1 流感大流行的反应:五个国家的民意调查研究。
Lancet Infect Dis. 2012 Nov;12(11):845-50. doi: 10.1016/S1473-3099(12)70206-2. Epub 2012 Oct 5.

引用本文的文献

1
Specific Medication Literacy in Older Adults with Asthma.老年哮喘患者的特定药物知识水平
J Nurse Pract. 2024 May;20(5). doi: 10.1016/j.nurpra.2024.104979. Epub 2024 Mar 27.
2
When Positive is Negative: Health Literacy Barriers to Patient Access to Clinical Laboratory Test Results.当阳性变阴性:患者获取临床实验室检验结果的健康素养障碍。
J Appl Lab Med. 2023 Nov 2;8(6):1133-1147. doi: 10.1093/jalm/jfad045.
3
Task features change the relation between math anxiety and number line estimation performance with rational numbers: Two large-scale online studies.

本文引用的文献

1
Partisanship, health behavior, and policy attitudes in the early stages of the COVID-19 pandemic. partisanship, health behavior, and policy attitudes in the early stages of the COVID-19 pandemic
PLoS One. 2021 Apr 7;16(4):e0249596. doi: 10.1371/journal.pone.0249596. eCollection 2021.
2
Susceptibility to misinformation about COVID-19 around the world.世界各地对新冠疫情错误信息的易感性。
R Soc Open Sci. 2020 Oct 14;7(10):201199. doi: 10.1098/rsos.201199. eCollection 2020 Oct.
3
Influences of basic numerical abilities on graph reading performance.
任务特征改变了数学焦虑与有理数数轴估计表现之间的关系:两项大规模在线研究。
J Exp Psychol Gen. 2023 Jul;152(7):2094-2117. doi: 10.1037/xge0001382. Epub 2023 Apr 20.
基本数能力对图表阅读表现的影响。
Psychol Res. 2020 Jul;84(5):1198-1210. doi: 10.1007/s00426-019-01144-y. Epub 2019 Feb 19.
4
Associations of Number Line Estimation With Mathematical Competence: A Meta-analysis.数字线估计与数学能力的关联:一项荟萃分析。
Child Dev. 2018 Sep;89(5):1467-1484. doi: 10.1111/cdev.13068. Epub 2018 Apr 10.
5
Individual differences influence two-digit number processing, but not their analog magnitude processing: a large-scale online study.个体差异影响两位数数字加工,但不影响其模拟数量加工:一项大规模在线研究。
Psychol Res. 2019 Oct;83(7):1444-1464. doi: 10.1007/s00426-017-0964-5. Epub 2017 Dec 23.
6
Developmental changes in the whole number bias.整体数字偏向的发展变化。
Dev Sci. 2018 Mar;21(2). doi: 10.1111/desc.12541. Epub 2017 Feb 22.
7
Measurement Invariance Conventions and Reporting: The State of the Art and Future Directions for Psychological Research.测量不变性的惯例与报告:心理学研究的现状与未来方向
Dev Rev. 2016 Sep;41:71-90. doi: 10.1016/j.dr.2016.06.004. Epub 2016 Jun 29.
8
Editorial: Linguistic Influences on Mathematics.社论:语言对数学的影响
Front Psychol. 2016 Jul 12;7:1035. doi: 10.3389/fpsyg.2016.01035. eCollection 2016.
9
Categories of Large Numbers in Line Estimation.线性估计中的大数类别。
Cogn Sci. 2017 Mar;41(2):326-353. doi: 10.1111/cogs.12342. Epub 2016 Feb 17.
10
Individual Differences in Nonsymbolic Ratio Processing Predict Symbolic Math Performance.非符号比率处理中的个体差异预测符号数学表现。
Psychol Sci. 2016 Feb;27(2):191-202. doi: 10.1177/0956797615617799. Epub 2015 Dec 28.