Suppr超能文献

肾病综合征中的钠潴留与膜锚定丝氨酸蛋白酶原激活素(CAP1/PRSS8)的激活及其酶活性无关。

Sodium retention in nephrotic syndrome is independent of the activation of the membrane-anchored serine protease prostasin (CAP1/PRSS8) and its enzymatic activity.

机构信息

Division of Endocrinology, Diabetology and Nephrology, Department of Internal Medicine, University Hospital Tübingen, Otfried-Mueller-Str.10, 72076, Tuebingen, Germany.

Institute of Diabetes Research and Metabolic Diseases (IDM) of the Helmholtz Center Munich at the University Tübingen, Tuebingen, Germany.

出版信息

Pflugers Arch. 2022 Jun;474(6):613-624. doi: 10.1007/s00424-022-02682-y. Epub 2022 Mar 21.

Abstract

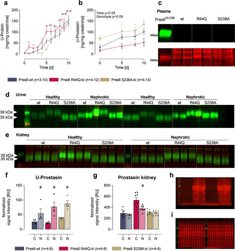
Experimental nephrotic syndrome leads to activation of the epithelial sodium channel (ENaC) by proteolysis and promotes renal sodium retention. The membrane-anchored serine protease prostasin (CAP1/PRSS8) is expressed in the distal nephron and participates in proteolytic ENaC regulation by serving as a scaffold for other serine proteases. However, it is unknown whether prostasin is also involved in ENaC-mediated sodium retention of experimental nephrotic syndrome. In this study, we used genetically modified knock-in mice with Prss8 mutations abolishing its proteolytic activity (Prss8-S238A) or prostasin activation (Prss8-R44Q) to investigate the development of sodium retention in doxorubicin-induced nephrotic syndrome. Healthy Prss8-S238A and Prss8-R44Q mice had normal ENaC activity as reflected by the natriuretic response to the ENaC blocker triamterene. After doxorubicin injection, all genotypes developed similar proteinuria. In all genotypes, urinary prostasin excretion increased while renal expression was not altered. In nephrotic mice of all genotypes, triamterene response was similarly increased, consistent with ENaC activation. As a consequence, urinary sodium excretion dropped in all genotypes and mice similarly gained body weight by + 25 ± 3% in Prss8-wt, + 20 ± 2% in Prss8-S238A and + 28 ± 3% in Prss8-R44Q mice (p = 0.16). In Western blots, expression of fully cleaved α- and γ-ENaC was similarly increased in nephrotic mice of all genotypes. In conclusion, proteolytic ENaC activation and sodium retention in experimental nephrotic syndrome are independent of the activation of prostasin and its enzymatic activity and are consistent with the action of aberrantly filtered serine proteases or proteasuria.

摘要

实验性肾病综合征通过蛋白水解作用激活上皮钠离子通道 (ENaC),促进肾脏钠潴留。膜锚定丝氨酸蛋白酶原 (CAP1/PRSS8) 在远曲小管中表达,并通过作为其他丝氨酸蛋白酶的支架参与蛋白水解 ENaC 调节。然而,尚不清楚原是否也参与实验性肾病综合征中 ENaC 介导的钠潴留。在这项研究中,我们使用基因修饰的敲入小鼠,其 Prss8 突变消除了其蛋白水解活性 (Prss8-S238A) 或原激活 (Prss8-R44Q),以研究多柔比星诱导的肾病综合征中钠潴留的发展。健康的 Prss8-S238A 和 Prss8-R44Q 小鼠具有正常的 ENaC 活性,这反映在 ENaC 阻滞剂阿米洛利的利尿反应中。多柔比星注射后,所有基因型均出现类似的蛋白尿。在所有基因型中,尿中原的排泄增加,而肾表达没有改变。在所有基因型的肾病小鼠中,阿米洛利反应相似增加,与 ENaC 激活一致。因此,所有基因型的尿钠排泄均下降,所有基因型的小鼠体重均相似增加,Prss8-wt 小鼠增加了 + 25 ± 3%,Prss8-S238A 小鼠增加了 + 20 ± 2%,Prss8-R44Q 小鼠增加了 + 28 ± 3%(p = 0.16)。在 Western blot 中,完全切割的 α-和 γ-ENaC 的表达在所有基因型的肾病小鼠中均相似增加。总之,实验性肾病综合征中 ENaC 的蛋白水解激活和钠潴留独立于原的激活及其酶活性,与异常滤过的丝氨酸蛋白酶或蛋白酶尿一致。

https://cdn.ncbi.nlm.nih.gov/pmc/blobs/3d36/9117342/a9172b0d8f21/424_2022_2682_Fig1_HTML.jpg

相似文献

4
Experimental nephrotic syndrome leads to proteolytic activation of the epithelial Na channel in the mouse kidney.
Am J Physiol Renal Physiol. 2021 Oct 1;321(4):F480-F493. doi: 10.1152/ajprenal.00199.2021. Epub 2021 Aug 23.
6
Aprotinin prevents proteolytic epithelial sodium channel (ENaC) activation and volume retention in nephrotic syndrome.
Kidney Int. 2018 Jan;93(1):159-172. doi: 10.1016/j.kint.2017.07.023. Epub 2017 Oct 14.
7
Plasma kallikrein activates the epithelial sodium channel in vitro but is not essential for volume retention in nephrotic mice.
Acta Physiol (Oxf). 2018 Sep;224(1):e13060. doi: 10.1111/apha.13060. Epub 2018 Mar 25.
9
Proteasuria-The impact of active urinary proteases on sodium retention in nephrotic syndrome.
Acta Physiol (Oxf). 2019 Apr;225(4):e13249. doi: 10.1111/apha.13249. Epub 2019 Jan 18.
10
Rodent models to study sodium retention in experimental nephrotic syndrome.
Acta Physiol (Oxf). 2022 Jul;235(3):e13844. doi: 10.1111/apha.13844. Epub 2022 May 26.

引用本文的文献

本文引用的文献

3
Proteolytic ENaC activation in health and disease-a complicated puzzle.
Pflugers Arch. 2022 Feb;474(2):177-179. doi: 10.1007/s00424-021-02644-w. Epub 2021 Nov 20.
4
Experimental nephrotic syndrome leads to proteolytic activation of the epithelial Na channel in the mouse kidney.
Am J Physiol Renal Physiol. 2021 Oct 1;321(4):F480-F493. doi: 10.1152/ajprenal.00199.2021. Epub 2021 Aug 23.
5
Function and Regulation of the Epithelial Na Channel ENaC.
Compr Physiol. 2021 Jun 1;11(3):2017-2045. doi: 10.1002/cphy.c200012.
6
Non-enzymatic function of prostasin and sodium balance.
Acta Physiol (Oxf). 2021 May;232(1):e13649. doi: 10.1111/apha.13649. Epub 2021 Mar 21.
8
Cleavage state of γENaC in mouse and rat kidneys.
Am J Physiol Renal Physiol. 2021 Mar 1;320(3):F485-F491. doi: 10.1152/ajprenal.00536.2020. Epub 2021 Feb 1.
9
Proteasuria in nephrotic syndrome-quantification and proteomic profiling.
J Proteomics. 2021 Jan 6;230:103981. doi: 10.1016/j.jprot.2020.103981. Epub 2020 Sep 12.
10
Plasminogen deficiency does not prevent sodium retention in a genetic mouse model of experimental nephrotic syndrome.
Acta Physiol (Oxf). 2021 Jan;231(1):e13512. doi: 10.1111/apha.13512. Epub 2020 Jun 10.

文献AI研究员

20分钟写一篇综述,助力文献阅读效率提升50倍。

立即体验

用中文搜PubMed

大模型驱动的PubMed中文搜索引擎

马上搜索

文档翻译

学术文献翻译模型,支持多种主流文档格式。

立即体验