Suppr超能文献

NRBP1负向调节SALL4,以降低乳腺癌细胞的侵袭和迁移能力,促进细胞凋亡,并增强其对化疗药物的敏感性。

NRBP1 negatively regulates SALL4 to reduce the invasion and migration, promote apoptosis and increase the sensitivity to chemotherapy drugs of breast cancer cells.

作者信息

Yang Chao, Zhang Xiangmei, Gao Chao, Du Kaiye, Liu Yunjiang

机构信息

Department of Breast Center, The Fourth Hospital of Hebei Medical University, Shijiazhuang, Hebei 050000, P.R. China.

Department of Research Center, The Fourth Hospital of Hebei Medical University, Shijiazhuang, Hebei 050000, P.R. China.

出版信息

Oncol Lett. 2022 Apr;23(4):139. doi: 10.3892/ol.2022.13259. Epub 2022 Mar 2.

Abstract

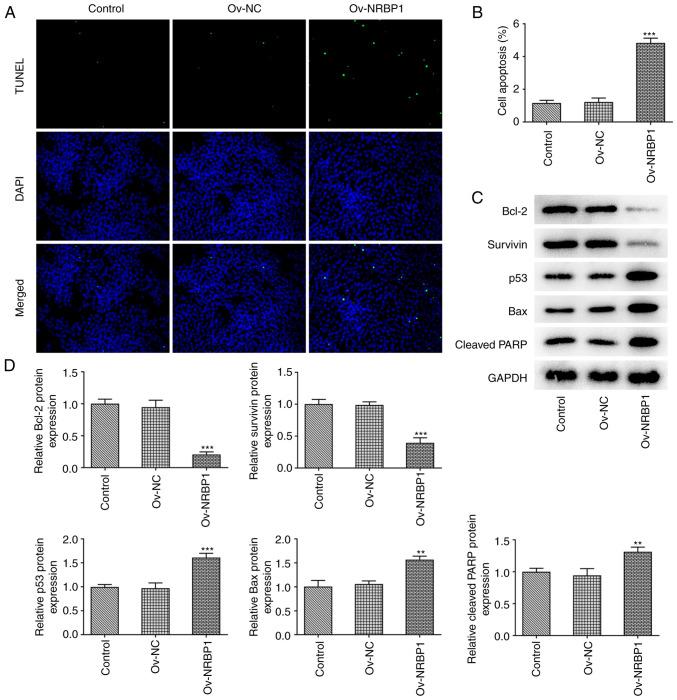
The incidence of breast cancer (BC) ranks first among all kinds of female malignancies. Its invasion, migration, apoptosis and resistance to chemotherapeutic drugs are the focus of current research. Nuclear receptor binding protein 1 (NRBP1) and spalt-like transcription factor 4 (SALL4), which are observed to be abnormally expressed in BC, are investigated herein to identify their involvement in invasion, migration, apoptosis and chemotherapeutic drug sensitivity of BC and to elucidate the underlying mechanism. After NRBP1 was overexpressed by cell transfection, wound healing and Transwell experiments were used to detect the abilities of cell invasion and migration, and western blotting was used to detect the expression of MMP2 and MMP9. Cell viability and apoptosis were detected by Cell Counting Kit-8 assay, TUNEL staining and western blotting, in which Doxorubicin (DOX) and cis-platinum (Cis) were administrated after overexpression of NRBP1. Finally, after overexpression of NRBP1 and SALL4, the cell invasion, migration and apoptosis, and the sensitivity to DOX and Cis, were detected to explore the underlying mechanism. Overexpression of NRBP1 inhibited the invasion and migration, promoted the apoptosis, and enhanced the chemotherapeutic effect of chemotherapy drugs in BC cells. Overexpression of SALL4 in cells blocked the effects of NRBP1 overexpression on invasion, migration, apoptosis and DOX and Cis drug sensitivity of BC cells. In conclusion, NRBP1 negatively regulated SALL4 to reduce the invasion and migration capacities, promote apoptosis and increase the sensitivity to chemotherapeutic drugs of BC cells.

摘要

乳腺癌(BC)的发病率在各类女性恶性肿瘤中位居首位。其侵袭、迁移、凋亡以及对化疗药物的耐药性是当前研究的重点。本文对在乳腺癌中异常表达的核受体结合蛋白1(NRBP1)和类spalt转录因子4(SALL4)进行研究,以确定它们在乳腺癌的侵袭、迁移、凋亡及化疗药物敏感性中的作用,并阐明其潜在机制。通过细胞转染使NRBP1过表达后,采用伤口愈合实验和Transwell实验检测细胞的侵袭和迁移能力,并用蛋白质免疫印迹法检测MMP2和MMP9的表达。采用细胞计数试剂盒-8法、TUNEL染色和蛋白质免疫印迹法检测细胞活力和凋亡情况,在NRBP1过表达后给予阿霉素(DOX)和顺铂(Cis)。最后,在NRBP1和SALL4过表达后,检测细胞的侵袭、迁移和凋亡情况以及对DOX和Cis的敏感性,以探究其潜在机制。NRBP1过表达抑制了乳腺癌细胞的侵袭和迁移,促进了细胞凋亡,并增强了化疗药物的化疗效果。细胞中SALL4过表达阻断了NRBP1过表达对乳腺癌细胞侵袭、迁移、凋亡以及对DOX和Cis药物敏感性的影响。总之,NRBP1通过负向调节SALL4降低了乳腺癌细胞的侵袭和迁移能力,促进了细胞凋亡,并提高了对化疗药物的敏感性。

https://cdn.ncbi.nlm.nih.gov/pmc/blobs/b351/8907930/50e108d7cd7e/ol-23-04-13259-g00.jpg

文献AI研究员

20分钟写一篇综述,助力文献阅读效率提升50倍。

立即体验

用中文搜PubMed

大模型驱动的PubMed中文搜索引擎

马上搜索

文档翻译

学术文献翻译模型,支持多种主流文档格式。

立即体验