• 文献检索
  • 文档翻译
  • 深度研究
  • 学术资讯
  • Suppr Zotero 插件Zotero 插件
  • 邀请有礼
  • 套餐&价格
  • 历史记录
应用&插件
Suppr Zotero 插件Zotero 插件浏览器插件Mac 客户端Windows 客户端微信小程序
定价
高级版会员购买积分包购买API积分包
服务
文献检索文档翻译深度研究API 文档MCP 服务
关于我们
关于 Suppr公司介绍联系我们用户协议隐私条款
关注我们

Suppr 超能文献

核心技术专利:CN118964589B侵权必究
粤ICP备2023148730 号-1Suppr @ 2026

文献检索

告别复杂PubMed语法,用中文像聊天一样搜索,搜遍4000万医学文献。AI智能推荐,让科研检索更轻松。

立即免费搜索

文件翻译

保留排版,准确专业,支持PDF/Word/PPT等文件格式,支持 12+语言互译。

免费翻译文档

深度研究

AI帮你快速写综述,25分钟生成高质量综述,智能提取关键信息,辅助科研写作。

立即免费体验

S6K1介导的PDK1磷酸化会损害AKT激酶活性和致癌功能。

S6K1-mediated phosphorylation of PDK1 impairs AKT kinase activity and oncogenic functions.

作者信息

Jiang Qiwei, Zhang Xiaomei, Dai Xiaoming, Han Shiyao, Wu Xueji, Wang Lei, Wei Wenyi, Zhang Ning, Xie Wei, Guo Jianping

机构信息

Department of Gastroenterology, the First Affiliated Hospital, Sun Yat-sen University, Guangzhou, Guangdong, China.

Institute of Precision Medicine, the First Affiliated Hospital, Sun Yat-sen University, Guangzhou, Guangdong, China.

出版信息

Nat Commun. 2022 Mar 22;13(1):1548. doi: 10.1038/s41467-022-28910-8.

DOI:10.1038/s41467-022-28910-8
PMID:35318320
原文链接:https://pmc.ncbi.nlm.nih.gov/articles/PMC8941131/
Abstract

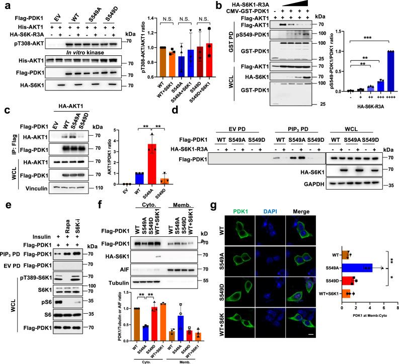
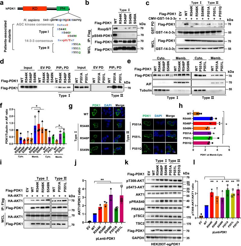
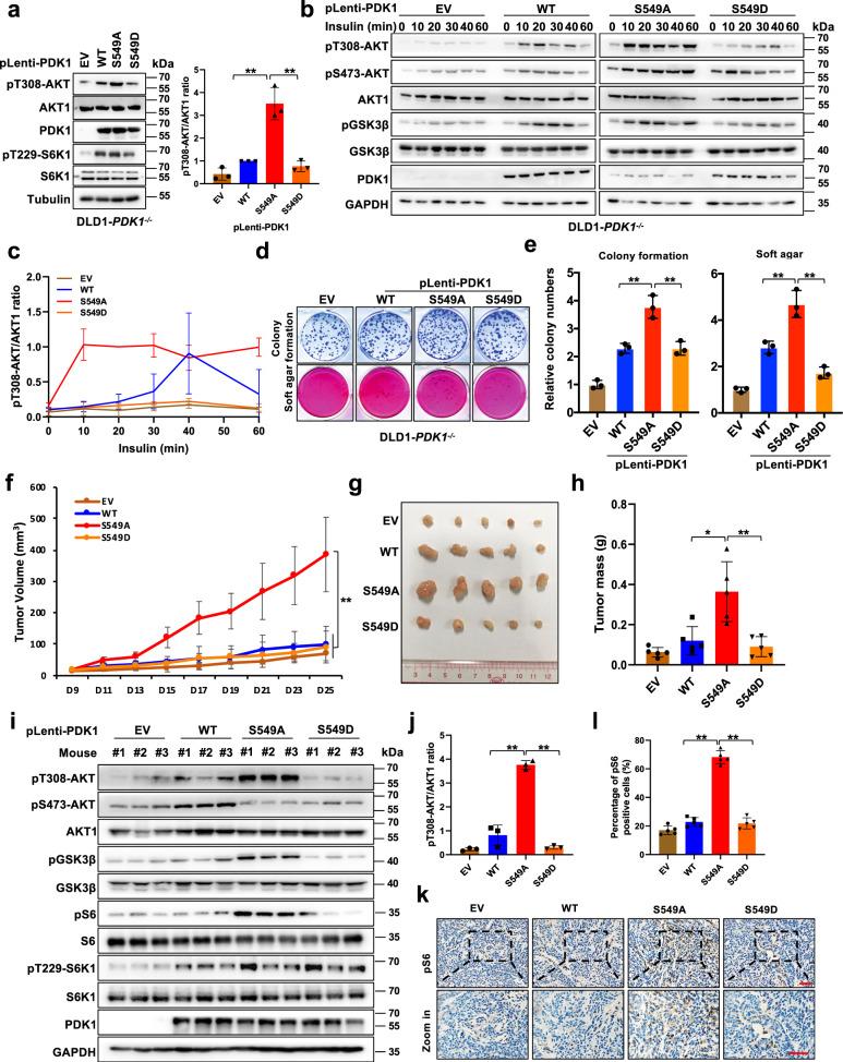
Functioning as a master kinase, 3-phosphoinositide-dependent protein kinase 1 (PDK1) plays a fundamental role in phosphorylating and activating protein kinases A, B and C (AGC) family kinases, including AKT. However, upstream regulation of PDK1 remains largely elusive. Here we report that ribosomal protein S6 kinase beta 1 (S6K1), a member of AGC kinases and downstream target of mechanistic target of rapamycin complex 1 (mTORC1), directly phosphorylates PDK1 at its pleckstrin homology (PH) domain, and impairs PDK1 interaction with and activation of AKT. Mechanistically, S6K1-mediated phosphorylation of PDK1 augments its interaction with 14-3-3 adaptor protein and homo-dimerization, subsequently dissociating PDK1 from phosphatidylinositol 3,4,5 triphosphate (PIP) and retarding its interaction with AKT. Pathologically, tumor patient-associated PDK1 mutations, either attenuating S6K1-mediated PDK1 phosphorylation or impairing PDK1 interaction with 14-3-3, result in elevated AKT kinase activity and oncogenic functions. Taken together, our findings not only unravel a delicate feedback regulation of AKT signaling via S6K1-mediated PDK1 phosphorylation, but also highlight the potential strategy to combat mutant PDK1-driven cancers.

摘要

作为一种主激酶,3-磷酸肌醇依赖性蛋白激酶1(PDK1)在磷酸化和激活包括AKT在内的蛋白激酶A、B和C(AGC)家族激酶方面发挥着重要作用。然而,PDK1的上游调控在很大程度上仍然不清楚。在此,我们报道核糖体蛋白S6激酶β1(S6K1),AGC激酶家族的成员以及雷帕霉素复合物1(mTORC1)的下游靶点,直接在其普列克底物蛋白同源(PH)结构域磷酸化PDK1,并损害PDK1与AKT的相互作用及对AKT的激活。机制上,S6K1介导的PDK1磷酸化增强了其与14-3-3衔接蛋白的相互作用和同二聚化,随后使PDK1与磷脂酰肌醇3,4,5-三磷酸(PIP)解离,并阻碍其与AKT的相互作用。病理上,肿瘤患者相关的PDK1突变,要么减弱S6K1介导的PDK1磷酸化,要么损害PDK1与14-3-3的相互作用,导致AKT激酶活性升高和致癌功能。综上所述,我们的发现不仅揭示了通过S6K1介导的PDK1磷酸化对AKT信号通路的精细反馈调节,也突出了对抗突变PDK1驱动癌症的潜在策略。

https://cdn.ncbi.nlm.nih.gov/pmc/blobs/b974/8941131/18f767fa4e2f/41467_2022_28910_Fig7_HTML.jpg
https://cdn.ncbi.nlm.nih.gov/pmc/blobs/b974/8941131/669a0597f25e/41467_2022_28910_Fig1_HTML.jpg
https://cdn.ncbi.nlm.nih.gov/pmc/blobs/b974/8941131/140d85553955/41467_2022_28910_Fig2_HTML.jpg
https://cdn.ncbi.nlm.nih.gov/pmc/blobs/b974/8941131/5525c6f0f028/41467_2022_28910_Fig3_HTML.jpg
https://cdn.ncbi.nlm.nih.gov/pmc/blobs/b974/8941131/96db99876eaa/41467_2022_28910_Fig4_HTML.jpg
https://cdn.ncbi.nlm.nih.gov/pmc/blobs/b974/8941131/6798e8447cfe/41467_2022_28910_Fig5_HTML.jpg
https://cdn.ncbi.nlm.nih.gov/pmc/blobs/b974/8941131/2c86a653610d/41467_2022_28910_Fig6_HTML.jpg
https://cdn.ncbi.nlm.nih.gov/pmc/blobs/b974/8941131/18f767fa4e2f/41467_2022_28910_Fig7_HTML.jpg
https://cdn.ncbi.nlm.nih.gov/pmc/blobs/b974/8941131/669a0597f25e/41467_2022_28910_Fig1_HTML.jpg
https://cdn.ncbi.nlm.nih.gov/pmc/blobs/b974/8941131/140d85553955/41467_2022_28910_Fig2_HTML.jpg
https://cdn.ncbi.nlm.nih.gov/pmc/blobs/b974/8941131/5525c6f0f028/41467_2022_28910_Fig3_HTML.jpg
https://cdn.ncbi.nlm.nih.gov/pmc/blobs/b974/8941131/96db99876eaa/41467_2022_28910_Fig4_HTML.jpg
https://cdn.ncbi.nlm.nih.gov/pmc/blobs/b974/8941131/6798e8447cfe/41467_2022_28910_Fig5_HTML.jpg
https://cdn.ncbi.nlm.nih.gov/pmc/blobs/b974/8941131/2c86a653610d/41467_2022_28910_Fig6_HTML.jpg
https://cdn.ncbi.nlm.nih.gov/pmc/blobs/b974/8941131/18f767fa4e2f/41467_2022_28910_Fig7_HTML.jpg

相似文献

1
S6K1-mediated phosphorylation of PDK1 impairs AKT kinase activity and oncogenic functions.S6K1介导的PDK1磷酸化会损害AKT激酶活性和致癌功能。
Nat Commun. 2022 Mar 22;13(1):1548. doi: 10.1038/s41467-022-28910-8.
2
SPOP-mediated ubiquitination and degradation of PDK1 suppresses AKT kinase activity and oncogenic functions.SPOP 通过泛素化和降解 PDK1 抑制 AKT 激酶活性和致癌功能。
Mol Cancer. 2021 Aug 5;20(1):100. doi: 10.1186/s12943-021-01397-5.
3
Serine 389 phosphorylation of 3-phosphoinositide-dependent kinase 1 by UNC-51-like kinase 1 affects its ability to regulate Akt and p70 S6kinase.丝氨酸 389 磷酸化的 3-磷酸肌醇依赖性激酶 1 通过 UNC-51 样激酶 1 影响其调节 Akt 和 p70 S6 激酶的能力。
BMB Rep. 2020 Jul;53(7):373-378. doi: 10.5483/BMBRep.2020.53.7.299.
4
Regulation of the phosphatidylinositol 3-kinase, Akt/protein kinase B, FRAP/mammalian target of rapamycin, and ribosomal S6 kinase 1 signaling pathways by thyroid-stimulating hormone (TSH) and stimulating type TSH receptor antibodies in the thyroid gland.甲状腺刺激激素(TSH)和刺激性促甲状腺激素受体抗体对甲状腺中磷脂酰肌醇3激酶、Akt/蛋白激酶B、FRAP/雷帕霉素哺乳动物靶蛋白及核糖体S6激酶1信号通路的调节作用
J Biol Chem. 2003 Jun 13;278(24):21960-71. doi: 10.1074/jbc.M300805200. Epub 2003 Mar 30.
5
The role of 3-phosphoinositide-dependent protein kinase 1 in activating AGC kinases defined in embryonic stem cells.3-磷酸肌醇依赖性蛋白激酶1在激活胚胎干细胞中所定义的AGC激酶方面的作用。
Curr Biol. 2000 Apr 20;10(8):439-48. doi: 10.1016/s0960-9822(00)00441-3.
6
In vivo role of the phosphate groove of PDK1 defined by knockin mutation.通过敲入突变确定的PDK1磷酸化凹槽在体内的作用。
J Cell Sci. 2005 Nov 1;118(Pt 21):5023-34. doi: 10.1242/jcs.02617. Epub 2005 Oct 11.
7
Characterization of GSK2334470, a novel and highly specific inhibitor of PDK1.GSK2334470 是一种新型、高度特异的 PDK1 抑制剂,其特征如下。
Biochem J. 2011 Jan 15;433(2):357-69. doi: 10.1042/BJ20101732.
8
Mechanism of PDK1-catalyzed Thr-229 phosphorylation of the S6K1 protein kinase.PDK1催化S6K1蛋白激酶苏氨酸-229磷酸化的机制。
J Biol Chem. 2009 Aug 21;284(34):22611-24. doi: 10.1074/jbc.M109.032177. Epub 2009 Jul 1.
9
Disruption of 3-phosphoinositide-dependent kinase 1 (PDK1) signaling by the anti-tumorigenic and anti-proliferative agent n-alpha-tosyl-l-phenylalanyl chloromethyl ketone.抗肿瘤和抗增殖剂N-α-甲苯磺酰-L-苯丙氨酰氯甲基酮对3-磷酸肌醇依赖性激酶1(PDK1)信号通路的破坏作用。
J Biol Chem. 2001 Apr 13;276(15):12466-75. doi: 10.1074/jbc.M009939200. Epub 2001 Jan 18.
10
The survival pathways phosphatidylinositol-3 kinase (PI3-K)/phosphoinositide-dependent protein kinase 1 (PDK1)/Akt modulate liver regeneration through hepatocyte size rather than proliferation.存活信号通路磷脂酰肌醇-3激酶(PI3-K)/磷酸肌醇依赖性蛋白激酶1(PDK1)/蛋白激酶B(Akt)通过肝细胞大小而非增殖来调节肝脏再生。
Hepatology. 2009 Jan;49(1):204-14. doi: 10.1002/hep.22583.

引用本文的文献

1
Identification and validation of the cellular senescence-associated molecular pattern and diagnostic markers for osteoporosis.骨质疏松症细胞衰老相关分子模式及诊断标志物的鉴定与验证
BMC Med Genomics. 2025 Sep 2;18(1):140. doi: 10.1186/s12920-025-02205-5.
2
Silencing of UPK1A reduces the Escherichia coli-induced HIF-1α glycolytic pathway in colorectal adenocarcinoma.UPK1A基因沉默可降低大肠杆菌诱导的结直肠癌中HIF-1α糖酵解途径的活性。
J Bioenerg Biomembr. 2025 Sep 1. doi: 10.1007/s10863-025-10069-8.
3
Venom IMP-L2 from the Ectoparasitoid Regulates the IIS/TOR Pathway in .

本文引用的文献

1
SPOP-mediated ubiquitination and degradation of PDK1 suppresses AKT kinase activity and oncogenic functions.SPOP 通过泛素化和降解 PDK1 抑制 AKT 激酶活性和致癌功能。
Mol Cancer. 2021 Aug 5;20(1):100. doi: 10.1186/s12943-021-01397-5.
2
AKT methylation by SETDB1 promotes AKT kinase activity and oncogenic functions.SETDB1 通过甲基化促进 AKT 激酶活性和致癌功能。
Nat Cell Biol. 2019 Feb;21(2):226-237. doi: 10.1038/s41556-018-0261-6. Epub 2019 Jan 28.
3
The functions and regulation of the PTEN tumour suppressor: new modes and prospects.
来自体外寄生蜂的毒液IMP-L2调节……中的IIS/TOR信号通路
Insects. 2025 Jul 24;16(8):763. doi: 10.3390/insects16080763.
4
EGFR TKIs suppress MUC1 glycosylation through the PI3K/AKT/SP1/C1GALT1 pathway to enhance TnMUC1 CAR-T efficacy in EGFR-mutant NSCLC.表皮生长因子受体酪氨酸激酶抑制剂(EGFR TKIs)通过PI3K/AKT/SP1/C1GALT1途径抑制MUC1糖基化,以增强EGFR突变型非小细胞肺癌(NSCLC)中TnMUC1嵌合抗原受体T细胞(CAR-T)的疗效。
Cell Rep Med. 2025 Jul 15;6(7):102199. doi: 10.1016/j.xcrm.2025.102199. Epub 2025 Jun 24.
5
Overexpression of TaPIP1A enhances drought and salt stress tolerance in Arabidopsis: cross-species conservation and molecular dynamics.TaPIP1A的过表达增强了拟南芥对干旱和盐胁迫的耐受性:跨物种保守性与分子动力学
Front Plant Sci. 2025 Jun 2;15:1425700. doi: 10.3389/fpls.2024.1425700. eCollection 2024.
6
Growth Hormone-Releasing Hormone (GHRH) Antagonist Peptides Combined with PI3K Isoform Inhibitors Enhance Cell Death in Prostate Cancer.生长激素释放激素(GHRH)拮抗剂肽与PI3K亚型抑制剂联合使用可增强前列腺癌细胞死亡。
Cancers (Basel). 2025 May 13;17(10):1643. doi: 10.3390/cancers17101643.
7
mA-Mediated TMCO3 Promotes Hepatocellular Carcinoma Progression by Facilitating the Membrane Translocation and Activation of AKT.mA介导的TMCO3通过促进AKT的膜转位和激活来促进肝细胞癌进展。
Adv Sci (Weinh). 2025 Jul;12(27):e2504187. doi: 10.1002/advs.202504187. Epub 2025 Apr 26.
8
Orlistat facilitates immunotherapy via AKT-FOXO3a-FOXM1-mediated PD-L1 suppression.奥利司他通过AKT-FOXO3a-FOXM1介导的PD-L1抑制促进免疫治疗。
J Immunother Cancer. 2025 Mar 26;13(3):e008923. doi: 10.1136/jitc-2024-008923.
9
Temporal phosphoproteomics reveals circuitry of phased propagation in insulin signaling.时间磷酸化蛋白质组学揭示胰岛素信号传导中阶段性传播的回路。
Nat Commun. 2025 Feb 12;16(1):1570. doi: 10.1038/s41467-025-56335-6.
10
Survival strategies of cancer cells: the role of macropinocytosis in nutrient acquisition, metabolic reprogramming, and therapeutic targeting.癌细胞的生存策略:巨吞饮作用在营养获取、代谢重编程及治疗靶点中的作用
Autophagy. 2025 Apr;21(4):693-718. doi: 10.1080/15548627.2025.2452149. Epub 2025 Jan 26.
PTEN 肿瘤抑制因子的功能与调节:新模式与新前景。
Nat Rev Mol Cell Biol. 2018 Sep;19(9):547-562. doi: 10.1038/s41580-018-0015-0.
4
Cyclin D-CDK4 kinase destabilizes PD-L1 via cullin 3-SPOP to control cancer immune surveillance.周期蛋白 D-CDK4 激酶通过 Cullin3-SPOP 使 PD-L1 不稳定,从而控制癌症免疫监视。
Nature. 2018 Jan 4;553(7686):91-95. doi: 10.1038/nature25015. Epub 2017 Nov 16.
5
AKT Inhibition in Solid Tumors With AKT1 Mutations.对携带AKT1突变的实体瘤进行AKT抑制
J Clin Oncol. 2017 Jul 10;35(20):2251-2259. doi: 10.1200/JCO.2017.73.0143. Epub 2017 May 10.
6
Mutational landscape of metastatic cancer revealed from prospective clinical sequencing of 10,000 patients.从10000例患者的前瞻性临床测序中揭示的转移性癌症的突变图谱。
Nat Med. 2017 Jun;23(6):703-713. doi: 10.1038/nm.4333. Epub 2017 May 8.
7
AKT/PKB Signaling: Navigating the Network.AKT/蛋白激酶B信号传导:探索该网络
Cell. 2017 Apr 20;169(3):381-405. doi: 10.1016/j.cell.2017.04.001.
8
pVHL suppresses kinase activity of Akt in a proline-hydroxylation-dependent manner.pVHL以脯氨酸羟化依赖的方式抑制Akt的激酶活性。
Science. 2016 Aug 26;353(6302):929-32. doi: 10.1126/science.aad5755.
9
Genomic Correlates of Immune-Cell Infiltrates in Colorectal Carcinoma.结直肠癌中免疫细胞浸润的基因组关联
Cell Rep. 2016 Apr 26;15(4):857-865. doi: 10.1016/j.celrep.2016.03.075. Epub 2016 Apr 14.
10
The Inositol Polyphosphate 5-Phosphatase PIPP Regulates AKT1-Dependent Breast Cancer Growth and Metastasis.肌醇多磷酸 5-磷酸酶 PIPP 调控 AKT1 依赖的乳腺癌生长和转移。
Cancer Cell. 2015 Aug 10;28(2):155-69. doi: 10.1016/j.ccell.2015.07.003.