Suppr超能文献

Dia1 协调分层上皮细胞的分化和细胞分选。

Dia1 coordinates differentiation and cell sorting in a stratified epithelium.

机构信息

James Franck Institute, The University of Chicago, Chicago, IL.

Institute for Biophysical Dynamics, The University of Chicago, Chicago, IL.

出版信息

J Cell Biol. 2022 May 2;221(5). doi: 10.1083/jcb.202101008. Epub 2022 Mar 24.

Abstract

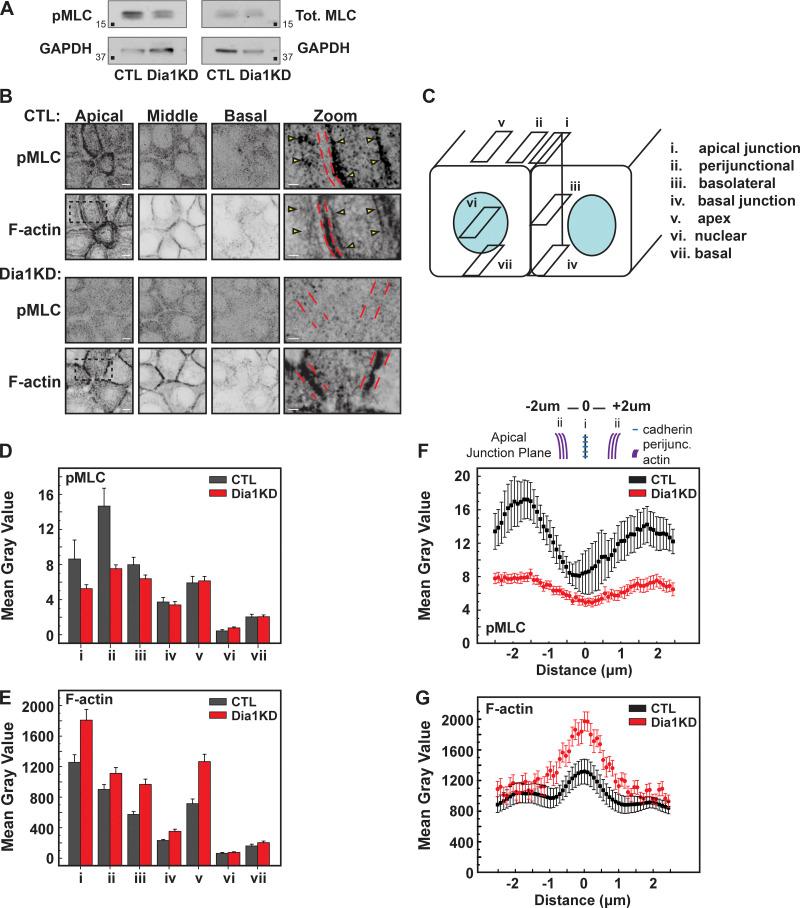
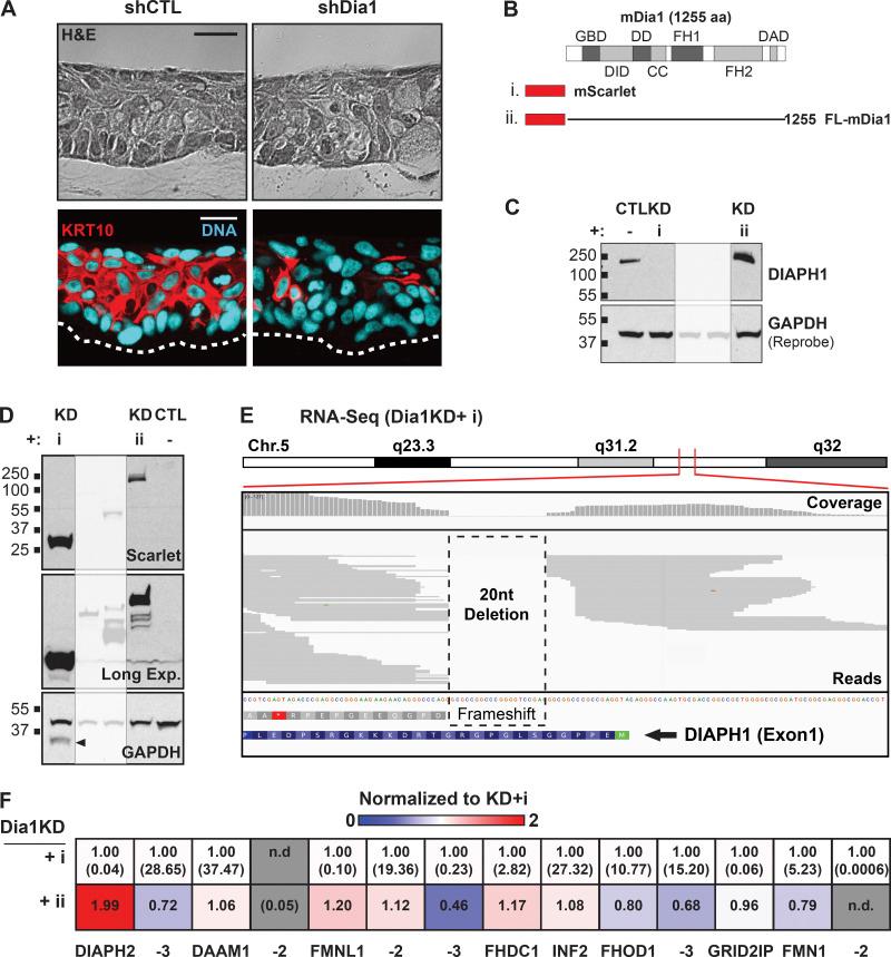
Although implicated in adhesion, only a few studies address how the actin assembly factors guide cell positioning in multicellular tissues. The formin, Dia1, localizes to the proliferative basal layer of the epidermis. In organotypic cultures, Dia1 depletion reduced basal cell density and resulted in stratified tissues with disorganized differentiation and proliferative markers. Since crowding induces differentiation in epidermal tissues, we hypothesized that Dia1 is essential to reach densities amenable to differentiation before or during stratification. Consistent with this, forced crowding of Dia1-deficient cells rescued transcriptional abnormalities. We find Dia1 promotes rapid growth of lateral cell-cell adhesions, necessary for the construction of a highly crowded monolayer. In aggregation assays, cells sorted into distinct layers based on Dia1 expression status. These results suggest that as basal cells proliferate, reintegration and packing of Dia1-positive daughter cells is favored, whereas Dia1-negative cells tend to delaminate to a suprabasal compartment. This work elucidates the role of formin expression patterns in constructing distinct cellular domains within stratified epithelia.

摘要

尽管涉及黏附,但只有少数研究探讨了肌动蛋白组装因子如何指导细胞在多细胞组织中的定位。formin Dia1 定位于表皮的增殖基底层。在器官型培养物中,Dia1 耗竭减少了基底细胞密度,导致组织分层且分化和增殖标志物紊乱。由于细胞拥挤会诱导表皮组织分化,我们假设 Dia1 是在分层之前或期间达到可分化密度所必需的。一致的是,强制拥挤 Dia1 缺陷细胞挽救了转录异常。我们发现 Dia1 促进了侧向细胞-细胞黏附的快速生长,这对于构建高度拥挤的单层是必需的。在聚集测定中,根据 Dia1 表达状态将细胞分成不同的层。这些结果表明,随着基底细胞的增殖,Dia1 阳性子细胞的再整合和包装被优先考虑,而 Dia1 阴性细胞则倾向于脱离到基底上层。这项工作阐明了formin 表达模式在构建分层上皮中不同细胞结构域中的作用。

https://cdn.ncbi.nlm.nih.gov/pmc/blobs/01e1/8958268/714c0afcec40/JCB_202101008_Fig1.jpg

文献检索

告别复杂PubMed语法,用中文像聊天一样搜索,搜遍4000万医学文献。AI智能推荐,让科研检索更轻松。

立即免费搜索

文件翻译

保留排版,准确专业,支持PDF/Word/PPT等文件格式,支持 12+语言互译。

免费翻译文档

深度研究

AI帮你快速写综述,25分钟生成高质量综述,智能提取关键信息,辅助科研写作。

立即免费体验