Hamed Munerah, Chen Jihong, Li Qiao
Department of Cellular and Molecular Medicine Faculty of Medicine, University of Ottawa, Ottawa, ON, Canada.
Department of Pathology and Laboratory Medicine, Faculty of Medicine, University of Ottawa, Ottawa, ON, Canada.
Front Cell Dev Biol. 2022 Mar 7;10:818701. doi: 10.3389/fcell.2022.818701. eCollection 2022.
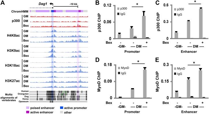
Dystroglycan, a component of the dystrophin-associated glycoprotein complex, connects the extracellular matrix and cytoskeleton to maintain muscle membrane integrity. As such, abnormalities of dystroglycan are linked to different types of muscular dystrophies. In an effort to develop therapeutic approaches to re-establish signal integration for muscle repair and homeostasis, we have previously determined that a clinically approved agonist of retinoid X receptor enhances myoblast differentiation through direct regulation of gene expression of the muscle master regulator MyoD. Using comprehensive omics and molecular analyses, we found that dystroglycan gene expression is responsive to retinoid X receptor-selective signaling in early myoblast differentiation. In addition, the dystroglycan gene is a MyoD target, and residue-specific histone acetylation coincides with the occupancy of histone acetyltransferase p300 at the MyoD binding sites. Consequently, the p300 function is important for rexinoid-augmented dystroglycan gene expression. Finally, dystroglycan plays a role in myoblast differentiation. Our study sheds new light on dystroglycan regulation and function in myoblast differentiation and presents a potential avenue for re-establishing signal integration of a specific chromatin state pharmacologically to overcome muscle pathology and identify additional myogenic interactions for therapeutic applications.
肌营养不良蛋白聚糖是肌营养不良蛋白相关糖蛋白复合物的一个组成部分,它连接细胞外基质和细胞骨架以维持肌膜完整性。因此,肌营养不良蛋白聚糖的异常与不同类型的肌营养不良症相关。为了开发治疗方法以重新建立用于肌肉修复和稳态的信号整合,我们之前已确定一种临床批准的视黄酸X受体激动剂通过直接调节肌肉主调节因子MyoD的基因表达来增强成肌细胞分化。通过全面的组学和分子分析,我们发现肌营养不良蛋白聚糖基因表达在成肌细胞早期分化中对视黄酸X受体选择性信号有反应。此外,肌营养不良蛋白聚糖基因是MyoD的靶标,且残基特异性组蛋白乙酰化与组蛋白乙酰转移酶p300在MyoD结合位点的占据情况一致。因此,p300的功能对于视黄酸类增强的肌营养不良蛋白聚糖基因表达很重要。最后,肌营养不良蛋白聚糖在成肌细胞分化中起作用。我们的研究为成肌细胞分化中肌营养不良蛋白聚糖的调节和功能提供了新的见解,并提出了一条潜在途径,即通过药理学方法重新建立特定染色质状态的信号整合,以克服肌肉病变并确定用于治疗应用的其他成肌相互作用。