Division of Endocrinology and Diabetes, Department of Pediatrics, Washington University School of Medicine, St. Louis, MO, USA.
Division of Endocrinology and Diabetes, Department of Pediatrics, Washington University School of Medicine, St. Louis, MO, USA.
J Lipid Res. 2022 May;63(5):100205. doi: 10.1016/j.jlr.2022.100205. Epub 2022 Mar 25.
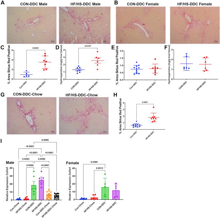
Human and animal model data show that maternal obesity promotes nonalcoholic fatty liver disease in offspring and alters bile acid (BA) homeostasis. Here we investigated whether offspring exposed to maternal obesogenic diets exhibited greater cholestatic injury. We fed female C57Bl6 mice conventional chow (CON) or high fat/high sucrose (HF/HS) diet and then bred them with lean males. Offspring were fed 3,5-diethoxycarbonyl-1,4-dihydrocollidine (DDC) for 2 weeks to induce cholestasis, and a subgroup was then fed CON for an additional 10 days. Additionally, to evaluate the role of the gut microbiome, we fed antibiotic-treated mice cecal contents from CON or HF/HS offspring, followed by DDC for 2 weeks. We found that HF/HS offspring fed DDC exhibited increased fine branching of the bile duct (ductular reaction) and fibrosis but did not differ in BA pool size or intrahepatic BA profile compared to offspring of mice fed CON. We also found that after 10 days recovery, HF/HS offspring exhibited sustained ductular reaction and periportal fibrosis, while lesions in CON offspring were resolved. In addition, cecal microbiome transplant from HF/HS offspring donors worsened ductular reaction, inflammation, and fibrosis in mice fed DDC. Finally, transfer of the microbiome from HF/HS offspring replicated the cholestatic liver injury phenotype. Taken together, we conclude that maternal HF/HS diet predisposes offspring to increased cholestatic injury after DDC feeding and delays recovery after returning to CON diets. These findings highlight the impact of maternal obesogenic diet on hepatobiliary injury and repair pathways during experimental cholestasis.
人体和动物模型数据表明,母体肥胖会促进后代非酒精性脂肪性肝病,并改变胆汁酸(BA)稳态。在这里,我们研究了暴露于母体肥胖饮食的后代是否表现出更大的胆汁淤积性损伤。我们给雌性 C57Bl6 小鼠喂食常规饲料(CON)或高脂肪/高蔗糖(HF/HS)饮食,然后让它们与瘦型雄性交配。后代用 3,5-二乙氧羰基-1,4-二氢-collidine(DDC)喂养 2 周以诱导胆汁淤积,然后亚组再用 CON 喂养 10 天。此外,为了评估肠道微生物组的作用,我们用 CON 或 HF/HS 后代的盲肠内容物喂养抗生素处理的小鼠,然后用 DDC 喂养 2 周。我们发现,用 DDC 喂养的 HF/HS 后代表现出胆管(胆管反应)分支增多和纤维化,但与用 CON 喂养的后代相比,BA 池大小或肝内 BA 分布没有差异。我们还发现,在 10 天的恢复后,HF/HS 后代表现出持续的胆管反应和门脉周围纤维化,而 CON 后代的病变则得到解决。此外,HF/HS 后代供体的盲肠微生物组移植使用 DDC 喂养的小鼠的胆管反应、炎症和纤维化恶化。最后,HF/HS 后代的微生物组转移复制了 DDC 喂养后的胆汁淤积性肝损伤表型。总之,我们的结论是,母体 HF/HS 饮食使后代在 DDC 喂养后更容易发生胆汁淤积性损伤,并在恢复到 CON 饮食后延迟恢复。这些发现强调了母体肥胖饮食对实验性胆汁淤积期间肝胆损伤和修复途径的影响。