• 文献检索
  • 文档翻译
  • 深度研究
  • 学术资讯
  • Suppr Zotero 插件Zotero 插件
  • 邀请有礼
  • 套餐&价格
  • 历史记录
应用&插件
Suppr Zotero 插件Zotero 插件浏览器插件Mac 客户端Windows 客户端微信小程序
定价
高级版会员购买积分包购买API积分包
服务
文献检索文档翻译深度研究API 文档MCP 服务
关于我们
关于 Suppr公司介绍联系我们用户协议隐私条款
关注我们

Suppr 超能文献

核心技术专利:CN118964589B侵权必究
粤ICP备2023148730 号-1Suppr @ 2026

文献检索

告别复杂PubMed语法,用中文像聊天一样搜索,搜遍4000万医学文献。AI智能推荐,让科研检索更轻松。

立即免费搜索

文件翻译

保留排版,准确专业,支持PDF/Word/PPT等文件格式,支持 12+语言互译。

免费翻译文档

深度研究

AI帮你快速写综述,25分钟生成高质量综述,智能提取关键信息,辅助科研写作。

立即免费体验

孤儿核受体 COUP-TFII 的异构体差异调节胰腺癌的进展。

Isoforms of the orphan nuclear receptor COUP‑TFII differentially modulate pancreatic cancer progression.

机构信息

Gastroenterology Research Unit, Department of Experimental and Clinical Biomedical Sciences 'Mario Serio', University of Florence, I-50134 Florence, Italy.

Core Research Laboratory, Institute for Cancer Research and Prevention, I-50139 Florence, Italy.

出版信息

Int J Oncol. 2022 May;60(5). doi: 10.3892/ijo.2022.5345. Epub 2022 Mar 29.

DOI:10.3892/ijo.2022.5345
PMID:35348189
原文链接:https://pmc.ncbi.nlm.nih.gov/articles/PMC8997336/
Abstract

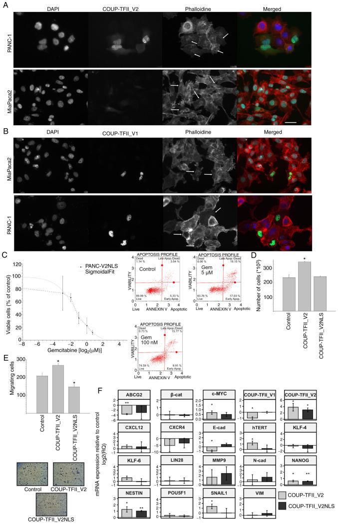
The expression of the nuclear receptor transcription factor (TF) COUP‑TFII is broadly associated with cell differentiation and cancer development, including of pancreatic ductal adenocarcinoma (PDAC), a devastating disease with one of the poorest prognoses among cancers worldwide. Recent studies have started to investigate the pathological and physiological roles of a novel COUP‑TFII isoform (COUP‑TFII_V2) that lacks the DNA‑binding domain. As the role of the canonical COUP‑TFII in PDAC was previously demonstrated, the present study evaluated whether COUP‑TFII_V2 may have a functional role in PDAC. It was demonstrated that COUP‑TFII_V2 naturally occurs in PDAC cells and in primary samples, where its expression is consistent with shorter overall survival and peripheral invasion. Of note, COUP‑TFII_V2, exhibiting nuclear and cytosolic expression, is linked to epithelial to mesenchymal transition (EMT) and cancer progression, as confirmed by nude mouse experiments. The present results demonstrated that COUP‑TFII_V2 distinctively regulates the EMT of PDAC and, similarly to its sibling, it is associated with tumor aggressiveness. The two isoforms have both overlapping and exclusive functions that cooperate with cancer growth and dissemination. By studying how PDAC cells switch from one isoform to the other, novel insight into cancer biology was gained, indicating that this receptor may serve as a novel possible target for PDAC management.

摘要

核受体转录因子(TF)COUP-TFII 的表达广泛与细胞分化和癌症发展相关,包括胰腺导管腺癌(PDAC),这是一种毁灭性疾病,其预后在全球癌症中最差之一。最近的研究开始探讨一种新型 COUP-TFII 同工型(COUP-TFII_V2)的病理和生理作用,该同工型缺乏 DNA 结合域。由于先前已经证明了典型的 COUP-TFII 在 PDAC 中的作用,因此本研究评估了 COUP-TFII_V2 是否可能在 PDAC 中具有功能作用。研究表明,COUP-TFII_V2 自然存在于 PDAC 细胞和原发性样本中,其表达与总生存期和周围浸润较短相一致。值得注意的是,COUP-TFII_V2 表现出核和细胞质表达,与上皮间质转化(EMT)和癌症进展相关,这通过裸鼠实验得到了证实。本研究结果表明,COUP-TFII_V2 可明显调节 PDAC 的 EMT,并且与它的同源物一样,与肿瘤侵袭性相关。这两种同工型具有重叠和独特的功能,与癌症的生长和扩散合作。通过研究 PDAC 细胞如何从一种同工型切换到另一种同工型,对癌症生物学有了新的认识,表明该受体可能成为 PDAC 治疗的新的可能靶标。

https://cdn.ncbi.nlm.nih.gov/pmc/blobs/cb65/8997336/673cb2190929/IJO-60-05-05345-g06.jpg
https://cdn.ncbi.nlm.nih.gov/pmc/blobs/cb65/8997336/fb738e9b8656/IJO-60-05-05345-g00.jpg
https://cdn.ncbi.nlm.nih.gov/pmc/blobs/cb65/8997336/a6638a377391/IJO-60-05-05345-g01.jpg
https://cdn.ncbi.nlm.nih.gov/pmc/blobs/cb65/8997336/7c756080f979/IJO-60-05-05345-g02.jpg
https://cdn.ncbi.nlm.nih.gov/pmc/blobs/cb65/8997336/f4227d62ca96/IJO-60-05-05345-g03.jpg
https://cdn.ncbi.nlm.nih.gov/pmc/blobs/cb65/8997336/fda9561b1f9c/IJO-60-05-05345-g04.jpg
https://cdn.ncbi.nlm.nih.gov/pmc/blobs/cb65/8997336/e71597086f13/IJO-60-05-05345-g05.jpg
https://cdn.ncbi.nlm.nih.gov/pmc/blobs/cb65/8997336/673cb2190929/IJO-60-05-05345-g06.jpg
https://cdn.ncbi.nlm.nih.gov/pmc/blobs/cb65/8997336/fb738e9b8656/IJO-60-05-05345-g00.jpg
https://cdn.ncbi.nlm.nih.gov/pmc/blobs/cb65/8997336/a6638a377391/IJO-60-05-05345-g01.jpg
https://cdn.ncbi.nlm.nih.gov/pmc/blobs/cb65/8997336/7c756080f979/IJO-60-05-05345-g02.jpg
https://cdn.ncbi.nlm.nih.gov/pmc/blobs/cb65/8997336/f4227d62ca96/IJO-60-05-05345-g03.jpg
https://cdn.ncbi.nlm.nih.gov/pmc/blobs/cb65/8997336/fda9561b1f9c/IJO-60-05-05345-g04.jpg
https://cdn.ncbi.nlm.nih.gov/pmc/blobs/cb65/8997336/e71597086f13/IJO-60-05-05345-g05.jpg
https://cdn.ncbi.nlm.nih.gov/pmc/blobs/cb65/8997336/673cb2190929/IJO-60-05-05345-g06.jpg

相似文献

1
Isoforms of the orphan nuclear receptor COUP‑TFII differentially modulate pancreatic cancer progression.孤儿核受体 COUP-TFII 的异构体差异调节胰腺癌的进展。
Int J Oncol. 2022 May;60(5). doi: 10.3892/ijo.2022.5345. Epub 2022 Mar 29.
2
Prrx1 isoform switching regulates pancreatic cancer invasion and metastatic colonization.Prrx1 异构体转换调控胰腺癌侵袭和转移定植。
Genes Dev. 2016 Jan 15;30(2):233-47. doi: 10.1101/gad.263327.115.
3
COUP‑TFII promotes epithelial‑mesenchymal transition by inhibiting miR‑34a expression in colorectal cancer.COUP‑TFII 通过抑制结直肠癌细胞中 miR‑34a 的表达促进上皮‑间充质转化。
Int J Oncol. 2019 Apr;54(4):1337-1344. doi: 10.3892/ijo.2019.4718. Epub 2019 Feb 18.
4
Linc00675 is a novel marker of short survival and recurrence in patients with pancreatic ductal adenocarcinoma.Linc00675是胰腺导管腺癌患者短期生存和复发的一种新型标志物。
World J Gastroenterol. 2015 Aug 21;21(31):9348-57. doi: 10.3748/wjg.v21.i31.9348.
5
A nicotine-induced positive feedback loop between HIF1A and YAP1 contributes to epithelial-to-mesenchymal transition in pancreatic ductal adenocarcinoma.尼古丁诱导的 HIF1A 和 YAP1 之间的正反馈环促进胰腺导管腺癌的上皮间质转化。
J Exp Clin Cancer Res. 2020 Sep 7;39(1):181. doi: 10.1186/s13046-020-01689-6.
6
CCL18 promotes epithelial-mesenchymal transition, invasion and migration of pancreatic cancer cells in pancreatic ductal adenocarcinoma.CCL18 促进胰腺导管腺癌中胰腺癌细胞的上皮-间充质转化、侵袭和迁移。
Int J Oncol. 2015 Mar;46(3):1109-20. doi: 10.3892/ijo.2014.2794. Epub 2014 Dec 10.
7
Overexpression of COUP‑TFII suppresses proliferation and metastasis of human gastric cancer cells.COUP‑TFII 的过表达抑制了人胃癌细胞的增殖和转移。
Mol Med Rep. 2018 Feb;17(2):2393-2401. doi: 10.3892/mmr.2017.8164. Epub 2017 Nov 27.
8
Tumor-derived exosomal lnc-Sox2ot promotes EMT and stemness by acting as a ceRNA in pancreatic ductal adenocarcinoma.肿瘤来源的外泌体 lnc-Sox2ot 通过作为 ceRNA 在胰腺导管腺癌中发挥作用促进 EMT 和干性。
Oncogene. 2018 Jul;37(28):3822-3838. doi: 10.1038/s41388-018-0237-9. Epub 2018 Apr 12.
9
Silencing ubiquitin-conjugating enzyme 2C inhibits proliferation and epithelial-mesenchymal transition in pancreatic ductal adenocarcinoma.沉默泛素连接酶 2C 抑制胰腺导管腺癌的增殖和上皮-间充质转化。
FEBS J. 2019 Dec;286(24):4889-4909. doi: 10.1111/febs.15134. Epub 2019 Nov 29.
10
MiR-301a transcriptionally activated by HIF-2α promotes hypoxia-induced epithelial-mesenchymal transition by targeting TP63 in pancreatic cancer.缺氧诱导因子 2α转录激活 miR-301a 通过靶向 TP63 促进胰腺癌缺氧诱导的上皮-间充质转化。
World J Gastroenterol. 2020 May 21;26(19):2349-2373. doi: 10.3748/wjg.v26.i19.2349.

本文引用的文献

1
Identification of potential diagnostic biomarkers in MMPs for pancreatic carcinoma.鉴定 MMPs 中胰腺癌的潜在诊断生物标志物。
Medicine (Baltimore). 2021 Jun 11;100(23):e26135. doi: 10.1097/MD.0000000000026135.
2
Secretory Mucin 5AC Promotes Neoplastic Progression by Augmenting KLF4-Mediated Pancreatic Cancer Cell Stemness.分泌型黏蛋白 5AC 通过增强 KLF4 介导的胰腺癌干细胞特性促进肿瘤进展。
Cancer Res. 2021 Jan 1;81(1):91-102. doi: 10.1158/0008-5472.CAN-20-1293. Epub 2020 Oct 30.
3
Small-molecule inhibitor targeting orphan nuclear receptor COUP-TFII for prostate cancer treatment.
针对孤儿核受体 COUP-TFII 的小分子抑制剂用于前列腺癌治疗。
Sci Adv. 2020 Apr 29;6(18):eaaz8031. doi: 10.1126/sciadv.aaz8031. eCollection 2020 May.
4
High-throughput transcriptomic and proteomic profiling of mesenchymal-amoeboid transition in 3D collagen.在 3D 胶原中进行高通量转录组和蛋白质组学分析以研究间充质-阿米巴样转化。
Sci Data. 2020 May 27;7(1):160. doi: 10.1038/s41597-020-0499-2.
5
BACH1 Promotes Pancreatic Cancer Metastasis by Repressing Epithelial Genes and Enhancing Epithelial-Mesenchymal Transition.BACH1 通过抑制上皮基因和增强上皮-间充质转化促进胰腺癌转移。
Cancer Res. 2020 Mar 15;80(6):1279-1292. doi: 10.1158/0008-5472.CAN-18-4099. Epub 2020 Jan 9.
6
COUP-TFII in Health and Disease.COUP-TFII 在健康与疾病中的作用。
Cells. 2019 Dec 31;9(1):101. doi: 10.3390/cells9010101.
7
The impact of oncogenic RAS on redox balance and implications for cancer development.致癌性 RAS 对氧化还原平衡的影响及其对癌症发生的意义。
Cell Death Dis. 2019 Dec 18;10(12):955. doi: 10.1038/s41419-019-2192-y.
8
Unmasking senescence: context-dependent effects of SASP in cancer.揭示衰老:SASP 在癌症中的上下文相关效应。
Nat Rev Cancer. 2019 Aug;19(8):439-453. doi: 10.1038/s41568-019-0156-2. Epub 2019 Jun 24.
9
Therapeutic efficacy of anti-MMP9 antibody in combination with nab-paclitaxel-based chemotherapy in pre-clinical models of pancreatic cancer.抗 MMP9 抗体联合 nab-紫杉醇化疗在胰腺癌临床前模型中的疗效。
J Cell Mol Med. 2019 Jun;23(6):3878-3887. doi: 10.1111/jcmm.14242. Epub 2019 Apr 2.
10
Comparison of Biomarker Assays for : Implications for Precision Medicine in Patients with Glioblastoma.比较生物标志物检测在胶质母细胞瘤患者中的应用:对精准医学的启示。
Clin Cancer Res. 2019 Jun 1;25(11):3259-3265. doi: 10.1158/1078-0432.CCR-18-3034. Epub 2019 Feb 22.