Suppr超能文献

环磷酸鸟苷依赖性蛋白激酶G对心肌兰尼碱受体功能的调节

Regulation of cardiac ryanodine receptor function by the cyclic-GMP dependent protein kinase G.

作者信息

Gonano Luis A, Aitken-Buck Hamish M, Chakraborty Akash D, Worthington Luke P I, Cully Tanya R, Lamberts Regis R, Vila-Petroff Martin G, Jones Peter P

机构信息

Department of Physiology, HeartOtago, School of Biomedical Sciences, University of Otago, Dunedin, New Zealand.

Centro de Investigaciones Cardiovasculares Horacio E. Cingolani. CONICET-UNLP, Argentina.

出版信息

Curr Res Physiol. 2022 Mar 23;5:171-178. doi: 10.1016/j.crphys.2022.03.004. eCollection 2022.

Abstract

BACKGROUND

The cGMP-dependent protein kinase G (PKG) phosphorylates the cardiac ryanodine receptor (RyR2) . We aimed to determine whether modulation of endogenous PKG alters RyR2-mediated spontaneous Ca release and whether this effect is linked to a change in RyR2 phosphorylation.

METHODS

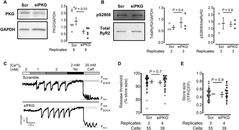
& Results: Human embryonic kidney (HEK293) cells with inducible RyR2 expression were treated with the cGMP analogue 8-Br-cGMP (100 μM) to activate endogenous PKG. In cells transfected with luminal Ca sensor, D1ER, PKG activation significantly reduced the threshold for RyR2-mediated spontaneous Ca release (93.9 ± 0.4% of store size with vehicle vs. 91.7 ± 0.8% with 8-Br-cGMP,  = 0.04). Mutation of the proposed PKG phosphorylation sites, S2808 and S2030, either individually or as a combination, prevented the decrease in Ca release threshold induced by endogenous PKG activation. Interestingly, despite a functional dependence on expression of RyR2 phosphorylation sites, 8-Br-cGMP activation of PKG did not promote a detectable change in S2808 phosphorylation ( = 0.9). Paradoxically, pharmacological inhibition of PKG with KT 5823 (1 μM) also reduced the threshold for spontaneous Ca release through RyR2 without affecting S2808 phosphorylation. Silencing RNA knockdown of endogenous PKG expression also had no quantifiable effect on RyR2 S2808 phosphorylation ( = 0.9). However, unlike PKG inhibition with KT 5823, PKG knockdown did not alter spontaneous Ca release propensity or luminal Ca handling.

CONCLUSION

In an intact cell model, activation of endogenous PKG reduces the threshold for RyR2-mediated spontaneous Ca release in a manner dependent on the RyR2 phosphorylation sites S2808 and S2030. This study clarifies the regulation of RyR2 Ca release by endogenous PKG and functionally implicates the role of RyR2 phosphorylation.

摘要

背景

环磷酸鸟苷(cGMP)依赖性蛋白激酶G(PKG)使心肌兰尼碱受体(RyR2)磷酸化。我们旨在确定内源性PKG的调节是否会改变RyR2介导的自发性钙释放,以及这种效应是否与RyR2磷酸化的变化有关。

方法与结果

用cGMP类似物8-溴-cGMP(100 μM)处理可诱导RyR2表达的人胚肾(HEK293)细胞,以激活内源性PKG。在用内质网腔钙传感器D1ER转染的细胞中,PKG激活显著降低了RyR2介导的自发性钙释放阈值(用溶剂处理时为储存量的93.9±0.4%,用8-溴-cGMP处理时为91.7±0.8%,P = 0.04)。将假定的PKG磷酸化位点S2808和S2030单独或联合突变,可阻止内源性PKG激活诱导的钙释放阈值降低。有趣的是,尽管在功能上依赖于RyR2磷酸化位点的表达,但PKG的8-溴-cGMP激活并未促进S2808磷酸化的可检测变化(P = 0.9)。矛盾的是,用KT 5823(1 μM)对PKG进行药理抑制也降低了通过RyR2的自发性钙释放阈值,而不影响S2808磷酸化。内源性PKG表达的RNA干扰敲低对RyR2 S2808磷酸化也没有可量化的影响(P = 0.9)。然而,与用KT 5823抑制PKG不同,敲低PKG不会改变自发性钙释放倾向或内质网腔钙处理。

结论

在完整细胞模型中,内源性PKG的激活以依赖于RyR2磷酸化位点S2808和S2030的方式降低了RyR2介导的自发性钙释放阈值。本研究阐明了内源性PKG对RyR2钙释放的调节,并在功能上暗示了RyR2磷酸化的作用。

https://cdn.ncbi.nlm.nih.gov/pmc/blobs/97d1/8958330/21b7adbdd700/gr1.jpg

文献检索

告别复杂PubMed语法,用中文像聊天一样搜索,搜遍4000万医学文献。AI智能推荐,让科研检索更轻松。

立即免费搜索

文件翻译

保留排版,准确专业,支持PDF/Word/PPT等文件格式,支持 12+语言互译。

免费翻译文档

深度研究

AI帮你快速写综述,25分钟生成高质量综述,智能提取关键信息,辅助科研写作。

立即免费体验