• 文献检索
  • 文档翻译
  • 深度研究
  • 学术资讯
  • Suppr Zotero 插件Zotero 插件
  • 邀请有礼
  • 套餐&价格
  • 历史记录
应用&插件
Suppr Zotero 插件Zotero 插件浏览器插件Mac 客户端Windows 客户端微信小程序
定价
高级版会员购买积分包购买API积分包
服务
文献检索文档翻译深度研究API 文档MCP 服务
关于我们
关于 Suppr公司介绍联系我们用户协议隐私条款
关注我们

Suppr 超能文献

核心技术专利:CN118964589B侵权必究
粤ICP备2023148730 号-1Suppr @ 2026

文献检索

告别复杂PubMed语法,用中文像聊天一样搜索,搜遍4000万医学文献。AI智能推荐,让科研检索更轻松。

立即免费搜索

文件翻译

保留排版,准确专业,支持PDF/Word/PPT等文件格式,支持 12+语言互译。

免费翻译文档

深度研究

AI帮你快速写综述,25分钟生成高质量综述,智能提取关键信息,辅助科研写作。

立即免费体验

RhoBTB1 通过促进肌动蛋白解聚来逆转血管紧张素Ⅱ诱导的高血压中的已建立的动脉僵硬。

RhoBTB1 reverses established arterial stiffness in angiotensin II-induced hypertension by promoting actin depolymerization.

机构信息

Department of Physiology and Cardiovascular Center, Medical College of Wisconsin, Milwaukee, Wisconsin, USA.

Department of Neuroscience and Pharmacology, Carver College of Medicine, University of Iowa, Iowa City, Iowa, USA.

出版信息

JCI Insight. 2022 May 9;7(9):e158043. doi: 10.1172/jci.insight.158043.

DOI:10.1172/jci.insight.158043
PMID:35358093
原文链接:https://pmc.ncbi.nlm.nih.gov/articles/PMC9090250/
Abstract

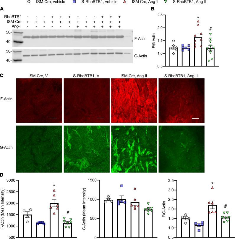
Arterial stiffness predicts cardiovascular disease and all-cause mortality, but its treatment remains challenging. Mice treated with angiotensin II (Ang II) develop hypertension, arterial stiffness, vascular dysfunction, and a downregulation of Rho-related BTB domain-containing protein 1 (RhoBTB1) in the vasculature. RhoBTB1 is associated with blood pressure regulation, but its function is poorly understood. We tested the hypothesis that restoring RhoBTB1 can attenuate arterial stiffness, hypertension, and vascular dysfunction in Ang II-treated mice. Genetic complementation of RhoBTB1 in the vasculature was achieved using mice expressing a tamoxifen-inducible, smooth muscle-specific RhoBTB1 transgene. RhoBTB1 restoration efficiently and rapidly alleviated arterial stiffness but not hypertension or vascular dysfunction. Mechanistic studies revealed that RhoBTB1 had no substantial effect on several classical arterial stiffness contributors, such as collagen deposition, elastin content, and vascular smooth muscle remodeling. Instead, Ang II increased actin polymerization in the aorta, which was reversed by RhoBTB1. Changes in the levels of 2 regulators of actin polymerization, cofilin and vasodilator-stimulated phosphoprotein, in response to RhoBTB1 were consistent with an actin depolymerization mechanism. Our study reveals an important function of RhoBTB1, demonstrates its vital role in antagonizing established arterial stiffness, and further supports a functional and mechanistic separation among hypertension, vascular dysfunction, and arterial stiffness.

摘要

动脉僵硬可预测心血管疾病和全因死亡率,但治疗仍然具有挑战性。用血管紧张素 II(Ang II)处理的小鼠会发展为高血压、动脉僵硬、血管功能障碍以及血管中 Rho 相关 BTB 结构域蛋白 1(RhoBTB1)下调。RhoBTB1 与血压调节有关,但功能知之甚少。我们检验了这样一个假设,即恢复 RhoBTB1 可以减轻 Ang II 处理的小鼠的动脉僵硬、高血压和血管功能障碍。通过表达一种他莫昔芬诱导的、平滑肌特异性 RhoBTB1 转基因的小鼠来实现血管中的 RhoBTB1 基因补充。RhoBTB1 恢复有效地且快速地减轻了动脉僵硬,但没有减轻高血压或血管功能障碍。机制研究表明,RhoBTB1 对几种经典的动脉僵硬贡献因素几乎没有显著影响,例如胶原沉积、弹性蛋白含量和血管平滑肌重塑。相反,Ang II 增加了主动脉中的肌动蛋白聚合,而 RhoBTB1 逆转了这种情况。肌动蛋白聚合的 2 种调节因子(丝切蛋白和血管扩张刺激磷蛋白)的水平因 RhoBTB1 而发生变化,这与肌动蛋白解聚机制一致。我们的研究揭示了 RhoBTB1 的一个重要功能,证明了它在拮抗已建立的动脉僵硬中的重要作用,并进一步支持了高血压、血管功能障碍和动脉僵硬之间的功能和机制分离。

https://cdn.ncbi.nlm.nih.gov/pmc/blobs/f27c/9090250/a5e9d4ff3951/jciinsight-7-158043-g164.jpg
https://cdn.ncbi.nlm.nih.gov/pmc/blobs/f27c/9090250/53c23a80e14f/jciinsight-7-158043-g156.jpg
https://cdn.ncbi.nlm.nih.gov/pmc/blobs/f27c/9090250/880346904ab6/jciinsight-7-158043-g157.jpg
https://cdn.ncbi.nlm.nih.gov/pmc/blobs/f27c/9090250/21567f017262/jciinsight-7-158043-g158.jpg
https://cdn.ncbi.nlm.nih.gov/pmc/blobs/f27c/9090250/649c94ceed9b/jciinsight-7-158043-g159.jpg
https://cdn.ncbi.nlm.nih.gov/pmc/blobs/f27c/9090250/e85fa2c7b672/jciinsight-7-158043-g160.jpg
https://cdn.ncbi.nlm.nih.gov/pmc/blobs/f27c/9090250/ce66cbc44c43/jciinsight-7-158043-g161.jpg
https://cdn.ncbi.nlm.nih.gov/pmc/blobs/f27c/9090250/76078ee5f2d6/jciinsight-7-158043-g162.jpg
https://cdn.ncbi.nlm.nih.gov/pmc/blobs/f27c/9090250/916b207dddc2/jciinsight-7-158043-g163.jpg
https://cdn.ncbi.nlm.nih.gov/pmc/blobs/f27c/9090250/a5e9d4ff3951/jciinsight-7-158043-g164.jpg
https://cdn.ncbi.nlm.nih.gov/pmc/blobs/f27c/9090250/53c23a80e14f/jciinsight-7-158043-g156.jpg
https://cdn.ncbi.nlm.nih.gov/pmc/blobs/f27c/9090250/880346904ab6/jciinsight-7-158043-g157.jpg
https://cdn.ncbi.nlm.nih.gov/pmc/blobs/f27c/9090250/21567f017262/jciinsight-7-158043-g158.jpg
https://cdn.ncbi.nlm.nih.gov/pmc/blobs/f27c/9090250/649c94ceed9b/jciinsight-7-158043-g159.jpg
https://cdn.ncbi.nlm.nih.gov/pmc/blobs/f27c/9090250/e85fa2c7b672/jciinsight-7-158043-g160.jpg
https://cdn.ncbi.nlm.nih.gov/pmc/blobs/f27c/9090250/ce66cbc44c43/jciinsight-7-158043-g161.jpg
https://cdn.ncbi.nlm.nih.gov/pmc/blobs/f27c/9090250/76078ee5f2d6/jciinsight-7-158043-g162.jpg
https://cdn.ncbi.nlm.nih.gov/pmc/blobs/f27c/9090250/916b207dddc2/jciinsight-7-158043-g163.jpg
https://cdn.ncbi.nlm.nih.gov/pmc/blobs/f27c/9090250/a5e9d4ff3951/jciinsight-7-158043-g164.jpg

相似文献

1
RhoBTB1 reverses established arterial stiffness in angiotensin II-induced hypertension by promoting actin depolymerization.RhoBTB1 通过促进肌动蛋白解聚来逆转血管紧张素Ⅱ诱导的高血压中的已建立的动脉僵硬。
JCI Insight. 2022 May 9;7(9):e158043. doi: 10.1172/jci.insight.158043.
2
RhoBTB1 protects against hypertension and arterial stiffness by restraining phosphodiesterase 5 activity.RhoBTB1 通过抑制磷酸二酯酶 5 的活性来预防高血压和动脉僵硬。
J Clin Invest. 2019 Mar 21;129(6):2318-2332. doi: 10.1172/JCI123462.
3
Mediterranean G6PD variant rats are protected from Angiotensin II-induced hypertension and kidney damage, but not from inflammation and arterial stiffness.地中海 G6PD 变异大鼠可以预防血管紧张素 II 诱导的高血压和肾脏损伤,但不能预防炎症和动脉僵硬。
Vascul Pharmacol. 2022 Aug;145:107002. doi: 10.1016/j.vph.2022.107002. Epub 2022 May 24.
4
Vascular smooth muscle cell-specific miRNA-214 knockout inhibits angiotensin II-induced hypertension through upregulation of Smad7.血管平滑肌细胞特异性 miRNA-214 敲除通过上调 Smad7 抑制血管紧张素 II 诱导的高血压。
FASEB J. 2021 Nov;35(11):e21947. doi: 10.1096/fj.202100766RR.
5
LIMK (LIM Kinase) Inhibition Prevents Vasoconstriction- and Hypertension-Induced Arterial Stiffening and Remodeling.LIMK(LIM 激酶)抑制可预防血管收缩和高血压引起的动脉僵硬和重塑。
Hypertension. 2020 Aug;76(2):393-403. doi: 10.1161/HYPERTENSIONAHA.120.15203. Epub 2020 Jun 29.
6
Effect of lysyl oxidase inhibition on angiotensin II-induced arterial hypertension, remodeling, and stiffness.赖氨酰氧化酶抑制对血管紧张素 II 诱导的动脉高血压、重塑和僵硬的影响。
PLoS One. 2015 Apr 13;10(4):e0124013. doi: 10.1371/journal.pone.0124013. eCollection 2015.
7
NLRP3 Gene Deletion Attenuates Angiotensin II-Induced Phenotypic Transformation of Vascular Smooth Muscle Cells and Vascular Remodeling.NLRP3基因缺失减轻血管紧张素II诱导的血管平滑肌细胞表型转化和血管重塑。
Cell Physiol Biochem. 2017;44(6):2269-2280. doi: 10.1159/000486061. Epub 2017 Dec 14.
8
Smooth muscle-specific TMEM16A expression protects against angiotensin II-induced cerebrovascular remodeling via suppressing extracellular matrix deposition.平滑肌特异性 TMEM16A 表达通过抑制细胞外基质沉积来预防血管紧张素 II 诱导的脑血管重塑。
J Mol Cell Cardiol. 2019 Sep;134:131-143. doi: 10.1016/j.yjmcc.2019.07.002. Epub 2019 Jul 10.
9
The 2023 Walter B. Cannon Award Lecture: Mechanisms Regulating Vascular Function and Blood Pressure by the PPARγ-RhoBTB1-CUL3 Pathway.2023 年沃尔特·B·坎农奖演讲:PPARγ-RhoBTB1-CUL3 通路调节血管功能和血压的机制。
Function (Oxf). 2024 Jan 5;5(1):zqad071. doi: 10.1093/function/zqad071. eCollection 2024.
10
Angiotensin-converting enzyme 2 is a critical determinant of angiotensin II-induced loss of vascular smooth muscle cells and adverse vascular remodeling.血管紧张素转换酶 2 是血管紧张素 II 诱导的血管平滑肌细胞丢失和血管不良重塑的关键决定因素。
Hypertension. 2014 Jul;64(1):157-64. doi: 10.1161/HYPERTENSIONAHA.114.03388. Epub 2014 May 5.

引用本文的文献

1
Cullin-3 regulates the renal baroreceptor machinery that controls renin gene expression.Cullin-3调节控制肾素基因表达的肾压力感受器机制。
JCI Insight. 2025 Jul 8;10(15). doi: 10.1172/jci.insight.194075. eCollection 2025 Aug 8.
2
Machine learning analysis of FOSL2 and RHoBTB1 as central immunological regulators in knee osteoarthritis synovium.FOSL2和RHoBTB1作为膝骨关节炎滑膜中心免疫调节因子的机器学习分析
J Int Med Res. 2025 Apr;53(4):3000605251333646. doi: 10.1177/03000605251333646. Epub 2025 Apr 27.
3
LIM kinases in cardiovascular health and disease.

本文引用的文献

1
The Rat Genome Database (RGD) facilitates genomic and phenotypic data integration across multiple species for biomedical research.鼠基因组数据库(RGD)促进了多个物种的基因组和表型数据的整合,以便进行生物医学研究。
Mamm Genome. 2022 Mar;33(1):66-80. doi: 10.1007/s00335-021-09932-x. Epub 2021 Nov 5.
2
Peroxisome proliferator-activated receptor agonist (pioglitazone) with exogenous adiponectin ameliorates arterial stiffness and oxidative stress in diabetic Wistar Kyoto rats.过氧化物酶体增殖物激活受体激动剂(吡格列酮)与外源性脂联素改善糖尿病 Wistar Kyoto 大鼠的动脉僵硬度和氧化应激。
Eur J Pharmacol. 2021 Sep 15;907:174218. doi: 10.1016/j.ejphar.2021.174218. Epub 2021 Jun 7.
3
LIM激酶在心血管健康与疾病中的作用
Front Physiol. 2024 Dec 18;15:1506356. doi: 10.3389/fphys.2024.1506356. eCollection 2024.
4
Evaluating sex-specific responses to western diet across the lifespan: impact on cardiac function and transcriptomic signatures in C57BL/6J mice at 530 and 640/750 days of age.评估不同性别在整个生命周期对西式饮食的反应:对530日龄和640/750日龄C57BL/6J小鼠心脏功能和转录组特征的影响。
Cardiovasc Diabetol. 2024 Dec 28;23(1):454. doi: 10.1186/s12933-024-02565-9.
5
Targeting Vascular Stiffness.针对血管僵硬
Arterioscler Thromb Vasc Biol. 2024 Oct;44(10):2204-2206. doi: 10.1161/ATVBAHA.124.321334. Epub 2024 Aug 8.
6
Increased uterine arterial tone, stiffness and remodeling with augmented matrix metalloproteinase-1 and -7 in uteroplacental ischemia-induced hypertensive pregnancy.子宫胎盘缺血诱导的高血压妊娠中子宫动脉张力增加、僵硬及重塑,同时基质金属蛋白酶-1和-7增多。
Biochem Pharmacol. 2024 Oct;228:116227. doi: 10.1016/j.bcp.2024.116227. Epub 2024 Apr 19.
7
The Pathogenesis and Impact of Arterial Stiffening in Hypertension: The 2023 John H. Laragh Research Award.高血压患者动脉僵硬度的发病机制和影响:2023 年约翰 H.拉厄尔研究奖。
Am J Hypertens. 2024 Mar 15;37(4):241-247. doi: 10.1093/ajh/hpae006.
8
The 2023 Walter B. Cannon Award Lecture: Mechanisms Regulating Vascular Function and Blood Pressure by the PPARγ-RhoBTB1-CUL3 Pathway.2023 年沃尔特·B·坎农奖演讲:PPARγ-RhoBTB1-CUL3 通路调节血管功能和血压的机制。
Function (Oxf). 2024 Jan 5;5(1):zqad071. doi: 10.1093/function/zqad071. eCollection 2024.
9
Structure and Function of RhoBTB1 Required for Substrate Specificity and Cullin-3 Ubiquitination.RhoBTB1 的结构与功能对于底物特异性和 Cullin-3 泛素化是必需的。
Function (Oxf). 2023 Jul 3;4(5):zqad034. doi: 10.1093/function/zqad034. eCollection 2023.
10
2022 updates to the Rat Genome Database: a Findable, Accessible, Interoperable, and Reusable (FAIR) resource.2022 年大鼠基因组数据库更新:一个可发现、可访问、可互操作和可重复使用(FAIR)的资源。
Genetics. 2023 May 4;224(1). doi: 10.1093/genetics/iyad042.
Role of the Peroxisome Proliferator Activated Receptors in Hypertension.
过氧化物酶体增殖物激活受体在高血压中的作用。
Circ Res. 2021 Apr 2;128(7):1021-1039. doi: 10.1161/CIRCRESAHA.120.318062. Epub 2021 Apr 1.
4
Arterial Stiffness and Cardiovascular Risk in Hypertension.动脉僵硬度与高血压心血管风险。
Circ Res. 2021 Apr 2;128(7):864-886. doi: 10.1161/CIRCRESAHA.121.318061. Epub 2021 Apr 1.
5
BCL11B Regulates Arterial Stiffness and Related Target Organ Damage.BCL11B 调节动脉僵硬度及相关靶器官损伤。
Circ Res. 2021 Mar 19;128(6):755-768. doi: 10.1161/CIRCRESAHA.120.316666. Epub 2021 Feb 3.
6
Cardiovascular diseases burden in COVID-19: Systematic review and meta-analysis.COVID-19 相关心血管疾病负担:系统评价和荟萃分析。
Am J Emerg Med. 2021 Aug;46:382-391. doi: 10.1016/j.ajem.2020.10.022. Epub 2020 Oct 16.
7
Failure to vasodilate in response to salt loading blunts renal blood flow and causes salt-sensitive hypertension.未能对盐负荷作出血管舒张反应会削弱肾血流,并导致盐敏感性高血压。
Cardiovasc Res. 2021 Jan 1;117(1):308-319. doi: 10.1093/cvr/cvaa147.
8
Heart Disease and Stroke Statistics-2020 Update: A Report From the American Heart Association.《心脏病与卒中统计-2020 更新:来自美国心脏协会的报告》。
Circulation. 2020 Mar 3;141(9):e139-e596. doi: 10.1161/CIR.0000000000000757. Epub 2020 Jan 29.
9
RhoBTB1 interacts with ROCKs and inhibits invasion.RhoBTB1 与 ROCKs 相互作用,抑制侵袭。
Biochem J. 2019 Sep 13;476(17):2499-2514. doi: 10.1042/BCJ20190203.
10
Smooth Muscle Cell-Specific Disruption of the BBSome Causes Vascular Dysfunction.BBSome 在血管平滑肌细胞中的特异性缺失可导致血管功能障碍。
Hypertension. 2019 Oct;74(4):817-825. doi: 10.1161/HYPERTENSIONAHA.119.13382. Epub 2019 Aug 19.