Lin Xing, Wei Yuanyuan, Li Yan, Xiong Yuhua, Fang Bin, Li Cuiyu, Huang Quanfang, Huang Renbin, Wei Jinbin
Guangxi Medical University Life Sciences Institute, Nanning, China.
Pharmaceutical College, Guangxi Medical University, Nanning, China.
Front Pharmacol. 2022 Mar 11;13:801982. doi: 10.3389/fphar.2022.801982. eCollection 2022.
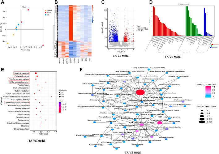
This study aimed to investigate the effects and underlying mechanisms of tormentic acid (TA) on carbon tetrachloride (CCl)-induced liver fibrosis in rats. The rats were intragastrically administered with 50% CCl for 9 weeks to induce hepatic fibrosis, followed by various agents for 6 weeks. Transcriptomic analysis was carried out to predict the potential targets, and then multiple examinations were performed to verify the prediction. The results showed that TA significantly alleviated liver injury and fibrosis, as evidenced by the ameliorative pathological tissue, low transaminase activity, and decreased collagen accumulation. Besides, TA markedly reduced hepatocyte apoptosis by regulating the expression of caspase-3 and Bcl-2 families. The transcriptomic analysis revealed 2,173 differentially expressed genes (DEGs) between the TA and model groups, which could be enriched in the metabolic pathways and the PI3K/Akt and NF-κB signaling pathways. The metabolomics analysis showed that TA could regulate the glycerophospholipid metabolism pathway by regulating the synthesis of phosphatidylserines, phosphatidylethanolamines and phosphatidylcholines. Moreover, the integrative analysis of the transcriptomics and metabolomics data indicated that TA inhibited the glycerophospholipid metabolism pathway by inhibiting the expression of LPCAT4, PTDSS2, PLA2G2A and CEPT1. In addition, the relevant signaling pathways analysis confirmed that TA inhibited HSCs activation by blocking the PI3K/Akt/mTOR pathway and ameliorated inflammatory injury by inhibiting the NF-κB pathway. In conclusion, TA significantly alleviates liver fibrosis by inhibiting the glycerophospholipid metabolism pathway and the PI3K/Akt/mTOR and NF-κB signaling pathways.
本研究旨在探讨 tormentic 酸(TA)对四氯化碳(CCl)诱导的大鼠肝纤维化的影响及潜在机制。给大鼠灌胃 50% CCl 9 周以诱导肝纤维化,随后给予各种药物 6 周。进行转录组分析以预测潜在靶点,然后进行多项检查以验证预测结果。结果表明,TA 显著减轻了肝损伤和纤维化,病理组织改善、转氨酶活性降低以及胶原积累减少均证明了这一点。此外,TA 通过调节 caspase-3 和 Bcl-2 家族的表达显著减少了肝细胞凋亡。转录组分析显示,TA 组和模型组之间有 2173 个差异表达基因(DEG),这些基因可富集于代谢途径以及 PI3K/Akt 和 NF-κB 信号通路。代谢组学分析表明,TA 可通过调节磷脂酰丝氨酸、磷脂酰乙醇胺和磷脂酰胆碱的合成来调节甘油磷脂代谢途径。此外,转录组学和代谢组学数据的综合分析表明,TA 通过抑制 LPCAT4、PTDSS2、PLA2G2A 和 CEPT1 的表达来抑制甘油磷脂代谢途径。此外,相关信号通路分析证实,TA 通过阻断 PI3K/Akt/mTOR 途径抑制肝星状细胞(HSC)激活,并通过抑制 NF-κB 途径改善炎症损伤。总之,TA 通过抑制甘油磷脂代谢途径以及 PI3K/Akt/mTOR 和 NF-κB 信号通路显著减轻肝纤维化。