Osteoimmunology, Center for Regenerative Therapies Dresden (CRTD), Center for Molecular and Cellular Bioengineering (CMCB), Technische Universität Dresden, Dresden, Germany.
Molecular and Cellular Immunology/Immune Regulation, Center for Regenerative Therapies Dresden (CRTD), Center for Molecular and Cellular Bioengineering (CMCB), Technische Universität Dresden, Dresden, Germany.
Front Immunol. 2022 Mar 11;13:836646. doi: 10.3389/fimmu.2022.836646. eCollection 2022.
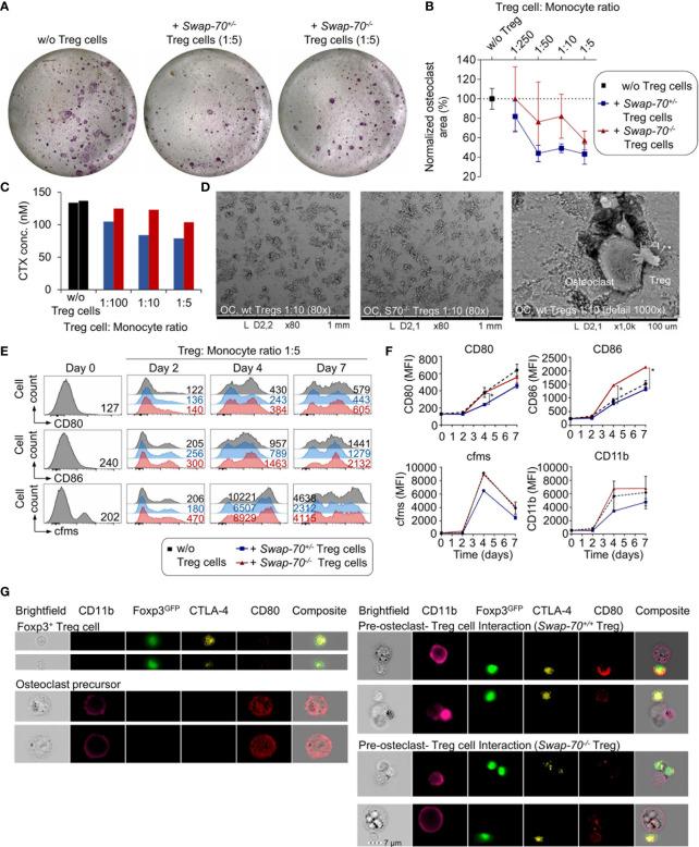
In T cells, processes such as migration and immunological synapse formation are accompanied by the dynamic reorganization of the actin cytoskeleton, which has been suggested to be mediated by regulators of RhoGTPases and by F-actin bundlers. SWAP-70 controls F-actin dynamics in various immune cells, but its role in T cell development and function has remained incompletely understood. CD4 regulatory T (Treg) cells expressing the transcription factor Foxp3 employ diverse mechanisms to suppress innate and adaptive immunity, which is critical for maintaining immune homeostasis and self-tolerance. Here, we propose as a novel member of the Foxp3-dependent canonical Treg cell signature. We show that mice have increased numbers of Foxp3 Treg cells with an effector/memory-like phenotype that exhibit impaired suppressor function , but maintain overall immune homeostasis . Upon formation of an immunological synapse with antigen presenting cells , cytosolic SWAP-70 protein is selectively recruited to the interface in Treg cells. In this context, Treg cells fail to downregulate CD80/CD86 on osteoclast precursor cells by trans-endocytosis and to efficiently suppress osteoclastogenesis and osteoclast function. These data provide first evidence for a crucial role of SWAP-70 in Treg cell biology and further highlight the important non-immune function of Foxp3 Treg cells in bone homeostasis mediated through direct SWAP-70-dependent mechanisms.
在 T 细胞中,迁移和免疫突触形成等过程伴随着肌动球蛋白细胞骨架的动态重排,据推测,这是由 RhoGTPases 的调节剂和 F-肌动蛋白 bundlers 介导的。SWAP-70 控制着各种免疫细胞中的 F-肌动蛋白动力学,但它在 T 细胞发育和功能中的作用仍不完全清楚。表达转录因子 Foxp3 的 CD4 调节性 T (Treg) 细胞采用多种机制来抑制先天和适应性免疫,这对于维持免疫稳态和自身耐受至关重要。在这里,我们提出 作为 Foxp3 依赖性经典 Treg 细胞特征的一个新成员。我们表明, 小鼠具有更多数量的 Foxp3 Treg 细胞,其表型具有效应/记忆样特征,表现出抑制功能受损,但保持整体免疫稳态。在与抗原呈递细胞形成免疫突触后,细胞质中的 SWAP-70 蛋白被选择性募集到 Treg 细胞的界面。在这种情况下, Treg 细胞不能通过转胞吞作用下调破骨细胞前体细胞上的 CD80/CD86,也不能有效地抑制破骨细胞生成和破骨细胞功能。这些数据首次提供了 SWAP-70 在 Treg 细胞生物学中的关键作用的证据,并进一步强调了 Foxp3 Treg 细胞在骨稳态中的重要非免疫功能,这是通过直接的 SWAP-70 依赖性机制介导的。