• 文献检索
  • 文档翻译
  • 深度研究
  • 学术资讯
  • Suppr Zotero 插件Zotero 插件
  • 邀请有礼
  • 套餐&价格
  • 历史记录
应用&插件
Suppr Zotero 插件Zotero 插件浏览器插件Mac 客户端Windows 客户端微信小程序
定价
高级版会员购买积分包购买API积分包
服务
文献检索文档翻译深度研究API 文档MCP 服务
关于我们
关于 Suppr公司介绍联系我们用户协议隐私条款
关注我们

Suppr 超能文献

核心技术专利:CN118964589B侵权必究
粤ICP备2023148730 号-1Suppr @ 2026

文献检索

告别复杂PubMed语法,用中文像聊天一样搜索,搜遍4000万医学文献。AI智能推荐,让科研检索更轻松。

立即免费搜索

文件翻译

保留排版,准确专业,支持PDF/Word/PPT等文件格式,支持 12+语言互译。

免费翻译文档

深度研究

AI帮你快速写综述,25分钟生成高质量综述,智能提取关键信息,辅助科研写作。

立即免费体验

使用 S100A8/S100A9 作为成像生物标志物,对癌症中的微环境和抗 PD-L1 介导的动态进行体内成像。

In vivo imaging of microenvironmental and anti-PD-L1-mediated dynamics in cancer using S100A8/S100A9 as an imaging biomarker.

机构信息

Department of Radiology, University Hospital Muenster, University of Muenster, D-48149 Muenster, Germany.

Department of Radiology, University Hospital Muenster, University of Muenster, D-48149 Muenster, Germany.

出版信息

Neoplasia. 2022 Jun;28:100792. doi: 10.1016/j.neo.2022.100792. Epub 2022 Mar 31.

DOI:10.1016/j.neo.2022.100792
PMID:35367789
原文链接:https://pmc.ncbi.nlm.nih.gov/articles/PMC8983428/
Abstract

PURPOSE

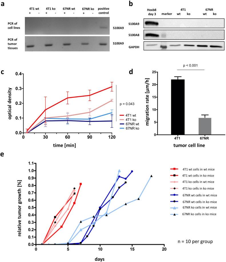
As a promotor of tumor invasion and tumor microenvironment (TME) formation, the protein complex S100A8/S100A9 is associated with poor prognosis. Our aim was to further evaluate its origin and regulatory effects, and to establish an imaging biomarker for TME activity.

METHODS

S100A9cells (ko) were created from syngeneic murine breast cancer 4T1 (high malignancy) and 67NR (low malignancy) wildtype (wt) cell lines and implanted into either female BALB/c wildtype or S100A9 mice (n = 10 each). Anti-S100A9-Cy5.5-targeted fluorescence reflectance imaging was performed at 0 h and 24 h after injection. Potential early changes of S100A9-presence under immune checkpoint inhibition (anti-PD-L1, n = 7 vs. rat IgG2b as isotype control, n = 3) were evaluated.

RESULTS

In S100A9mice contrast-to-noise-ratios were significantly reduced for wt and S100A9tumors. No significant differences were detected for 4T1 ko and 67NR ko cells as compared to wildtype cells. Under anti-PD-L1 treatment S100A9 presence significantly decreased compared with the control group.

CONCLUSION

Our results confirm a secretion of S100A8/S100A9 by the TME, while tumor cells do not apparently release the protein. Under immune checkpoint inhibition S100A9-imaging reports an early decrease of TME activity. Therefore, S100A9-specific imaging may serve as an imaging biomarker for TME formation and activity.

摘要

目的

作为肿瘤侵袭和肿瘤微环境(TME)形成的促进剂,S100A8/S100A9 蛋白复合物与预后不良相关。我们的目的是进一步评估其来源和调节作用,并建立 TME 活性的成像生物标志物。

方法

从同源小鼠乳腺癌 4T1(高恶性)和 67NR(低恶性)野生型(wt)细胞系中创建 S100A9 细胞(ko),并将其植入雌性 BALB/c 野生型或 S100A9 小鼠(每组 10 只)中。在注射后 0 h 和 24 h 进行抗 S100A9-Cy5.5 靶向荧光反射成像。评估免疫检查点抑制(抗 PD-L1,n=7 与大鼠 IgG2b 作为同型对照,n=3)下 S100A9 存在的潜在早期变化。

结果

在 S100A9 小鼠中,wt 和 S100A9 肿瘤的对比噪声比显着降低。与野生型细胞相比,4T1 ko 和 67NR ko 细胞未检测到显着差异。与对照组相比,在抗 PD-L1 治疗下,S100A9 的存在显着减少。

结论

我们的结果证实了 TME 分泌 S100A8/S100A9,而肿瘤细胞显然不会释放该蛋白。在免疫检查点抑制下,S100A9 成像报告 TME 活性的早期下降。因此,S100A9 特异性成像可作为 TME 形成和活性的成像生物标志物。

https://cdn.ncbi.nlm.nih.gov/pmc/blobs/23ad/8983428/dff28444239d/gr5.jpg
https://cdn.ncbi.nlm.nih.gov/pmc/blobs/23ad/8983428/78733216169a/gr1.jpg
https://cdn.ncbi.nlm.nih.gov/pmc/blobs/23ad/8983428/38ee1188b22f/gr2.jpg
https://cdn.ncbi.nlm.nih.gov/pmc/blobs/23ad/8983428/4322f56ec132/gr3.jpg
https://cdn.ncbi.nlm.nih.gov/pmc/blobs/23ad/8983428/2f2004224635/gr4.jpg
https://cdn.ncbi.nlm.nih.gov/pmc/blobs/23ad/8983428/dff28444239d/gr5.jpg
https://cdn.ncbi.nlm.nih.gov/pmc/blobs/23ad/8983428/78733216169a/gr1.jpg
https://cdn.ncbi.nlm.nih.gov/pmc/blobs/23ad/8983428/38ee1188b22f/gr2.jpg
https://cdn.ncbi.nlm.nih.gov/pmc/blobs/23ad/8983428/4322f56ec132/gr3.jpg
https://cdn.ncbi.nlm.nih.gov/pmc/blobs/23ad/8983428/2f2004224635/gr4.jpg
https://cdn.ncbi.nlm.nih.gov/pmc/blobs/23ad/8983428/dff28444239d/gr5.jpg

相似文献

1
In vivo imaging of microenvironmental and anti-PD-L1-mediated dynamics in cancer using S100A8/S100A9 as an imaging biomarker.使用 S100A8/S100A9 作为成像生物标志物,对癌症中的微环境和抗 PD-L1 介导的动态进行体内成像。
Neoplasia. 2022 Jun;28:100792. doi: 10.1016/j.neo.2022.100792. Epub 2022 Mar 31.
2
Target-Specific Imaging of Cathepsin and S100A8/A9 Reflects Specific Features of Malignancy and Enables Estimation of Tumor Malignancy.组织蛋白酶和 S100A8/A9 的靶向成像反映了恶性肿瘤的特定特征,并能够估计肿瘤的恶性程度。
Mol Imaging Biol. 2020 Feb;22(1):66-72. doi: 10.1007/s11307-019-01370-1.
3
Intracellular expression of inflammatory proteins S100A8 and S100A9 leads to epithelial-mesenchymal transition and attenuated aggressivity of breast cancer cells.胞内炎症蛋白 S100A8 和 S100A9 的表达导致乳腺癌细胞上皮-间充质转化和侵袭能力减弱。
Anticancer Agents Med Chem. 2014 Jan;14(1):35-45. doi: 10.2174/18715206113136660333.
4
Optical in vivo imaging of the alarmin S100A9 in tumor lesions allows for estimation of the individual malignant potential by evaluation of tumor-host cell interaction.对肿瘤病变中警报素S100A9进行光学体内成像,可通过评估肿瘤与宿主细胞的相互作用来估计个体的恶性潜能。
J Nucl Med. 2015 Mar;56(3):450-6. doi: 10.2967/jnumed.114.146688. Epub 2015 Feb 12.
5
S100A8 and S100A9 in Cancer.S100A8 和 S100A9 在癌症中的作用。
Biochim Biophys Acta Rev Cancer. 2023 May;1878(3):188891. doi: 10.1016/j.bbcan.2023.188891. Epub 2023 Mar 29.
6
S100A9-Imaging Enables Estimation of Early Therapy-Mediated Changes in the Inflammatory Tumor Microenvironment.S100A9成像有助于评估早期治疗介导的炎症性肿瘤微环境变化。
Biomedicines. 2021 Jan 3;9(1):29. doi: 10.3390/biomedicines9010029.
7
Interleukin 17 Promotes Expression of Alarmins S100A8 and S100A9 During the Inflammatory Response of Keratinocytes.白细胞介素 17 在角质形成细胞的炎症反应中促进警报素 S100A8 和 S100A9 的表达。
Front Immunol. 2021 Feb 12;11:599947. doi: 10.3389/fimmu.2020.599947. eCollection 2020.
8
Molecular basis of the complex formation between the two calcium-binding proteins S100A8 (MRP8) and S100A9 (MRP14).两种钙结合蛋白S100A8(MRP8)和S100A9(MRP14)之间复合物形成的分子基础。
Biol Chem. 2005 May;386(5):429-34. doi: 10.1515/BC.2005.051.
9
S100A8/9 modulates perturbation and glycolysis of macrophages in allergic asthma mice.S100A8/9调节变应性哮喘小鼠巨噬细胞的扰动和糖酵解。
PeerJ. 2024 Apr 18;12:e17106. doi: 10.7717/peerj.17106. eCollection 2024.
10
Visualization of Tumor-Immune Interaction - Target-Specific Imaging of S100A8/A9 Reveals Pre-Metastatic Niche Establishment.肿瘤-免疫相互作用的可视化——S100A8/A9的靶向特异性成像揭示了转移前生态位的建立。
Theranostics. 2017 Jun 15;7(9):2392-2401. doi: 10.7150/thno.17138. eCollection 2017.

引用本文的文献

1
Survival prediction in patients with head and neck squamous cell carcinoma and novel mechanistic insights of S100A8/A9.头颈部鳞状细胞癌患者的生存预测及S100A8/A9的新机制见解
Discov Oncol. 2024 Nov 15;15(1):657. doi: 10.1007/s12672-024-01540-w.
2
Blocking S100A9-signaling is detrimental to the initiation of anti-tumor immunity.阻断 S100A9 信号对启动抗肿瘤免疫是有害的。
Front Immunol. 2024 Oct 21;15:1479502. doi: 10.3389/fimmu.2024.1479502. eCollection 2024.
3
S100A8 is a prognostic signature and associated with immune response in diffuse large B-cell lymphoma.
S100A8是一种预后标志物,与弥漫性大B细胞淋巴瘤中的免疫反应相关。
Front Oncol. 2024 Feb 1;14:1344669. doi: 10.3389/fonc.2024.1344669. eCollection 2024.
4
The Good and the Bad: Monocytes' and Macrophages' Diverse Functions in Inflammation.好与坏:单核细胞和巨噬细胞在炎症中的多种功能。
Cells. 2022 Jun 20;11(12):1979. doi: 10.3390/cells11121979.