Suppr超能文献

比较 COVID-19 和流感中 NK 细胞和 T 细胞亚群上的肺归巢受体表达和激活谱。

Comparison of Lung-Homing Receptor Expression and Activation Profiles on NK Cell and T Cell Subsets in COVID-19 and Influenza.

机构信息

Center for Infectious Medicine, Department of Medicine Huddinge, Karolinska Institutet, Stockholm, Sweden.

Department of Infectious Diseases, Karolinska University Hospital, Stockholm, Sweden.

出版信息

Front Immunol. 2022 Mar 16;13:834862. doi: 10.3389/fimmu.2022.834862. eCollection 2022.

Abstract

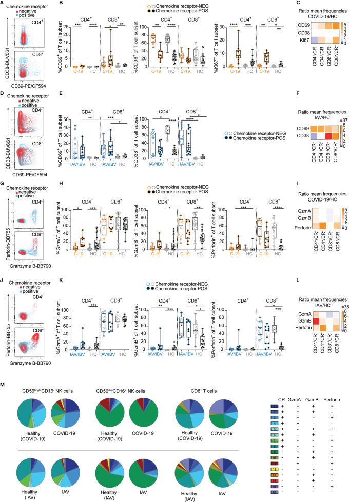
Respiratory viral infections with SARS-CoV-2 and influenza viruses commonly induce a strong infiltration of immune cells into the human lung, with potential detrimental effects on the integrity of the lung tissue. Despite comprising the largest fractions of circulating lymphocytes in the lung, rather little is known about how peripheral blood natural killer (NK) cell and T cell subsets are equipped for lung-homing in COVID-19 and influenza. Here, we provide a detailed comparative analysis of NK cells and T cells in patients infected with SARS-CoV-2 or influenza virus, focusing on the protein and gene expression of chemokine receptors known to be involved in recruitment to the lung. For this, we used 28-colour flow cytometry as well as re-analysis of a publicly available single-cell RNA-seq dataset from bronchoalveolar lavage (BAL) fluid. Frequencies of NK cells and T cells expressing CXCR3, CXCR6, and CCR5 were altered in peripheral blood of COVID-19 and influenza patients, in line with increased transcript expression of , , and and their respective ligands in BAL fluid. NK cells and T cells expressing lung-homing receptors displayed stronger phenotypic signs of activation compared to cells lacking lung-homing receptors, and activation was overall stronger in influenza compared to COVID-19. Together, our results indicate a role for CXCR3, CXCR6, and/or CCR5 NK cells and T cells that potentially migrate to the lungs in moderate COVID-19 and influenza patients, identifying common targets for future therapeutic interventions in respiratory viral infections.

摘要

呼吸道病毒感染如 SARS-CoV-2 和流感病毒通常会导致大量免疫细胞浸润肺部,这可能对肺组织的完整性产生潜在的不利影响。尽管外周血自然杀伤 (NK) 细胞和 T 细胞亚群在肺部循环淋巴细胞中占最大比例,但对于它们如何适应 COVID-19 和流感病毒的肺部归巢,人们知之甚少。在这里,我们对感染 SARS-CoV-2 或流感病毒的患者的 NK 细胞和 T 细胞进行了详细的比较分析,重点研究了已知参与招募到肺部的趋化因子受体的蛋白和基因表达。为此,我们使用了 28 色流式细胞术,并对支气管肺泡灌洗液 (BAL) 中公开的单细胞 RNA-seq 数据集进行了重新分析。COVID-19 和流感患者外周血中表达 CXCR3、CXCR6 和 CCR5 的 NK 细胞和 T 细胞频率发生改变,与 BAL 液中 、 、 和它们各自配体的转录表达增加一致。表达肺部归巢受体的 NK 细胞和 T 细胞与缺乏肺部归巢受体的细胞相比,表现出更强的激活表型特征,并且在流感中整体激活更强。综上所述,我们的研究结果表明,在中度 COVID-19 和流感患者中,CXCR3、CXCR6 和/或 CCR5 NK 细胞和 T 细胞可能迁移到肺部,这为呼吸道病毒感染的未来治疗干预提供了共同的靶点。

https://cdn.ncbi.nlm.nih.gov/pmc/blobs/bef4/8966396/42673426ad08/fimmu-13-834862-g001.jpg

文献检索

告别复杂PubMed语法,用中文像聊天一样搜索,搜遍4000万医学文献。AI智能推荐,让科研检索更轻松。

立即免费搜索

文件翻译

保留排版,准确专业,支持PDF/Word/PPT等文件格式,支持 12+语言互译。

免费翻译文档

深度研究

AI帮你快速写综述,25分钟生成高质量综述,智能提取关键信息,辅助科研写作。

立即免费体验