Suppr超能文献

负载SOST单克隆抗体和SDF-1的NCF-Col-NHA气凝胶支架在类固醇诱导性骨坏死中的修复作用

and Repair Effects of the NCF-Col-NHA Aerogel Scaffold Loaded With SOST Monoclonal Antibody and SDF-1 in Steroid-Induced Osteonecrosis.

作者信息

Xu Bing, Luo Zeyu, Wang Duan, Huang Zeyu, Zhou Zongke, Wang Haoyang

机构信息

Department of Orthopaedic, West China Hospital, Orthopedic Research Institute, Sichuan University, ChengDu, China.

Department of Orthopaedic Surgery, Chengdu Second People's Hospital, ChengDu, China.

出版信息

Front Bioeng Biotechnol. 2022 Mar 8;10:825231. doi: 10.3389/fbioe.2022.825231. eCollection 2022.

Abstract

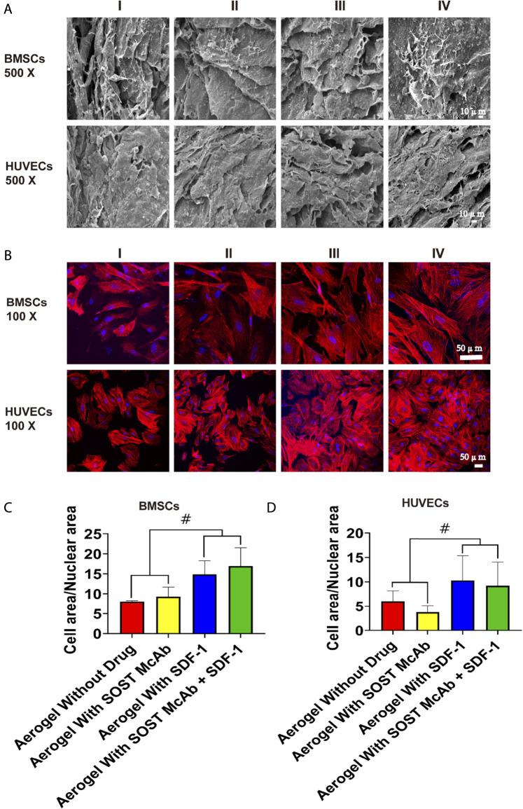
In the current study, we synthesized nanocellulose (NCF)-collagen (Col)-nano hydroxyapatite (NHA) organic-inorganic hybrid aerogels loaded with stromal cell derived factor-1 (SDF-1) and sclerostin monoclonal antibody (SOST McAb) and investigated their ability to repair steroid-induced osteonecrosis. Rabbit bone marrow mesenchymal stem cells (BMSCs) and human vascular endothelial cells (HUVECs) were used for the study. A rabbit steroid-induced osteonecrosis model was used for the study. The best elastic modulus reached 12.95 ± 4.77 MPa with a mean compressive property of 0.4067 ± 0.084 MPa for the scaffold containing 100% mass fraction. The average pore diameter of the aerogel was 75 ± 18 µm with a porosity of more than 90% (96.4 ± 1.6%). The aerogel-loaded SDF-1 and SOST were released at 40-50% from the material within the initial 3 h and maintained a stable release for more than 21 days. The study showed osteogenesis and vascularization capabilities of the scaffold. The study showed that rabbits received implantation of the scaffold with SOST McAb and SDF-1 showed the best osteogenesis of the osteonecrosis zone in the femoral head. Imaging examination revealed that most of the necrotic area of the femoral head was repaired. These results suggest that this hybrid aerogel scaffold could be used for future steroid-induced osteonecrosis repair.

摘要

在本研究中,我们合成了负载基质细胞衍生因子-1(SDF-1)和硬化蛋白单克隆抗体(SOST McAb)的纳米纤维素(NCF)-胶原蛋白(Col)-纳米羟基磷灰石(NHA)有机-无机杂化气凝胶,并研究了它们修复类固醇诱导的骨坏死的能力。本研究使用了兔骨髓间充质干细胞(BMSCs)和人血管内皮细胞(HUVECs)。本研究采用兔类固醇诱导的骨坏死模型。对于质量分数为100%的支架,最佳弹性模量达到12.95±4.77MPa,平均压缩性能为0.4067±0.084MPa。气凝胶的平均孔径为75±18μm,孔隙率超过90%(96.4±1.6%)。负载SDF-1和SOST的气凝胶在最初3小时内从材料中释放40-50%,并保持稳定释放超过21天。该研究显示了支架的成骨和血管生成能力。该研究表明,接受植入含有SOST McAb和SDF-1支架的兔子,其股骨头坏死区的成骨效果最佳。影像学检查显示股骨头的大部分坏死区域得到修复。这些结果表明,这种杂化气凝胶支架可用于未来类固醇诱导的骨坏死修复。

https://cdn.ncbi.nlm.nih.gov/pmc/blobs/0826/8964358/36e466099f58/fbioe-10-825231-g001.jpg

文献检索

告别复杂PubMed语法,用中文像聊天一样搜索,搜遍4000万医学文献。AI智能推荐,让科研检索更轻松。

立即免费搜索

文件翻译

保留排版,准确专业,支持PDF/Word/PPT等文件格式,支持 12+语言互译。

免费翻译文档

深度研究

AI帮你快速写综述,25分钟生成高质量综述,智能提取关键信息,辅助科研写作。

立即免费体验