Wang Tingting, Dong Yan, Yao Li, Lu Fan, Wen Chenxi, Wan Zhuo, Fan Li, Li Zhelong, Bu Te, Wei Mengying, Yang Xuekang, Zhang Yi
Department of Equipment Division, School of Stomatology, Fourth Military Medical University, Xi'an, 710032, People's Republic of China.
Department of Burns and Cutaneous Surgery, Xijing Hospital, Fourth Military Medical University, Xi'an, 710032, People's Republic of China.
Bioact Mater. 2022 Feb 15;16:82-94. doi: 10.1016/j.bioactmat.2022.02.002. eCollection 2022 Oct.
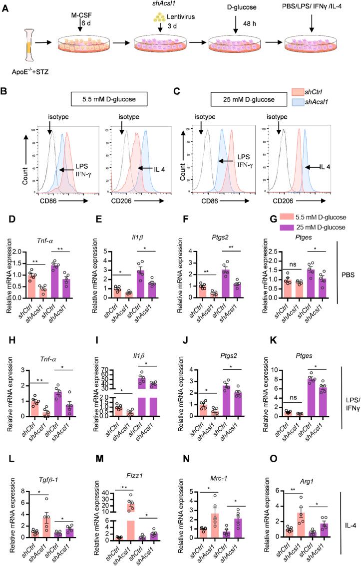
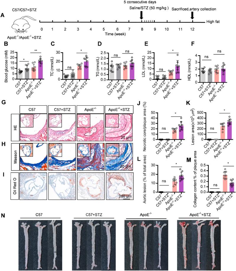
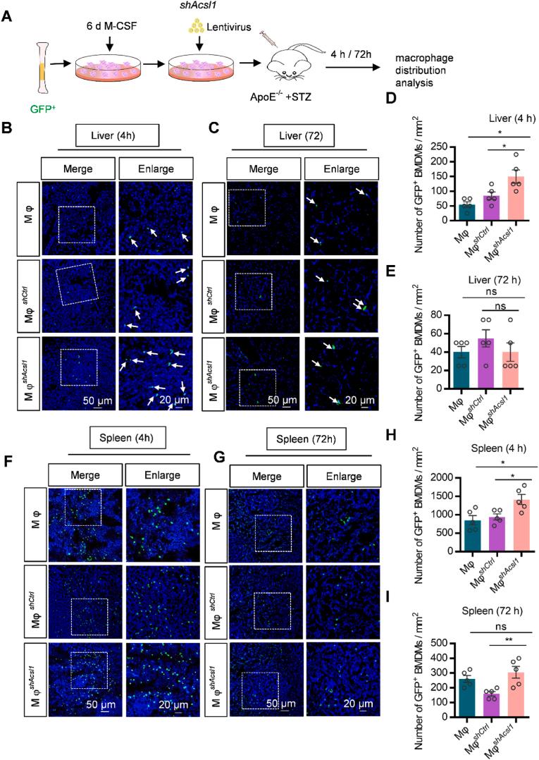
Atherosclerosis is characterized by inflammation in the arterial wall, which is known to be exacerbated by diabetes. Therapeutic repression of inflammation is a promising strategy for treating atherosclerosis. In this study, we showed that diabetes aggravated atherosclerosis in apolipoproteinE knockout ( ) mice, in which increased expression of long-chain acyl-CoA synthetase 1 () in macrophages played an important role. Knockdown of in macrophages (Mφ ) reprogrammed macrophages to an anti-inflammatory phenotype, especially under hyperglycemic conditions. Injection of Mφ reprogrammed macrophages into streptozotocin (STZ)-induced diabetic mice ( + STZ) alleviated inflammation locally in the plaque, liver and spleen. Consistent with the reduction in inflammation, plaques became smaller and more stable after the adoptive transfer of reprogrammed macrophages. Taken together, our findings indicate that increased expression in macrophages play a key role in aggravated atherosclerosis of diabetic mice, possibly by promoting inflammation. Adoptive transfer of silenced macrophages may serve as a potential therapeutic strategy for atherosclerosis.
动脉粥样硬化的特征是动脉壁炎症,已知糖尿病会加剧这种炎症。炎症的治疗性抑制是治疗动脉粥样硬化的一种有前景的策略。在本研究中,我们表明糖尿病会加重载脂蛋白E基因敲除(apoE−/−)小鼠的动脉粥样硬化,其中巨噬细胞中长链脂酰辅酶A合成酶1(ACSL1)表达增加起了重要作用。巨噬细胞(Mφ)中ACSL1基因敲低可将巨噬细胞重编程为抗炎表型,尤其是在高血糖条件下。将重编程的巨噬细胞注射到链脲佐菌素(STZ)诱导的糖尿病apoE−/−小鼠(apoE−/− + STZ)中可减轻斑块、肝脏和脾脏局部的炎症。与炎症减轻一致,重编程巨噬细胞过继转移后斑块变小且更稳定。综上所述,我们的研究结果表明,巨噬细胞中ACSL1表达增加在糖尿病小鼠动脉粥样硬化加重中起关键作用,可能是通过促进炎症。ACSL1沉默的巨噬细胞过继转移可能作为动脉粥样硬化的一种潜在治疗策略。