Suppr超能文献

BTG2 升高通过细胞凋亡提高非小细胞肺癌(NSCLC)的放射敏感性。

Elevated BTG2 improves the radiosensitivity of non-small cell lung cancer (NSCLC) through apoptosis.

机构信息

Tianjin Key Laboratory of Radiation Medicine and Molecular Nuclear Medicine, Institute of Radiation Medicine, Chinese Academy of Medical Sciences and Peking Union Medical College, Tianjin, China.

出版信息

Thorac Cancer. 2022 May;13(10):1441-1448. doi: 10.1111/1759-7714.14410. Epub 2022 Apr 7.

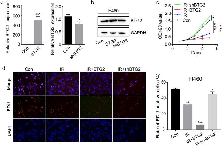
Abstract

BACKGROUND

To identify radio-responsive genes and explore the biological function of encoded proteins in non-small cell lung cancer (NSCLC).

METHODS

Radio-responsive genes in irradiated H460 cells were screened from microarray data deposited in the Gene Expression Omnibus (GEO) database. A quantitative real time polymerase chain reaction assay was used to detect the expression of candidate radio-responsive genes in irradiated cells. CCK-8 assay, EDU assay, clone formation assay, immunofluorescence and flow cytometry were conducted to evaluate the biological function of B cell translocation gene 2 (BTG2) in NSCLC.

RESULTS

Bioinformatic analysis using GES20549 showed that BTG2 was a radio-responsive gene in irradiated H460 cells. The mRNA expression level of BTG2 was lower in H460 cells compared with that in BEAS-2B normal lung epithelial cells. BTG2 expression was elevated upon IR exposure, in a dose-dependent but not a time-dependent manner. CCK-8 and EDU assays revealed that BTG2 overexpression inhibited the growth rate of irradiated cells. Clone formation showed that elevated BTG2 promoted DNA damage of irradiated H460 cells. The number of γ-H2AX foci induced by DNA damage was also markedly increased upon BTG2 overexpression. Flow cytometry showed that BTG2 increased IR-induced cell apoptosis.

CONCLUSIONS

BTG2 may be a novel radio-responsive factor and a promising therapeutic target for radiotherapy of NSCLC.

摘要

背景

鉴定放射敏感基因,并探索非小细胞肺癌(NSCLC)中编码蛋白的生物学功能。

方法

从基因表达综合数据库(GEO)中已存入的放射敏感基因芯片数据中筛选出照射后 H460 细胞中的放射敏感基因。采用实时定量聚合酶链反应检测候选放射敏感基因在照射细胞中的表达。采用 CCK-8 法、EDU 法、克隆形成实验、免疫荧光和流式细胞术来评估 B 细胞易位基因 2(BTG2)在 NSCLC 中的生物学功能。

结果

GES20549 的生物信息学分析显示,BTG2 是照射后 H460 细胞中的放射敏感基因。与 BEAS-2B 正常肺上皮细胞相比,H460 细胞中 BTG2 的 mRNA 表达水平较低。BTG2 的表达在受到照射后呈剂量依赖性升高,但与时间无关。CCK-8 和 EDU 实验表明,BTG2 的过表达抑制了照射细胞的生长速度。克隆形成实验表明,BTG2 的高表达促进了照射 H460 细胞的 DNA 损伤。DNA 损伤诱导的 γ-H2AX 焦点数量也随着 BTG2 的过表达而显著增加。流式细胞术表明,BTG2 增加了 IR 诱导的细胞凋亡。

结论

BTG2 可能是一种新型的放射敏感因子,是 NSCLC 放射治疗的有前途的治疗靶点。

https://cdn.ncbi.nlm.nih.gov/pmc/blobs/85b4/9108063/e578698f61a4/TCA-13-1441-g004.jpg

文献检索

告别复杂PubMed语法,用中文像聊天一样搜索,搜遍4000万医学文献。AI智能推荐,让科研检索更轻松。

立即免费搜索

文件翻译

保留排版,准确专业,支持PDF/Word/PPT等文件格式,支持 12+语言互译。

免费翻译文档

深度研究

AI帮你快速写综述,25分钟生成高质量综述,智能提取关键信息,辅助科研写作。

立即免费体验