Suppr超能文献

T1-44(一种 PRMT5 抑制剂)与 TGF-β 信号抑制剂 Vactosertib 的联合治疗抑制了胰腺肿瘤小鼠模型的侵袭并延长了生存期。

Combination treatment of T1-44, a PRMT5 inhibitor with Vactosertib, an inhibitor of TGF-β signaling, inhibits invasion and prolongs survival in a mouse model of pancreatic tumors.

机构信息

GILO Institute, GILO Foundation, Seoul, Republic of Korea.

Department of Biological Sciences, Sungkyunkwan University, Suwon, Gyeonggi-do, Republic of Korea.

出版信息

Cell Death Dis. 2023 Feb 10;14(2):93. doi: 10.1038/s41419-023-05630-5.

Abstract

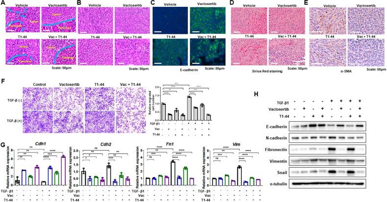
Pancreatic ductal adenocarcinoma (PDAC) is the most lethal type of cancer and the third leading cause of cancer death with the lowest 5-year survival rate. Heterogeneity, difficulty in diagnosis, and rapid metastatic progression are the causes of high mortality in pancreatic cancer. Recent studies have shown that Protein arginine methyltransferase 5 (PRMT5) is overexpressed in pancreatic cancers, and these patients have a worse prognosis. Recently, PRMT5 as an anti-cancer target has gained considerable interest. In this study, we investigated whether inhibition of PRMT5 activity was synergistic with blockade of TGF-β1 signaling, which plays an important role in the construction of the desmoplastic matrix in pancreatic cancer and induces therapeutic vulnerability. Compared with T1-44, a selective inhibitor of PRMT5 activity, the combination of T1-44 with the TGF-β1 signaling inhibitor Vactosertib significantly reduced tumor size and surrounding tissue invasion and significantly improved long-term survival. RNA sequencing analysis of mouse tumors revealed that the combination of T1-44 and Vactosertib significantly altered the expression of genes involved in cancer progression, such as cell migration, extracellular matrix, and apoptotic processes. In particular, the expression of Btg2, known as a tumor suppressor factor in various cancers, was markedly induced by combination treatment. Ectopic overexpression of Btg2 inhibited the EMT response, blocking cell migration, and promoted cancer cell death. These data demonstrate that the combination therapy of T1-44 with Vactosertib is synergistic for pancreatic cancer, suggesting that this novel combination therapy has value in the treatment strategy of patients with pancreatic cancer.

摘要

胰腺导管腺癌 (PDAC) 是最致命的癌症类型,也是癌症死亡的第三大主要原因,其 5 年生存率最低。异质性、诊断困难和快速转移进展是导致胰腺癌高死亡率的原因。最近的研究表明,精氨酸甲基转移酶 5 (PRMT5) 在胰腺癌中过度表达,这些患者的预后更差。最近,PRMT5 作为一种抗癌靶点引起了相当大的兴趣。在这项研究中,我们研究了抑制 PRMT5 活性是否与阻断 TGF-β1 信号协同作用,后者在胰腺癌中构建细胞外基质的促纤维化基质和诱导治疗脆弱性方面发挥重要作用。与选择性抑制 PRMT5 活性的 T1-44 相比,T1-44 与 TGF-β1 信号抑制剂 Vactosertib 的联合使用显著降低了肿瘤大小和周围组织侵袭,并显著改善了长期生存。对小鼠肿瘤的 RNA 测序分析表明,T1-44 和 Vactosertib 的联合使用显著改变了与癌症进展相关的基因表达,如细胞迁移、细胞外基质和凋亡过程。特别是,Btg2 的表达被显著诱导,Btg2 是各种癌症中的肿瘤抑制因子。Btg2 的异位过表达抑制 EMT 反应,阻断细胞迁移,并促进癌细胞死亡。这些数据表明,T1-44 与 Vactosertib 的联合治疗对胰腺癌具有协同作用,表明这种新的联合治疗策略在胰腺癌患者的治疗策略中具有价值。

https://cdn.ncbi.nlm.nih.gov/pmc/blobs/f120/9918730/ed440b95eaba/41419_2023_5630_Fig1_HTML.jpg

文献检索

告别复杂PubMed语法,用中文像聊天一样搜索,搜遍4000万医学文献。AI智能推荐,让科研检索更轻松。

立即免费搜索

文件翻译

保留排版,准确专业,支持PDF/Word/PPT等文件格式,支持 12+语言互译。

免费翻译文档

深度研究

AI帮你快速写综述,25分钟生成高质量综述,智能提取关键信息,辅助科研写作。

立即免费体验