Suppr超能文献

Wistar 大鼠肝、肾中铁蛋白轻重链的表达:衰老、性别差异以及性腺切除术的影响。

Light and heavy ferritin chain expression in the liver and kidneys of Wistar rats: aging, sex differences, and impact of gonadectomy.

机构信息

University of Zagreb Faculty of Veterinary Medicine, Department of Anatomy, Histology and Embryology, Zagreb, Croatia.

University of Zagreb Faculty of Pharmacy and Biochemistry, Department of Pharmacology, Zagreb, Croatia.

出版信息

Arh Hig Rada Toksikol. 2022 Apr 7;73(1):48-61. doi: 10.2478/aiht-2022-73-3621.

Abstract

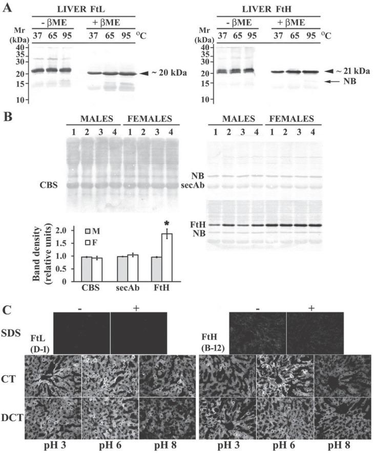
Ferritin is the main intracellular storage of iron. Animal studies show that female liver and kidney express more ferritin and accumulate more iron than male. However, no study so far has investigated sex and age differences in light (FtL) and heavy (FtH) ferritin chain expression. To address this, we relied on specific antibodies and immunochemical methods to analyse the expression of both ferritin chains in the liver and kidney of 3-month and 2-year-old male and female Wistar rats. To see how sex hormones may affect expression we also studied adult animals gonadectomised at the age of 10 weeks. FtL and FtH were more expressed in both organs of female rats, while gonadectomy increased the expression in males and decreased it in females, which suggests that it is stimulated by female and inhibited by male steroid hormones. Normal kidney ferritin distribution and change with aging warrant more attention in studies of (patho) physiological and toxicological processes.

摘要

铁蛋白是细胞内铁的主要储存形式。动物研究表明,女性肝脏和肾脏中铁蛋白的表达和铁的积累均高于男性。然而,迄今为止,尚无研究调查铁蛋白轻链(FtL)和重链(FtH)表达的性别和年龄差异。为了解决这个问题,我们依赖于特异性抗体和免疫化学方法,分析了 3 个月和 2 岁雄性和雌性 Wistar 大鼠肝脏和肾脏中铁蛋白链的表达。为了研究性激素可能如何影响表达,我们还研究了 10 周龄时去势的成年动物。FtL 和 FtH 在雌性大鼠的两个器官中表达更高,而去势则增加了雄性大鼠的表达,降低了雌性大鼠的表达,这表明它受雌性和雄性类固醇激素的刺激。正常肾脏铁蛋白的分布和随年龄变化在(病理)生理和毒理学过程的研究中值得更多关注。

https://cdn.ncbi.nlm.nih.gov/pmc/blobs/407d/8999590/cbfb44415481/aiht-73-048-g001.jpg

文献AI研究员

20分钟写一篇综述,助力文献阅读效率提升50倍。

立即体验

用中文搜PubMed

大模型驱动的PubMed中文搜索引擎

马上搜索

文档翻译

学术文献翻译模型,支持多种主流文档格式。

立即体验