Institute of Respiratory Diseases, Department of Pulmonary and Critical Care Medicine, Xinqiao Hospital, Third Military Medical University, Chongqing, China.
Department of Respiratory and Critical Care Medicine, The First Affiliated Hospital of Chongqing Medical University, Chongqing, China.
Front Immunol. 2022 Mar 22;13:767630. doi: 10.3389/fimmu.2022.767630. eCollection 2022.
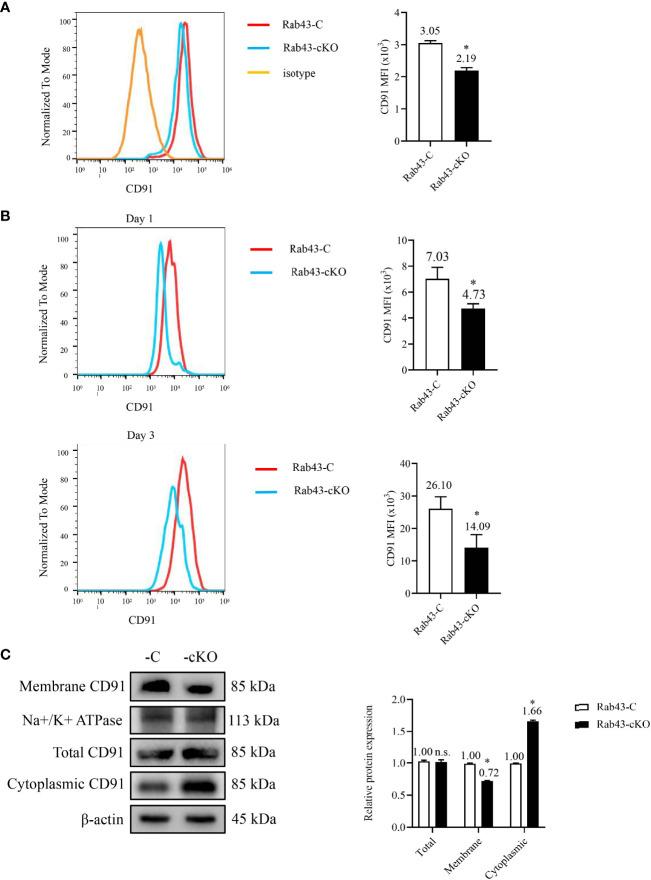
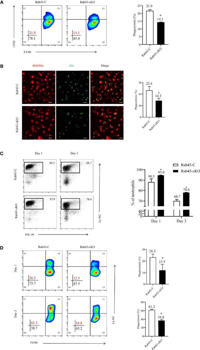
High-mobility group box 1 (HMGB1) protein can impair phagocyte function by suppressing the macrophage-mediated clearance of apoptotic cells (ACs), thereby delaying inflammation resolution in the lungs and allowing the progression of acute lung injury (ALI) and acute respiratory distress syndrome (ARDS). However, the precise mechanism underlying this HMGB1-mediated inhibition of efferocytosis remains unknown. The aim of this study was to determine the effect of HMGB1 on macrophage-mediated efferocytosis. We discovered that HMGB1 prevented efferocytosis by bone marrow-derived macrophages (BMDMs) and suppressed the expression of Ras-related GTP-binding protein 43 (Rab43), a member of the Ras-associated binding (Rab) family. The downregulation of Rab43 expression resulted in impaired clearance of apoptotic thymocytes by BMDMs. Subsequent analysis of HMGB1-treated and Rab43-deficient BMDMs revealed the inhibited transport of cluster of differentiation 91 (CD91), a phagocyte recognition receptor, from the cytoplasm to the cell surface. Notably, Rab43 directly interacted with CD91 to mediate its intercellular trafficking. Furthermore, Rab43 knockout delayed the inflammation resolution and aggravated the lung tissue damage in mice with ALI. Therefore, our results provide evidence that HMGB1 impairs macrophage-mediated efferocytosis and delays inflammation resolution by suppressing the Rab43-regulated anterograde transport of CD91, suggesting that the restoration of Rab43 levels is a promising strategy for attenuating ALI and ARDS in humans.
高迁移率族蛋白 B1(HMGB1)蛋白可通过抑制巨噬细胞清除凋亡细胞(ACs)来损害吞噬细胞的功能,从而延迟肺部炎症的消退,并使急性肺损伤(ALI)和急性呼吸窘迫综合征(ARDS)进展。然而,HMGB1 介导的吞噬作用抑制的确切机制尚不清楚。本研究旨在确定 HMGB1 对巨噬细胞介导的吞噬作用的影响。我们发现 HMGB1 可阻止骨髓来源的巨噬细胞(BMDMs)吞噬作用,并抑制 Ras 相关 GTP 结合蛋白 43(Rab43)的表达,Rab43 是 Ras 相关结合(Rab)家族的成员。Rab43 表达下调导致 BMDM 清除凋亡胸腺细胞的能力受损。随后对 HMGB1 处理和 Rab43 缺陷型 BMDM 进行分析,发现吞噬细胞识别受体 CD91 的转运受到抑制,从细胞质到细胞膜的运输受到抑制。值得注意的是,Rab43 直接与 CD91 相互作用,介导其细胞间转运。此外,Rab43 敲除延迟了 ALI 小鼠的炎症消退并加重了肺组织损伤。因此,我们的研究结果提供了证据表明,HMGB1 通过抑制 Rab43 调节的 CD91 顺行转运来损害巨噬细胞介导的吞噬作用并延迟炎症消退,提示恢复 Rab43 水平是减轻人类 ALI 和 ARDS 的有前途的策略。