Suppr超能文献

NANOS3 抑制早期精原细胞分化,以扩增祖细胞并精细调控小鼠的精子发生。

NANOS3 suppresses premature spermatogonial differentiation to expand progenitors and fine-tunes spermatogenesis in mice.

机构信息

Department of Gene Function and Phenomics, Mammalian Development Laboratory, National Institute of Genetics, Mishima, 411-8540Japan.

Department of Genetics, School of Life Science, The Graduate University for Advised Studies (SOKENDAI), Mishima, 411-8540Japan.

出版信息

Biol Open. 2022 Apr 15;11(4). doi: 10.1242/bio.059146. Epub 2022 Apr 8.

Abstract

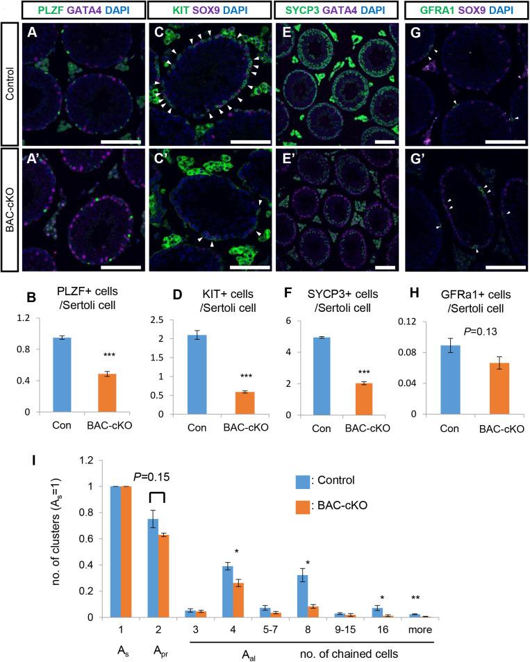
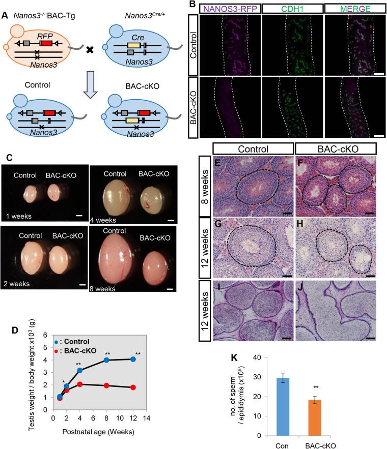
In the mouse testis, sperm originate from spermatogonial stem cells (SSCs). SSCs give rise to spermatogonial progenitors, which expand their population until entering the differentiation process that is precisely regulated by a fixed time-scaled program called the seminiferous cycle. Although this expansion process of progenitors is highly important, its regulatory mechanisms remain unclear. NANOS3 is an RNA-binding protein expressed in the progenitor population. We demonstrated that the conditional deletion of Nanos3 at a later embryonic stage results in the reduction of spermatogonial progenitors in the postnatal testis. This reduction was associated with the premature differentiation of progenitors. Furthermore, this premature differentiation caused seminiferous stage disagreement between adjacent spermatogenic cells, which influenced spermatogenic epithelial cycles, leading to disruption of the later differentiation pathway. Our study suggests that NANOS3 plays an important role in timing progenitor expansion to adjust to the proper differentiation timing by blocking the retinoic acid (RA) signaling pathway.

摘要

在小鼠睾丸中,精子来源于精原干细胞(SSCs)。SSCs 产生精原祖细胞,这些祖细胞不断增殖,直到进入由特定时间尺度程序(称为生精周期)精确调控的分化过程。尽管祖细胞的这种增殖过程非常重要,但它的调控机制仍不清楚。NANOS3 是一种在祖细胞群体中表达的 RNA 结合蛋白。我们证明,在胚胎后期条件性删除 Nanos3 会导致出生后睾丸中精原祖细胞数量减少。这种减少与祖细胞的过早分化有关。此外,这种过早分化导致相邻生殖细胞之间的生精阶段不一致,影响了生精上皮周期,导致后期分化途径中断。我们的研究表明,NANOS3 通过阻断视黄酸(RA)信号通路,在调节祖细胞增殖以适应适当的分化时间方面发挥重要作用。

https://cdn.ncbi.nlm.nih.gov/pmc/blobs/11c3/9002807/ebf4d8f208f0/biolopen-11-059146-g1.jpg

文献AI研究员

20分钟写一篇综述,助力文献阅读效率提升50倍。

立即体验

用中文搜PubMed

大模型驱动的PubMed中文搜索引擎

马上搜索

文档翻译

学术文献翻译模型,支持多种主流文档格式。

立即体验