• 文献检索
  • 文档翻译
  • 深度研究
  • 学术资讯
  • Suppr Zotero 插件Zotero 插件
  • 邀请有礼
  • 套餐&价格
  • 历史记录
应用&插件
Suppr Zotero 插件Zotero 插件浏览器插件Mac 客户端Windows 客户端微信小程序
定价
高级版会员购买积分包购买API积分包
服务
文献检索文档翻译深度研究API 文档MCP 服务
关于我们
关于 Suppr公司介绍联系我们用户协议隐私条款
关注我们

Suppr 超能文献

核心技术专利:CN118964589B侵权必究
粤ICP备2023148730 号-1Suppr @ 2026

文献检索

告别复杂PubMed语法,用中文像聊天一样搜索,搜遍4000万医学文献。AI智能推荐,让科研检索更轻松。

立即免费搜索

文件翻译

保留排版,准确专业,支持PDF/Word/PPT等文件格式,支持 12+语言互译。

免费翻译文档

深度研究

AI帮你快速写综述,25分钟生成高质量综述,智能提取关键信息,辅助科研写作。

立即免费体验

通过聚合数量性状基因座培育适应温带气候的籼型多抗水稻品种

Development of a Temperate Climate-Adapted indica Multi-stress Tolerant Rice Variety by Pyramiding Quantitative Trait Loci.

作者信息

Shin Na-Hyun, Han Jae-Hyuk, Vo Kieu Thi Xuan, Seo Jeonghwan, Navea Ian Paul, Yoo Soo-Cheul, Jeon Jong-Seong, Chin Joong Hyoun

机构信息

Department of Integrative Biological Sciences and Industry, College of Life Sciences, Sejong University, Seoul, 05006, Korea.

Graduate School of Biotechnology and Crop Biotech Institute, Kyung Hee University, Yongin, Gyeonggi-do, 17104, Korea.

出版信息

Rice (N Y). 2022 Apr 9;15(1):22. doi: 10.1186/s12284-022-00568-2.

DOI:10.1186/s12284-022-00568-2
PMID:35397732
原文链接:https://pmc.ncbi.nlm.nih.gov/articles/PMC8994804/
Abstract

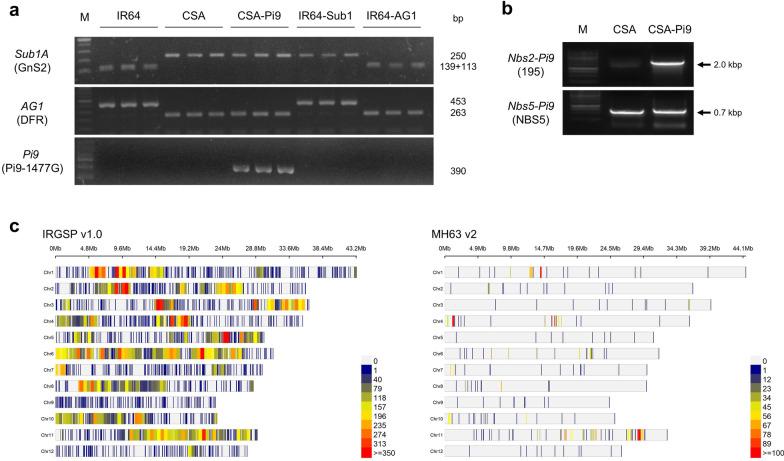
Successful cultivation of rice (Oryza sativa L.) in many Asian countries requires submergence stress tolerance at the germination and early establishment stages. Two quantitative trait loci, Sub1 (conferring submergence tolerance) and AG1 (conferring anaerobic germination), were recently pyramided into a single genetic background, without compromising any desirable agronomic traits, leading to the development of Ciherang-Sub1 + AG1 (CSA). However, little research has been conducted to enhance plant tolerance to abiotic stress (submergence) and biotic stress (rice blast), which occur in a damp climate following flooding. The BCF breeding line was phenotypically characterized using the AvrPi9 isolate. The biotic and abiotic stress tolerance of selected lines was tested under submergence stress and anaerobic germination conditions, and lines tolerant to each stress condition were identified through phenotypic and gene expression analyses. The Ciherang-Sub1 + AG1 + Pi9 (CSA-Pi9) line showed similar agronomic performance to its recurrent parent, CSA, but had significantly reduced chalkiness in field trials conducted in temperate regions. Unexpectedly, the CSA-Pi9 line also showed salinity tolerance. Thus, the breeding line newly developed in this study, CSA-Pi9, functioned under stress conditions, in which Sub1, AG1, and Pi9 play a role and had superior grain quality traits compared to its recurrent parent in temperate regions. We speculate that CSA-Pi9 will enable the establishment of climate-resilient rice cropping systems, particularly in East Asia.

摘要

在许多亚洲国家,要成功种植水稻(Oryza sativa L.),需要在发芽和幼苗早期建立阶段具备耐淹水胁迫能力。最近,两个数量性状位点,即Sub1(赋予耐淹水能力)和AG1(赋予厌氧发芽能力),被聚合到单一遗传背景中,且不影响任何优良农艺性状,从而培育出了Ciherang-Sub1 + AG1(CSA)。然而,针对增强植物对非生物胁迫(淹水)和生物胁迫(稻瘟病)的耐受性研究较少,这两种胁迫在洪水后的潮湿气候中会出现。使用AvrPi9分离株对BCF育种系进行了表型鉴定。在淹水胁迫和厌氧发芽条件下测试了所选品系对生物和非生物胁迫的耐受性,并通过表型和基因表达分析鉴定了对每种胁迫条件耐受的品系。Ciherang-Sub1 + AG1 + Pi9(CSA-Pi9)品系与其轮回亲本CSA表现出相似的农艺性能,但在温带地区进行的田间试验中,垩白度显著降低。出乎意料的是,CSA-Pi9品系还表现出耐盐性。因此,本研究新培育的育种系CSA-Pi9在Sub1、AG1和Pi9发挥作用的胁迫条件下发挥功能,并且在温带地区与其轮回亲本相比具有优良的籽粒品质性状。我们推测CSA-Pi9将有助于建立适应气候变化的水稻种植系统,特别是在东亚地区。

https://cdn.ncbi.nlm.nih.gov/pmc/blobs/b680/8994804/148e08d8121f/12284_2022_568_Fig6_HTML.jpg
https://cdn.ncbi.nlm.nih.gov/pmc/blobs/b680/8994804/6aaecdadd085/12284_2022_568_Fig1_HTML.jpg
https://cdn.ncbi.nlm.nih.gov/pmc/blobs/b680/8994804/0663c4889155/12284_2022_568_Fig2_HTML.jpg
https://cdn.ncbi.nlm.nih.gov/pmc/blobs/b680/8994804/d1ef9aa23c5a/12284_2022_568_Fig3_HTML.jpg
https://cdn.ncbi.nlm.nih.gov/pmc/blobs/b680/8994804/5c2990688546/12284_2022_568_Fig4_HTML.jpg
https://cdn.ncbi.nlm.nih.gov/pmc/blobs/b680/8994804/95a21da29f65/12284_2022_568_Fig5_HTML.jpg
https://cdn.ncbi.nlm.nih.gov/pmc/blobs/b680/8994804/148e08d8121f/12284_2022_568_Fig6_HTML.jpg
https://cdn.ncbi.nlm.nih.gov/pmc/blobs/b680/8994804/6aaecdadd085/12284_2022_568_Fig1_HTML.jpg
https://cdn.ncbi.nlm.nih.gov/pmc/blobs/b680/8994804/0663c4889155/12284_2022_568_Fig2_HTML.jpg
https://cdn.ncbi.nlm.nih.gov/pmc/blobs/b680/8994804/d1ef9aa23c5a/12284_2022_568_Fig3_HTML.jpg
https://cdn.ncbi.nlm.nih.gov/pmc/blobs/b680/8994804/5c2990688546/12284_2022_568_Fig4_HTML.jpg
https://cdn.ncbi.nlm.nih.gov/pmc/blobs/b680/8994804/95a21da29f65/12284_2022_568_Fig5_HTML.jpg
https://cdn.ncbi.nlm.nih.gov/pmc/blobs/b680/8994804/148e08d8121f/12284_2022_568_Fig6_HTML.jpg

相似文献

1
Development of a Temperate Climate-Adapted indica Multi-stress Tolerant Rice Variety by Pyramiding Quantitative Trait Loci.通过聚合数量性状基因座培育适应温带气候的籼型多抗水稻品种
Rice (N Y). 2022 Apr 9;15(1):22. doi: 10.1186/s12284-022-00568-2.
2
Marker-assisted breeding accelerates the development of multiple-stress-tolerant rice genotypes adapted to wider environments.标记辅助育种加速了适应更广泛环境的多抗水稻基因型的培育。
Front Plant Sci. 2024 Jul 12;15:1402368. doi: 10.3389/fpls.2024.1402368. eCollection 2024.
3
Genomics-assisted breeding for successful development of multiple-stress-tolerant, climate-smart rice for southern and southeastern Asia.利用基因组学辅助育种,成功培育出适应南亚和东南亚地区多种逆境和气候智能型水稻。
Plant Genome. 2021 Mar;14(1):e20074. doi: 10.1002/tpg2.20074. Epub 2021 Jan 12.
4
Introgression of dual abiotic stress tolerance QTLs ( QTL and gene) into Rice ( L.) variety Aiswarya through marker assisted backcross breeding.通过标记辅助回交育种将双非生物胁迫耐受性QTL(QTL和基因)渗入水稻(L.)品种Aiswarya中。
Physiol Mol Biol Plants. 2021 Mar;27(3):497-514. doi: 10.1007/s12298-020-00893-0. Epub 2021 Mar 15.
5
Responses of AG1 and AG2 QTL introgression lines and seed pre-treatment on growth and physiological processes during anaerobic germination of rice under flooding.淹水条件下,AG1 和 AG2 QTL 导入系和种子预处理对水稻厌氧萌发过程中生长和生理过程的响应。
Sci Rep. 2020 Jun 23;10(1):10214. doi: 10.1038/s41598-020-67240-x.
6
Flood resilience loci and interact in seedlings established underwater.耐洪性基因座在水下形成的幼苗中相互作用。
Plant Direct. 2020 Jul 21;4(7):e00240. doi: 10.1002/pld3.240. eCollection 2020 Jul.
7
Pyramiding QTLs controlling tolerance against drought, salinity, and submergence in rice through marker assisted breeding.通过标记辅助选择技术对水稻耐旱、耐盐和耐淹性进行 QTL 聚合。
PLoS One. 2020 Jan 7;15(1):e0227421. doi: 10.1371/journal.pone.0227421. eCollection 2020.
8
From QTL to variety-harnessing the benefits of QTLs for drought, flood and salt tolerance in mega rice varieties of India through a multi-institutional network.从 QTL 到品种——通过多机构网络利用印度巨型水稻品种对干旱、洪水和耐盐性的 QTL 优势。
Plant Sci. 2016 Jan;242:278-287. doi: 10.1016/j.plantsci.2015.08.008. Epub 2015 Aug 20.
9
Genetic improvement for blast resistance in high-yielding cold-tolerant rice ( L.) cultivar Himalaya 741 by marker-assisted backcross breeding.通过标记辅助回交育种对高产耐寒水稻品种喜马拉雅741进行抗稻瘟病基因改良。
3 Biotech. 2022 Aug;12(8):165. doi: 10.1007/s13205-022-03244-w. Epub 2022 Jul 10.
10
Recent Advances of Genetic Resources, Genes and Genetic Approaches for Flooding Tolerance in Rice.水稻耐淹性的遗传资源、基因及遗传方法的最新进展
Curr Genomics. 2021 Jan;22(1):41-58. doi: 10.2174/1389202922666210114104140.

引用本文的文献

1
The Molecular Mechanism of Cold-Stress Tolerance: Cold Responsive Genes and Their Mechanisms in Rice ( L.).水稻耐冷胁迫的分子机制:冷响应基因及其作用机制
Biology (Basel). 2024 Jun 17;13(6):442. doi: 10.3390/biology13060442.

本文引用的文献

1
Identification of Novel Alleles of the Rice Blast-Resistance Gene Pi9 through Sequence-Based Allele Mining.通过基于序列的等位基因挖掘鉴定水稻抗稻瘟病基因Pi9的新等位基因
Rice (N Y). 2020 Dec 7;13(1):80. doi: 10.1186/s12284-020-00442-z.
2
Salt tolerance involved candidate genes in rice: an integrative meta-analysis approach.盐胁迫相关候选基因在水稻中的研究:综合荟萃分析方法。
BMC Plant Biol. 2020 Oct 1;20(1):452. doi: 10.1186/s12870-020-02679-8.
3
Flood resilience loci and interact in seedlings established underwater.耐洪性基因座在水下形成的幼苗中相互作用。
Plant Direct. 2020 Jul 21;4(7):e00240. doi: 10.1002/pld3.240. eCollection 2020 Jul.
4
Responses of AG1 and AG2 QTL introgression lines and seed pre-treatment on growth and physiological processes during anaerobic germination of rice under flooding.淹水条件下,AG1 和 AG2 QTL 导入系和种子预处理对水稻厌氧萌发过程中生长和生理过程的响应。
Sci Rep. 2020 Jun 23;10(1):10214. doi: 10.1038/s41598-020-67240-x.
5
GWC1 is essential for high grain quality in rice.GWC1 对水稻的高质量粒至关重要。
Plant Sci. 2020 Jul;296:110497. doi: 10.1016/j.plantsci.2020.110497. Epub 2020 Apr 11.
6
Marker Assisted Forward Breeding to Combine Multiple Biotic-Abiotic Stress Resistance/Tolerance in Rice.利用标记辅助正向育种将多种生物和非生物胁迫抗性/耐受性整合到水稻中。
Rice (N Y). 2020 May 29;13(1):29. doi: 10.1186/s12284-020-00391-7.
7
Pyramiding QTLs controlling tolerance against drought, salinity, and submergence in rice through marker assisted breeding.通过标记辅助选择技术对水稻耐旱、耐盐和耐淹性进行 QTL 聚合。
PLoS One. 2020 Jan 7;15(1):e0227421. doi: 10.1371/journal.pone.0227421. eCollection 2020.
8
QTL mapping for tolerance to anaerobic germination in rice from IR64 and the landrace Kharsu 80A.对IR64和地方品种Kharsu 80A的水稻耐厌氧萌发进行数量性状基因座(QTL)定位。
Breed Sci. 2019 Jun;69(2):227-233. doi: 10.1270/jsbbs.18159. Epub 2019 Apr 9.
9
Increasing flooding tolerance in rice: combining tolerance of submergence and of stagnant flooding.提高水稻的耐淹能力:结合耐淹水和耐静水淹没。
Ann Bot. 2020 Jan 6;124(7):1199-1210. doi: 10.1093/aob/mcz118.
10
Rice: Engineering Rice for Climate Change.稻:为应对气候变化而设计水稻。
Cold Spring Harb Perspect Biol. 2019 Dec 2;11(12):a034637. doi: 10.1101/cshperspect.a034637.