• 文献检索
  • 文档翻译
  • 深度研究
  • 学术资讯
  • Suppr Zotero 插件Zotero 插件
  • 邀请有礼
  • 套餐&价格
  • 历史记录
应用&插件
Suppr Zotero 插件Zotero 插件浏览器插件Mac 客户端Windows 客户端微信小程序
定价
高级版会员购买积分包购买API积分包
服务
文献检索文档翻译深度研究API 文档MCP 服务
关于我们
关于 Suppr公司介绍联系我们用户协议隐私条款
关注我们

Suppr 超能文献

核心技术专利:CN118964589B侵权必究
粤ICP备2023148730 号-1Suppr @ 2026

文献检索

告别复杂PubMed语法,用中文像聊天一样搜索,搜遍4000万医学文献。AI智能推荐,让科研检索更轻松。

立即免费搜索

文件翻译

保留排版,准确专业,支持PDF/Word/PPT等文件格式,支持 12+语言互译。

免费翻译文档

深度研究

AI帮你快速写综述,25分钟生成高质量综述,智能提取关键信息,辅助科研写作。

立即免费体验

高灵敏度荧光探针实现淀粉样β沉积的高保真成像,有助于阿尔茨海默病的早期诊断和治疗。

High-fidelity imaging of amyloid-beta deposits with an ultrasensitive fluorescent probe facilitates the early diagnosis and treatment of Alzheimer's Disease.

机构信息

Medical College of Acupuncture-Moxibustion and Rehabilitation, Guangzhou University of Chinese Medicine, Guangzhou, Guangdong 510006, China.

College of Pharmaceutical Sciences, Zhejiang University, Hangzhou, Zhejiang 301158, China.

出版信息

Theranostics. 2022 Feb 28;12(6):2549-2559. doi: 10.7150/thno.68743. eCollection 2022.

DOI:10.7150/thno.68743
PMID:35401818
原文链接:https://pmc.ncbi.nlm.nih.gov/articles/PMC8965481/
Abstract

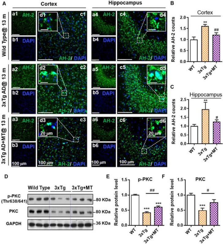
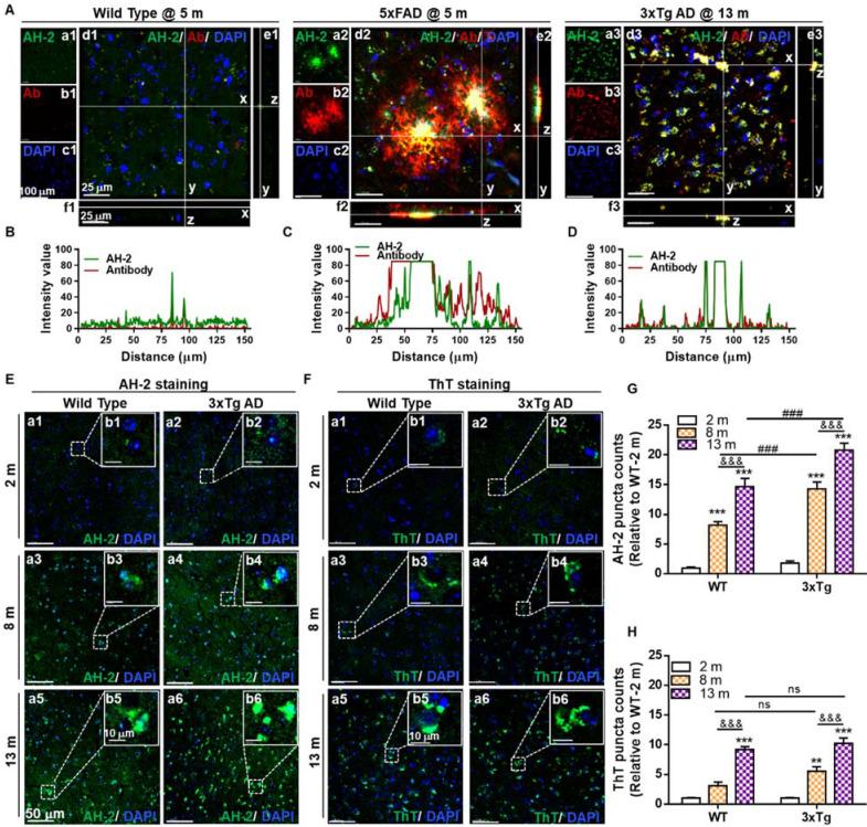
Imaging amyloid-beta (Aβ) deposits with high fidelity in naturally aging brains is crucial for the early diagnosis of Alzheimer's disease (AD). However, this is impeded by the lack of highly sensitive probes. By conducting computational modelling to quantitatively fine-tune the twisted intramolecular charge transfer (TICT) tendency of Thioflavin T () analogues, we developed an ultrasensitive probe . retained the binding affinity and binding mode of towards Aβ deposits, and exhibited 10-fold less background fluorescence and 5-10 folds of improved signal-to-background contrast upon binding Aβ deposits. These desirable features endowed the sensitivity to detect Aβ deposition in naturally aging wild-type mice. imaging revealed that Aβ puncta signals appeared near the nuclei in young mice and spread through the intracellular and extracellular compartments in older mice. Moreover, Aβ deposits were observed to emerge earlier in mice cerebral cortex than in the hippocampus region. Given this desirable sensitivity and good spatiotemporal resolution, was successfully applied in the preclinical evaluation of Aβ-targeted treatment by melatonin. We expect that is promising for early diagnosis of AD and will serve as a sensitive tool for studying Aβ-related AD pathology.

摘要

在自然衰老的大脑中高保真地成像淀粉样蛋白-β (Aβ) 沉积对于阿尔茨海默病 (AD) 的早期诊断至关重要。然而,这受到缺乏高灵敏度探针的阻碍。通过进行计算建模来定量微调噻唑啉 T () 类似物的扭曲分子内电荷转移 (TICT) 倾向,我们开发了一种超灵敏探针 。 保留了对 Aβ 沉积物的结合亲和力和结合模式,并且在与 Aβ 沉积物结合时表现出背景荧光降低 10 倍,信号与背景对比度提高 5-10 倍。这些理想的特性赋予了 在自然衰老的野生型小鼠中检测 Aβ 沉积的灵敏度。 成像显示,Aβ 点状信号在年轻小鼠的细胞核附近出现,并在老年小鼠的细胞内和细胞外区室中扩散。此外,在小鼠大脑皮层中观察到 Aβ 沉积物的出现早于海马区。鉴于这种理想的灵敏度和良好的时空分辨率, 在褪黑素靶向治疗的临床前评估中成功应用。 我们期望 对于 AD 的早期诊断具有广阔的应用前景,并将成为研究 Aβ 相关 AD 病理学的敏感工具。

https://cdn.ncbi.nlm.nih.gov/pmc/blobs/365b/8965481/39bfa77d5ab5/thnov12p2549g005.jpg
https://cdn.ncbi.nlm.nih.gov/pmc/blobs/365b/8965481/eb1dce034b31/thnov12p2549g001.jpg
https://cdn.ncbi.nlm.nih.gov/pmc/blobs/365b/8965481/3136ee2c5cf6/thnov12p2549g002.jpg
https://cdn.ncbi.nlm.nih.gov/pmc/blobs/365b/8965481/c90e4dd21b29/thnov12p2549g003.jpg
https://cdn.ncbi.nlm.nih.gov/pmc/blobs/365b/8965481/29dc1816d6aa/thnov12p2549g004.jpg
https://cdn.ncbi.nlm.nih.gov/pmc/blobs/365b/8965481/39bfa77d5ab5/thnov12p2549g005.jpg
https://cdn.ncbi.nlm.nih.gov/pmc/blobs/365b/8965481/eb1dce034b31/thnov12p2549g001.jpg
https://cdn.ncbi.nlm.nih.gov/pmc/blobs/365b/8965481/3136ee2c5cf6/thnov12p2549g002.jpg
https://cdn.ncbi.nlm.nih.gov/pmc/blobs/365b/8965481/c90e4dd21b29/thnov12p2549g003.jpg
https://cdn.ncbi.nlm.nih.gov/pmc/blobs/365b/8965481/29dc1816d6aa/thnov12p2549g004.jpg
https://cdn.ncbi.nlm.nih.gov/pmc/blobs/365b/8965481/39bfa77d5ab5/thnov12p2549g005.jpg

相似文献

1
High-fidelity imaging of amyloid-beta deposits with an ultrasensitive fluorescent probe facilitates the early diagnosis and treatment of Alzheimer's Disease.高灵敏度荧光探针实现淀粉样β沉积的高保真成像,有助于阿尔茨海默病的早期诊断和治疗。
Theranostics. 2022 Feb 28;12(6):2549-2559. doi: 10.7150/thno.68743. eCollection 2022.
2
Engineering of donor-acceptor-donor curcumin analogues as near-infrared fluorescent probes for imaging of amyloid-β species.设计供体-受体-供体姜黄素类似物作为近红外荧光探针用于淀粉样β物种的成像。
Theranostics. 2022 Apr 4;12(7):3178-3195. doi: 10.7150/thno.68679. eCollection 2022.
3
A Novel Near-Infrared Fluorescence Probe THK-565 Enables In Vivo Detection of Amyloid Deposits in Alzheimer's Disease Mouse Model.一种新型近红外荧光探针 THK-565 可用于活体检测阿尔茨海默病小鼠模型中的淀粉样沉积。
Mol Imaging Biol. 2023 Dec;25(6):1115-1124. doi: 10.1007/s11307-023-01843-4. Epub 2023 Aug 14.
4
Rational design of a high-affinity fluorescent probe for visualizing monitoring the amyloid β clearance effect of anti-Alzheimer's disease drug candidates.设计一种高亲和力的荧光探针用于可视化监测抗阿尔茨海默病候选药物的淀粉样β清除效果。
Eur J Med Chem. 2024 Nov 15;278:116800. doi: 10.1016/j.ejmech.2024.116800. Epub 2024 Aug 27.
5
Near-Infrared Fluorescence Imaging Selective for Soluble Amyloid β Aggregates Using y-Shaped BODIPY Derivative.近红外荧光成像选择性识别可溶性淀粉样β聚集物的 Y 型 BODIPY 衍生物。
J Med Chem. 2023 Oct 26;66(20):14029-14046. doi: 10.1021/acs.jmedchem.3c01057. Epub 2023 Oct 12.
6
Development of Triphenylmethane Dyes for Fluorescence Imaging of Aβ Oligomers.三苯甲烷染料用于 Aβ 寡聚物荧光成像的开发。
ACS Chem Neurosci. 2024 Jun 5;15(11):2233-2242. doi: 10.1021/acschemneuro.4c00053. Epub 2024 May 16.
7
Rational design synthesis and evaluation of a novel near-infrared fluorescent probe for selective imaging of amyloid-β aggregates in Alzheimer's disease.新型近红外荧光探针用于阿尔茨海默病中淀粉样β聚集物的选择性成像的合理设计合成与评价。
Anal Chim Acta. 2023 Nov 15;1281:341900. doi: 10.1016/j.aca.2023.341900. Epub 2023 Oct 10.
8
Smart near-infrared fluorescence probes with donor-acceptor structure for in vivo detection of β-amyloid deposits.具有给体-受体结构的智能近红外荧光探针,用于体内检测β-淀粉样蛋白沉积。
J Am Chem Soc. 2014 Mar 5;136(9):3388-94. doi: 10.1021/ja4052922. Epub 2014 Feb 20.
9
An Activatable NIR-II Fluorescent Reporter for In Vivo Imaging of Amyloid-β Plaques.一种用于活体成像淀粉样β斑块的可激活近红外二区荧光报告分子。
Angew Chem Int Ed Engl. 2023 Feb 6;62(7):e202216351. doi: 10.1002/anie.202216351. Epub 2023 Jan 12.
10
Curcumin Complex Analogues as Near-Infrared Fluorescent Probes for Monitoring all Aβ Species in the Early Alzheimer's Disease Model.姜黄素类似物作为近红外荧光探针用于监测早期阿尔茨海默病模型中的所有 Aβ 物种。
ACS Chem Neurosci. 2021 Oct 6;12(19):3683-3689. doi: 10.1021/acschemneuro.1c00419. Epub 2021 Sep 14.

引用本文的文献

1
Ligands for Protein Fibrils of Amyloid-β, α-Synuclein, and Tau.淀粉样β蛋白、α-突触核蛋白和tau蛋白原纤维的配体
Chem Rev. 2025 Jun 11;125(11):5282-5348. doi: 10.1021/acs.chemrev.4c00838. Epub 2025 May 6.
2
A novel BODIPY-based theranostic agent for fluorescence imaging of cerebral Aβ and ameliorating Aβ-associated disorders in Alzheimer's disease transgenic mice.一种基于BODIPY的新型诊疗试剂,用于阿尔茨海默病转基因小鼠大脑中Aβ的荧光成像及改善Aβ相关病症。
RSC Med Chem. 2024 Mar 15;15(4):1216-1224. doi: 10.1039/d3md00744h. eCollection 2024 Apr 24.
3
Protein aggregation and neurodegenerative disease: Structural outlook for the novel therapeutics.

本文引用的文献

1
Benzothiazolium Derivative-Capped Silica Nanocomposites for β-Amyloid Imaging .苯并噻唑鎓衍生物封端的硅纳米复合材料用于β-淀粉样蛋白成像。
Anal Chem. 2021 Sep 21;93(37):12617-12627. doi: 10.1021/acs.analchem.1c02289. Epub 2021 Sep 8.
2
New strategies for fluorescently labeling proteins in the study of amyloids.用于研究淀粉样蛋白的荧光标记蛋白质的新策略。
Curr Opin Chem Biol. 2021 Oct;64:57-66. doi: 10.1016/j.cbpa.2021.04.011. Epub 2021 Jun 3.
3
Alzheimer's disease.阿尔茨海默病。
蛋白质聚集与神经退行性疾病:新型疗法的结构展望
Proteins. 2023 Aug 2. doi: 10.1002/prot.26561.
4
Discovery of High-Affinity Amyloid Ligands Using a Ligand-Based Virtual Screening Pipeline.基于配体的虚拟筛选管道发现高亲和力淀粉样蛋白配体。
J Am Chem Soc. 2023 Jul 26;145(29):15936-15950. doi: 10.1021/jacs.3c03749. Epub 2023 Jul 13.
5
Applications of fluorescence spectroscopy in protein conformational changes and intermolecular contacts.荧光光谱在蛋白质构象变化和分子间相互作用中的应用。
BBA Adv. 2023 Apr 28;3:100091. doi: 10.1016/j.bbadva.2023.100091. eCollection 2023.
6
Monitoring amyloid aggregation a twisted intramolecular charge transfer (TICT)-based fluorescent sensor array.监测淀粉样蛋白聚集:一种基于扭曲分子内电荷转移(TICT)的荧光传感器阵列。
Chem Sci. 2023 Apr 5;14(18):4786-4795. doi: 10.1039/d2sc06710b. eCollection 2023 May 10.
7
Gut-derived β-amyloid: Likely a centerpiece of the gut-brain axis contributing to Alzheimer's pathogenesis.肠道来源的β-淀粉样蛋白:可能是肠道-大脑轴的核心部分,有助于阿尔茨海默病的发病机制。
Gut Microbes. 2023 Jan-Dec;15(1):2167172. doi: 10.1080/19490976.2023.2167172.
8
Electroacupuncture ameliorates cerebrovascular impairment in Alzheimer's disease mice via melatonin signaling.电针对阿尔茨海默病小鼠脑血管损伤的改善作用是通过褪黑素信号传导实现的。
CNS Neurosci Ther. 2023 Mar;29(3):917-931. doi: 10.1111/cns.14027. Epub 2022 Nov 15.
Lancet. 2021 Apr 24;397(10284):1577-1590. doi: 10.1016/S0140-6736(20)32205-4. Epub 2021 Mar 2.
4
Mechanisms of Pathogenic Tau and Aβ Protein Spreading in Alzheimer's Disease.阿尔茨海默病中致病性tau蛋白和Aβ蛋白扩散的机制
Front Aging Neurosci. 2020 Aug 27;12:265. doi: 10.3389/fnagi.2020.00265. eCollection 2020.
5
2020 Alzheimer's disease facts and figures.2020年阿尔茨海默病事实与数据。
Alzheimers Dement. 2020 Mar 10. doi: 10.1002/alz.12068.
6
Quantitative Design of Bright Fluorophores and AIEgens by the Accurate Prediction of Twisted Intramolecular Charge Transfer (TICT).通过精确预测扭曲的分子内电荷转移(TICT)来设计明亮荧光团和聚集诱导发光(AIE)化合物的定量方法。
Angew Chem Int Ed Engl. 2020 Jun 15;59(25):10160-10172. doi: 10.1002/anie.201916357. Epub 2020 Feb 3.
7
Biological applications of near infrared fluorescence dye probes in monitoring Alzheimer's disease.近红外荧光染料探针在监测阿尔茨海默病中的生物学应用。
Eur J Med Chem. 2020 Feb 1;187:111982. doi: 10.1016/j.ejmech.2019.111982. Epub 2019 Dec 19.
8
Aging and Alzheimer's disease pathology.衰老与阿尔茨海默病病理学。
Neuropathology. 2020 Feb;40(1):22-29. doi: 10.1111/neup.12626. Epub 2019 Dec 21.
9
Interrogating Amyloid Aggregates using Fluorescent Probes.使用荧光探针探究淀粉样蛋白聚集物。
Chem Rev. 2019 Dec 11;119(23):11819-11856. doi: 10.1021/acs.chemrev.9b00404. Epub 2019 Nov 1.
10
Aging, Metabolism, Synaptic Activity, and Aβ in Alzheimer's Disease.阿尔茨海默病中的衰老、代谢、突触活动与β淀粉样蛋白
Front Aging Neurosci. 2019 Jul 23;11:185. doi: 10.3389/fnagi.2019.00185. eCollection 2019.