Suppr超能文献

通过类黄酮生物合成和光温敏雄性不育水稻绒毡层细胞程序性死亡响应不同温度调控雄性育性

Regulate Male Fertility in Response to Different Temperatures by Flavonoid Biosynthesis and Tapetum PCD in PTGMS Rice.

作者信息

Sun Yujun, Fu Ming, Wang Lei, Bai Yunxiu, Fang Xueliang, Wang Qian, He Ying, Zeng Hanlai

机构信息

MOA Key Laboratory of Crop Ecophysiology and Farming System in the Middle Reaches of the Yangtze River, College of Plant Science and Technology, Huazhong Agricultural University, Wuhan 430070, China.

出版信息

Int J Mol Sci. 2022 Mar 29;23(7):3744. doi: 10.3390/ijms23073744.

Abstract

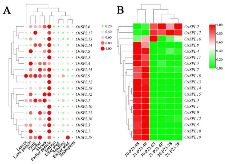
Photoperiod and thermo-sensitive genic male sterile (PTGMS) rice is an important resource for two line hybrid rice production. The SQUAMOSA-promoter binding, such as the () gene family, encode the plant specific transcription factors that regulate development and defense responses in plants. However, the reports about participating in male fertility regulation are limited. Here, we identified 19 family members and investigated their involvement in the fertility regulation of the PTGMS rice lines, PA2364S and PA2864S, with different fertility transition temperatures. The results demonstrated that , , and affect male fertility in response to temperature changes through the MiR156- module. WGCNA (weighted gene co-expression network analysis) revealed that and were co-expressed with . Targeted metabolite and flavonoid biosynthetic gene expression analysis revealed that regulates the expression of flavonoid biosynthesis genes and the up regulation of flavanones (eriodictvol and naringenin) and flavones (apigenin and luteolin) content contributed to plant fertility. Meanwhile, negatively regulates to affect APX (ascorbate peroxidase) activity, thereby regulating ROS (reactive oxygen species) content in the tapetum, controlling the PCD (programmed cell death) process and regulating male fertility in rice. Overall, this report highlights the potential role of for the regulation of male fertility in rice and provides a new insight for the further understanding of fertility molecular mechanisms in PTGMS rice.

摘要

光温敏雄性不育(PTGMS)水稻是两系杂交水稻生产的重要资源。SQUAMOSA启动子结合蛋白,如()基因家族,编码调节植物发育和防御反应的植物特异性转录因子。然而,关于其参与雄性育性调控的报道有限。在此,我们鉴定了19个该家族成员,并研究了它们在不同育性转换温度的PTGMS水稻品系PA2364S和PA2864S育性调控中的作用。结果表明,,,和通过MiR156-模块响应温度变化影响雄性育性。加权基因共表达网络分析(WGCNA)显示,和与共表达。靶向代谢物和类黄酮生物合成基因表达分析表明,调节类黄酮生物合成基因和的表达,黄烷酮(圣草酚和柚皮素)和黄酮(芹菜素和木犀草素)含量的上调有助于植物育性。同时,负向调节以影响抗坏血酸过氧化物酶(APX)活性,从而调节绒毡层中的活性氧(ROS)含量,控制程序性细胞死亡(PCD)过程并调节水稻雄性育性。总体而言,本报告突出了在水稻雄性育性调控中的潜在作用,并为进一步了解PTGMS水稻的育性分子机制提供了新的见解。

https://cdn.ncbi.nlm.nih.gov/pmc/blobs/89f8/8998824/23c946f8e3d2/ijms-23-03744-g001.jpg

文献检索

告别复杂PubMed语法,用中文像聊天一样搜索,搜遍4000万医学文献。AI智能推荐,让科研检索更轻松。

立即免费搜索

文件翻译

保留排版,准确专业,支持PDF/Word/PPT等文件格式,支持 12+语言互译。

免费翻译文档

深度研究

AI帮你快速写综述,25分钟生成高质量综述,智能提取关键信息,辅助科研写作。

立即免费体验