• 文献检索
  • 文档翻译
  • 深度研究
  • 学术资讯
  • Suppr Zotero 插件Zotero 插件
  • 邀请有礼
  • 套餐&价格
  • 历史记录
应用&插件
Suppr Zotero 插件Zotero 插件浏览器插件Mac 客户端Windows 客户端微信小程序
定价
高级版会员购买积分包购买API积分包
服务
文献检索文档翻译深度研究API 文档MCP 服务
关于我们
关于 Suppr公司介绍联系我们用户协议隐私条款
关注我们

Suppr 超能文献

核心技术专利:CN118964589B侵权必究
粤ICP备2023148730 号-1Suppr @ 2026

文献检索

告别复杂PubMed语法,用中文像聊天一样搜索,搜遍4000万医学文献。AI智能推荐,让科研检索更轻松。

立即免费搜索

文件翻译

保留排版,准确专业,支持PDF/Word/PPT等文件格式,支持 12+语言互译。

免费翻译文档

深度研究

AI帮你快速写综述,25分钟生成高质量综述,智能提取关键信息,辅助科研写作。

立即免费体验

银杏酸类似物通过抑制 PTPN9 治疗 2 型糖尿病的构效关系。

Structure-Activity Relationship of Synthetic Ginkgolic Acid Analogs for Treating Type 2 Diabetes by PTPN9 Inhibition.

机构信息

School of Pharmacy, Sungkyunkwan University, Suwon 16419, Korea.

Department of Biopharmaceutical Convergence, Sungkyunkwan University, Suwon 16419, Korea.

出版信息

Int J Mol Sci. 2022 Apr 1;23(7):3927. doi: 10.3390/ijms23073927.

DOI:10.3390/ijms23073927
PMID:35409287
原文链接:https://pmc.ncbi.nlm.nih.gov/articles/PMC8999917/
Abstract

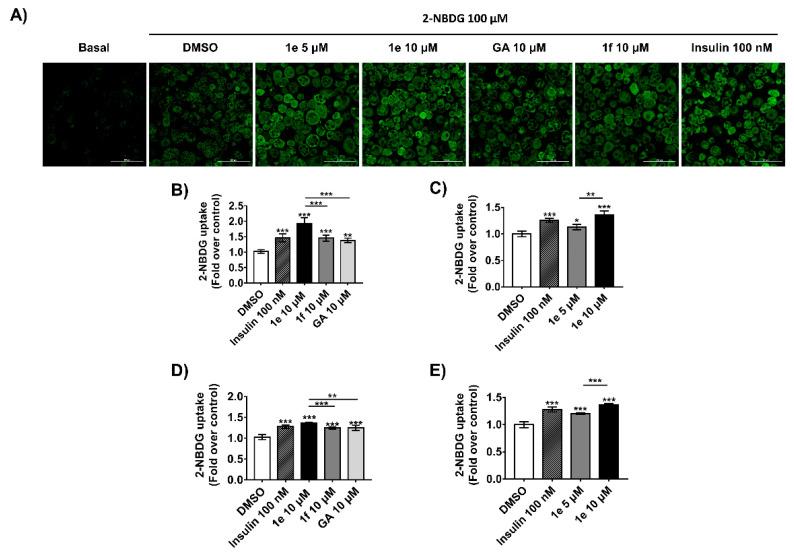
Ginkgolic acid (C13:0) (GA), isolated from Ginkgo biloba, is a potential therapeutic agent for type 2 diabetes. A series of GA analogs were designed and synthesized for the evaluation of their structure-activity relationship with respect to their antidiabetic effects. Unlike GA, the synthetic analog exhibited improved inhibitory activity against PTPN9 and significantly stimulated glucose uptake via AMPK phosphorylation in differentiated 3T3-L1 adipocytes and C2C12 myotubes; it also induced insulin-dependent AKT activation in C2C12 myotubes in a concentration-dependent manner. Docking simulation results showed that had a better binding affinity through a unique hydrophobic interaction with a PTPN9 hydrophobic groove. Moreover, ameliorated palmitate-induced insulin resistance in C2C12 cells. This study showed that increases glucose uptake and suppresses palmitate-induced insulin resistance in C2C12 myotubes via PTPN9 inhibition; thus, it is a promising therapeutic candidate for treating type 2 diabetes.

摘要

银杏酸(C13:0)(GA)从银杏中分离得到,是 2 型糖尿病的潜在治疗药物。为了评估其对糖尿病作用的构效关系,设计并合成了一系列 GA 类似物。与 GA 不同,合成的类似物 对 PTPN9 的抑制活性得到了改善,并且能够通过 AMPK 磷酸化显著刺激分化的 3T3-L1 脂肪细胞和 C2C12 肌管中的葡萄糖摄取;它还能够以浓度依赖的方式诱导 C2C12 肌管中胰岛素依赖的 AKT 激活。对接模拟结果表明, 通过与 PTPN9 疏水沟的独特疏水相互作用, 具有更好的结合亲和力。此外, 改善了 C2C12 细胞中棕榈酸引起的胰岛素抵抗。本研究表明, 通过抑制 PTPN9, 在 C2C12 肌管中增加葡萄糖摄取并抑制棕榈酸引起的胰岛素抵抗;因此,它是治疗 2 型糖尿病的有前途的治疗候选药物。

https://cdn.ncbi.nlm.nih.gov/pmc/blobs/a992/8999917/430388123b68/ijms-23-03927-g007.jpg
https://cdn.ncbi.nlm.nih.gov/pmc/blobs/a992/8999917/bff4969b6e13/ijms-23-03927-g001.jpg
https://cdn.ncbi.nlm.nih.gov/pmc/blobs/a992/8999917/8c65048a379f/ijms-23-03927-sch001.jpg
https://cdn.ncbi.nlm.nih.gov/pmc/blobs/a992/8999917/37455f38c489/ijms-23-03927-g002.jpg
https://cdn.ncbi.nlm.nih.gov/pmc/blobs/a992/8999917/0e1332c41835/ijms-23-03927-g003.jpg
https://cdn.ncbi.nlm.nih.gov/pmc/blobs/a992/8999917/d117b777876d/ijms-23-03927-g004.jpg
https://cdn.ncbi.nlm.nih.gov/pmc/blobs/a992/8999917/e06ebfd156d0/ijms-23-03927-g005.jpg
https://cdn.ncbi.nlm.nih.gov/pmc/blobs/a992/8999917/11ba92215820/ijms-23-03927-g006.jpg
https://cdn.ncbi.nlm.nih.gov/pmc/blobs/a992/8999917/430388123b68/ijms-23-03927-g007.jpg
https://cdn.ncbi.nlm.nih.gov/pmc/blobs/a992/8999917/bff4969b6e13/ijms-23-03927-g001.jpg
https://cdn.ncbi.nlm.nih.gov/pmc/blobs/a992/8999917/8c65048a379f/ijms-23-03927-sch001.jpg
https://cdn.ncbi.nlm.nih.gov/pmc/blobs/a992/8999917/37455f38c489/ijms-23-03927-g002.jpg
https://cdn.ncbi.nlm.nih.gov/pmc/blobs/a992/8999917/0e1332c41835/ijms-23-03927-g003.jpg
https://cdn.ncbi.nlm.nih.gov/pmc/blobs/a992/8999917/d117b777876d/ijms-23-03927-g004.jpg
https://cdn.ncbi.nlm.nih.gov/pmc/blobs/a992/8999917/e06ebfd156d0/ijms-23-03927-g005.jpg
https://cdn.ncbi.nlm.nih.gov/pmc/blobs/a992/8999917/11ba92215820/ijms-23-03927-g006.jpg
https://cdn.ncbi.nlm.nih.gov/pmc/blobs/a992/8999917/430388123b68/ijms-23-03927-g007.jpg

相似文献

1
Structure-Activity Relationship of Synthetic Ginkgolic Acid Analogs for Treating Type 2 Diabetes by PTPN9 Inhibition.银杏酸类似物通过抑制 PTPN9 治疗 2 型糖尿病的构效关系。
Int J Mol Sci. 2022 Apr 1;23(7):3927. doi: 10.3390/ijms23073927.
2
Ginkgolic acid as a dual-targeting inhibitor for protein tyrosine phosphatases relevant to insulin resistance.银杏酸作为一种与胰岛素抵抗相关的蛋白酪氨酸磷酸酶的双重靶向抑制剂。
Bioorg Chem. 2018 Dec;81:264-269. doi: 10.1016/j.bioorg.2018.08.011. Epub 2018 Aug 12.
3
Phloridzin Acts as an Inhibitor of Protein-Tyrosine Phosphatase MEG2 Relevant to Insulin Resistance.根皮苷通过抑制蛋白酪氨酸磷酸酶 MEG2 发挥作用与胰岛素抵抗相关。
Molecules. 2021 Mar 14;26(6):1612. doi: 10.3390/molecules26061612.
4
Pollen Typhae total flavone improves insulin-induced glucose uptake through the β-arrestin-2-mediated signaling in C2C12 myotubes.蒲黄总黄酮通过β-arrestin-2 介导线粒体信号通路促进胰岛素诱导的 C2C12 肌管葡萄糖摄取。
Int J Mol Med. 2012 Oct;30(4):914-22. doi: 10.3892/ijmm.2012.1061. Epub 2012 Jul 16.
5
Identification of chebulinic acid as a dual targeting inhibitor of protein tyrosine phosphatases relevant to insulin resistance.鉴定诃子次酸为与胰岛素抵抗相关的蛋白酪氨酸磷酸酶的双重靶向抑制剂。
Bioorg Chem. 2019 Sep;90:103087. doi: 10.1016/j.bioorg.2019.103087. Epub 2019 Jul 2.
6
The Lipophilic Extract from L. Leaves Promotes Glucose Uptake and Alleviates Palmitate-Induced Insulin Resistance in C2C12 Myotubes.山柰叶脂溶性提取物促进 C2C12 肌管葡萄糖摄取并减轻棕榈酸诱导的胰岛素抵抗。
Molecules. 2024 Apr 3;29(7):1605. doi: 10.3390/molecules29071605.
7
Palmitate contributes to insulin resistance through downregulation of the Src-mediated phosphorylation of Akt in C2C12 myotubes.棕榈酸盐通过下调Src介导的C2C12肌管中Akt的磷酸化来促进胰岛素抵抗。
Biosci Biotechnol Biochem. 2012;76(7):1356-61. doi: 10.1271/bbb.120107. Epub 2012 Jul 7.
8
Carnosic Acid Attenuates the Free Fatty Acid-Induced Insulin Resistance in Muscle Cells and Adipocytes.迷迭香酸可减轻游离脂肪酸诱导的肌细胞和脂肪细胞胰岛素抵抗。
Cells. 2022 Jan 5;11(1):167. doi: 10.3390/cells11010167.
9
Free radical scavenging polyphenols isolated from Phyllanthus niruri L. ameliorates hyperglycemia via SIRT1 induction and GLUT4 translocation in in vitro and in vivo models.从叶下珠中分离出的具有自由基清除能力的多酚类物质,通过在体外和体内模型中诱导沉默调节蛋白1(SIRT1)和葡萄糖转运蛋白4(GLUT4)转位来改善高血糖。
Fitoterapia. 2024 Mar;173:105803. doi: 10.1016/j.fitote.2023.105803. Epub 2024 Jan 1.
10
Astragalus polysaccharide improves palmitate-induced insulin resistance by inhibiting PTP1B and NF-κB in C2C12 myotubes.黄芪多糖通过抑制 C2C12 肌管中的 PTP1B 和 NF-κB 改善棕榈酸诱导的胰岛素抵抗。
Molecules. 2012 Jun 11;17(6):7083-92. doi: 10.3390/molecules17067083.

引用本文的文献

1
as a carbapenem synergist against KPC-2 positive .作为一种针对KPC-2阳性菌的碳青霉烯类增效剂。
Front Microbiol. 2024 Aug 21;15:1426603. doi: 10.3389/fmicb.2024.1426603. eCollection 2024.
2
Exploring the Anti-Diabetic Potential of Quercetagitrin through Dual Inhibition of PTPN6 and PTPN9.通过双重抑制蛋白酪氨酸磷酸酶非受体型6(PTPN6)和蛋白酪氨酸磷酸酶非受体型9(PTPN9)探索槲皮素龙胆二糖苷的抗糖尿病潜力
Nutrients. 2024 Feb 25;16(5):647. doi: 10.3390/nu16050647.
3
A Comprehensive Genomic Analysis of Chinese Indigenous Ningxiang Pigs: Genomic Breed Compositions, Runs of Homozygosity, and Beyond.

本文引用的文献

1
Cardioprotective Properties of Extract 80 the Activation of AKT/GSK3β/β-Catenin Signaling Pathway.提取物80对AKT/GSK3β/β-连环蛋白信号通路的激活作用的心脏保护特性。
Front Mol Biosci. 2021 Nov 3;8:771208. doi: 10.3389/fmolb.2021.771208. eCollection 2021.
2
DUSP9, a Dual-Specificity Phosphatase with a Key Role in Cell Biology and Human Diseases.DUSP9,一种在细胞生物学和人类疾病中具有关键作用的双特异性磷酸酶。
Int J Mol Sci. 2021 Oct 26;22(21):11538. doi: 10.3390/ijms222111538.
3
Phloridzin Acts as an Inhibitor of Protein-Tyrosine Phosphatase MEG2 Relevant to Insulin Resistance.
中国宁乡猪的全基因组分析:基因组品种组成、纯合子区域分析及其他
Int J Mol Sci. 2023 Sep 26;24(19):14550. doi: 10.3390/ijms241914550.
根皮苷通过抑制蛋白酪氨酸磷酸酶 MEG2 发挥作用与胰岛素抵抗相关。
Molecules. 2021 Mar 14;26(6):1612. doi: 10.3390/molecules26061612.
4
Structure-Activity Relationship Study and Biological Evaluation of 2-(Disubstituted phenyl)-indole-5-propanoic Acid Derivatives as GPR40 Full Agonists.2-(取代苯基)-吲哚-5-丙酸衍生物作为 GPR40 全激动剂的构效关系研究与生物评价。
J Med Chem. 2021 Apr 8;64(7):4130-4149. doi: 10.1021/acs.jmedchem.1c00031. Epub 2021 Mar 26.
5
Protein tyrosine phosphatases (PTPs) in diabetes: causes and therapeutic opportunities.蛋白质酪氨酸磷酸酶(PTPs)与糖尿病:病因和治疗机遇。
Arch Pharm Res. 2021 Mar;44(3):310-321. doi: 10.1007/s12272-021-01315-9. Epub 2021 Feb 15.
6
Synthesis and Evaluation of Ginkgolic Acid Derivatives as SUMOylation Inhibitors.银杏酸衍生物作为SUMO化抑制剂的合成与评价
ACS Med Chem Lett. 2020 Sep 24;11(11):2221-2226. doi: 10.1021/acsmedchemlett.0c00353. eCollection 2020 Nov 12.
7
Global, regional, and national burden and trend of diabetes in 195 countries and territories: an analysis from 1990 to 2025.全球、地区和国家 195 个国家和地区的糖尿病负担和趋势:1990 年至 2025 年的分析。
Sci Rep. 2020 Sep 8;10(1):14790. doi: 10.1038/s41598-020-71908-9.
8
RPTPα phosphatase activity is allosterically regulated by the membrane-distal catalytic domain.RPTPα 磷酸酶活性通过膜远侧催化结构域进行变构调节。
J Biol Chem. 2020 Apr 10;295(15):4923-4936. doi: 10.1074/jbc.RA119.011808. Epub 2020 Mar 5.
9
Ginkgetin, a biflavone from Ginkgo biloba leaves, prevents adipogenesis through STAT5-mediated PPARγ and C/EBPα regulation.银杏双黄酮,一种来自银杏叶的双黄酮,通过 STAT5 介导的 PPARγ 和 C/EBPα 调节来防止脂肪生成。
Pharmacol Res. 2019 Jan;139:325-336. doi: 10.1016/j.phrs.2018.11.027. Epub 2018 Nov 22.
10
Diabesity and antidiabetic drugs.糖尿病与抗糖尿病药物。
Mol Aspects Med. 2019 Apr;66:3-12. doi: 10.1016/j.mam.2018.10.004. Epub 2018 Nov 16.