Liu Zhenxing, Wang Qi, Qiu Wanshan, Lyu Yanting, Zhu Zhirong, Zhao Xiaolei, Zhu Wei-Hong
Shanghai Key Laboratory of Functional Materials Chemistry, Key Laboratory for Advanced Materials and Institute of Fine Chemicals, Joint International Research Laboratory of Precision Chemistry and Molecular Engineering, Feringa Nobel Prize Scientist Joint Research Center, Frontiers Science Center for Materiobiology and Dynamic Chemistry, School of Chemistry and Molecular Engineering, East China University of Science and Technology Shanghai 200237 China
Department of Cardiothoracic Surgery, Children's Hospital of Fudan University Shanghai 201102 China.
Chem Sci. 2022 Feb 23;13(12):3599-3608. doi: 10.1039/d2sc00067a. eCollection 2022 Mar 24.
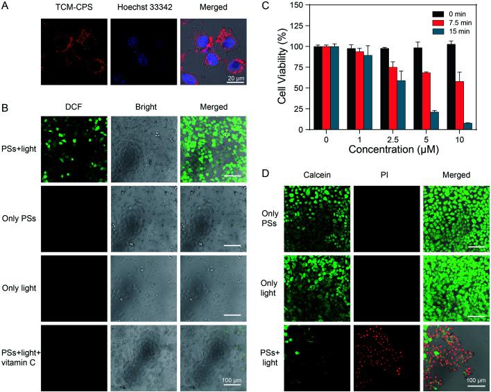
Image-guided photodynamic therapy (PDT) can realize highly precise and effective therapy the integration of imaging and therapy, and has created high requirements for photosensitizers. However, the PDT modality usually utilizes conventional type II photosensitizers, resulting in unsatisfactory imaging and therapeutic outcomes due to aggregation-caused quenching (ACQ), "always on" fluorescence and strong oxygen dependence. Herein, we report the type I-based aggregation-induced emission (AIE) photosensitizer TCM-CPS with low oxygen dependence, near-infrared (NIR) emission and "off-on" fluorescence; in particular, it produces more reactive oxygen species (ROS) than commercially available Chlorin e6 and Rose Bengal. In the rational design of the AIE-based photosensitizer TCM-CPS, the strongly electron-donating carbazole unit and π-thiophene bridge distinctly extend the emission wavelength and decrease the autofluorescence interference in bio-imaging, and the hydrophilic pyridinium salt group guarantees good molecular dispersion and maintains the fluorescence-off state in the aqueous system to decrease the initial fluorescence background. Moreover, the strong donor-π-acceptor (D-π-A) character in TCM-CPS greatly separates the HOMO-LUMO distribution, enhancing the ROS generation, and TCM-CPS was constructed as a type I photosensitizer with the assistance of strong intramolecular charge transfer in the electron-rich anion-π structure. Based on its favorable hydrophilicity and photosensitivity, TCM-CPS was found to be a highly efficient free-radical ROS photogenerator for both visualizing cells using light-up NIR fluorescence and efficiently killing cancer cells upon light irradiation. The positively charged TCM-CPS could quickly bind to bacteria electrostatic interactions to provide a light-up signal and kill bacteria at a low concentration. In the PDT treatment of bacteria-infected mice, the mice exhibited accelerated wound healing with low wound infection. Thus, the AIE-based type I photosensitizer TCM-CPS has great potential to replace commercially available photosensitizers in the image-guided PDT modality for the treatment of cancer and bacterial infection.
图像引导的光动力疗法(PDT)可实现成像与治疗的高度精确且有效的整合,这对光敏剂提出了很高的要求。然而,PDT模式通常使用传统的II型光敏剂,由于聚集诱导猝灭(ACQ)、“始终开启”的荧光和对氧气的强烈依赖性,导致成像和治疗效果不尽人意。在此,我们报道了基于I型聚集诱导发光(AIE)的光敏剂TCM-CPS,其具有低氧依赖性、近红外(NIR)发射和“关闭-开启”荧光;特别是,它比市售的氯e6和孟加拉玫瑰红产生更多的活性氧(ROS)。在基于AIE的光敏剂TCM-CPS的合理设计中,强供电子咔唑单元和π-噻吩桥明显延长了发射波长,并减少了生物成像中的自发荧光干扰,亲水性吡啶盐基团保证了良好的分子分散性,并在水体系中保持荧光关闭状态以降低初始荧光背景。此外,TCM-CPS中强大的供体-π-受体(D-π-A)特性极大地分离了HOMO-LUMO分布,增强了ROS的产生,并且在富电子阴离子-π结构中强分子内电荷转移的辅助下,TCM-CPS被构建为I型光敏剂。基于其良好的亲水性和光敏性,发现TCM-CPS是一种高效的自由基ROS光发生器,既可以利用近红外荧光点亮来可视化细胞,又可以在光照下有效杀死癌细胞。带正电荷的TCM-CPS可以通过静电相互作用快速结合细菌,以提供点亮信号并在低浓度下杀死细菌。在对细菌感染小鼠的PDT治疗中,小鼠伤口愈合加快,伤口感染率低。因此,基于AIE的I型光敏剂TCM-CPS在图像引导的PDT模式中具有很大的潜力,可用于治疗癌症和细菌感染,从而取代市售光敏剂。