• 文献检索
  • 文档翻译
  • 深度研究
  • 学术资讯
  • Suppr Zotero 插件Zotero 插件
  • 邀请有礼
  • 套餐&价格
  • 历史记录
应用&插件
Suppr Zotero 插件Zotero 插件浏览器插件Mac 客户端Windows 客户端微信小程序
定价
高级版会员购买积分包购买API积分包
服务
文献检索文档翻译深度研究API 文档MCP 服务
关于我们
关于 Suppr公司介绍联系我们用户协议隐私条款
关注我们

Suppr 超能文献

核心技术专利:CN118964589B侵权必究
粤ICP备2023148730 号-1Suppr @ 2026

文献检索

告别复杂PubMed语法,用中文像聊天一样搜索,搜遍4000万医学文献。AI智能推荐,让科研检索更轻松。

立即免费搜索

文件翻译

保留排版,准确专业,支持PDF/Word/PPT等文件格式,支持 12+语言互译。

免费翻译文档

深度研究

AI帮你快速写综述,25分钟生成高质量综述,智能提取关键信息,辅助科研写作。

立即免费体验

改良的 TurboID 方法鉴定秀丽隐杆线虫中组织特异性中心体成分。

A modified TurboID approach identifies tissue-specific centriolar components in C. elegans.

机构信息

Max Perutz Labs, University of Vienna, Vienna Biocenter (VBC), Vienna, Austria.

出版信息

PLoS Genet. 2022 Apr 20;18(4):e1010150. doi: 10.1371/journal.pgen.1010150. eCollection 2022 Apr.

DOI:10.1371/journal.pgen.1010150
PMID:35442950
原文链接:https://pmc.ncbi.nlm.nih.gov/articles/PMC9020716/
Abstract

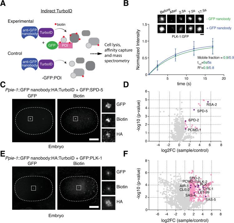
Proximity-dependent labeling approaches such as BioID have been a great boon to studies of protein-protein interactions in the context of cytoskeletal structures such as centrosomes which are poorly amenable to traditional biochemical approaches like immunoprecipitation and tandem affinity purification. Yet, these methods have so far not been applied extensively to invertebrate experimental models such as C. elegans given the long labeling times required for the original promiscuous biotin ligase variant BirA*. Here, we show that the recently developed variant TurboID successfully probes the interactomes of both stably associated (SPD-5) and dynamically localized (PLK-1) centrosomal components. We further develop an indirect proximity labeling method employing a GFP nanobody-TurboID fusion, which allows the identification of protein interactors in a tissue-specific manner in the context of the whole animal. Critically, this approach utilizes available endogenous GFP fusions, avoiding the need to generate multiple additional strains for each target protein and the potential complications associated with overexpressing the protein from transgenes. Using this method, we identify homologs of two highly conserved centriolar components, Cep97 and BLD10/Cep135, which are present in various somatic tissues of the worm. Surprisingly, neither protein is expressed in early embryos, likely explaining why these proteins have escaped attention until now. Our work expands the experimental repertoire for C. elegans and opens the door for further studies of tissue-specific variation in centrosome architecture.

摘要

邻近依赖性标记方法,如 BioID,对于研究细胞骨架结构中的蛋白质-蛋白质相互作用非常有用,例如中心体,传统的免疫沉淀和串联亲和纯化等生化方法对此难以适用。然而,由于原始的广谱生物素连接酶变体 BirA*需要较长的标记时间,这些方法迄今为止尚未广泛应用于无脊椎动物实验模型,如秀丽隐杆线虫。在这里,我们展示了最近开发的变体 TurboID 可成功探测稳定相关(SPD-5)和动态定位(PLK-1)中心体成分的相互作用组。我们进一步开发了一种间接邻近标记方法,该方法采用 GFP 纳米体-TurboID 融合,可在整个动物体内以组织特异性的方式鉴定蛋白质相互作用物。至关重要的是,该方法利用了现有的内源性 GFP 融合,避免了为每个靶蛋白生成多个额外菌株的需要,以及与从转基因过表达蛋白相关的潜在并发症。使用这种方法,我们鉴定了两种高度保守的中心粒成分 Cep97 和 BLD10/Cep135 的同源物,它们存在于蠕虫的各种体组织中。令人惊讶的是,这两种蛋白质在早期胚胎中都不表达,这可能解释了为什么这些蛋白质直到现在才被注意到。我们的工作扩展了秀丽隐杆线虫的实验方案,并为进一步研究中心体结构的组织特异性变化打开了大门。

https://cdn.ncbi.nlm.nih.gov/pmc/blobs/408f/9020716/fc635af64fd4/pgen.1010150.g004.jpg
https://cdn.ncbi.nlm.nih.gov/pmc/blobs/408f/9020716/9c7002fd6a92/pgen.1010150.g001.jpg
https://cdn.ncbi.nlm.nih.gov/pmc/blobs/408f/9020716/90143f55d2d6/pgen.1010150.g002.jpg
https://cdn.ncbi.nlm.nih.gov/pmc/blobs/408f/9020716/91fd6586147d/pgen.1010150.g003.jpg
https://cdn.ncbi.nlm.nih.gov/pmc/blobs/408f/9020716/fc635af64fd4/pgen.1010150.g004.jpg
https://cdn.ncbi.nlm.nih.gov/pmc/blobs/408f/9020716/9c7002fd6a92/pgen.1010150.g001.jpg
https://cdn.ncbi.nlm.nih.gov/pmc/blobs/408f/9020716/90143f55d2d6/pgen.1010150.g002.jpg
https://cdn.ncbi.nlm.nih.gov/pmc/blobs/408f/9020716/91fd6586147d/pgen.1010150.g003.jpg
https://cdn.ncbi.nlm.nih.gov/pmc/blobs/408f/9020716/fc635af64fd4/pgen.1010150.g004.jpg

相似文献

1
A modified TurboID approach identifies tissue-specific centriolar components in C. elegans.改良的 TurboID 方法鉴定秀丽隐杆线虫中组织特异性中心体成分。
PLoS Genet. 2022 Apr 20;18(4):e1010150. doi: 10.1371/journal.pgen.1010150. eCollection 2022 Apr.
2
An acentriolar centrosome at the C. elegans ciliary base.线虫纤毛基部的无中心体中心粒。
Curr Biol. 2021 Jun 7;31(11):2418-2428.e8. doi: 10.1016/j.cub.2021.03.023. Epub 2021 Apr 1.
3
Interactome analysis of Caenorhabditis elegans synapses by TurboID-based proximity labeling.利用 TurboID 基于邻近标记的方法分析秀丽隐杆线虫突触的相互作用组
J Biol Chem. 2021 Sep;297(3):101094. doi: 10.1016/j.jbc.2021.101094. Epub 2021 Aug 18.
4
Centrosome maturation requires phosphorylation-mediated sequential domain interactions of SPD-5.中心体成熟需要SPD-5通过磷酸化介导的序列结构域相互作用。
J Cell Sci. 2022 Apr 15;135(8). doi: 10.1242/jcs.259025. Epub 2022 Apr 20.
5
Depletion of endogenously biotinylated carboxylases enhances the sensitivity of TurboID-mediated proximity labeling in Caenorhabditis elegans.内源生物素化羧化酶的耗竭增强了 TurboID 介导的秀丽隐杆线虫邻近标记的灵敏度。
J Biol Chem. 2022 Sep;298(9):102343. doi: 10.1016/j.jbc.2022.102343. Epub 2022 Aug 3.
6
Probing mammalian centrosome structure using BioID proximity-dependent biotinylation.利用BioID邻近依赖性生物素化探究哺乳动物中心体结构
Methods Cell Biol. 2015;129:153-170. doi: 10.1016/bs.mcb.2015.03.016. Epub 2015 May 27.
7
Differential Requirements for Centrioles in Mitotic Centrosome Growth and Maintenance.中心体在有丝分裂中心体生长和维持中的差异需求。
Dev Cell. 2019 Aug 5;50(3):355-366.e6. doi: 10.1016/j.devcel.2019.06.004. Epub 2019 Jul 11.
8
The Caenorhabditis elegans pericentriolar material components SPD-2 and SPD-5 are monomeric in the cytoplasm before incorporation into the PCM matrix.秀丽隐杆线虫的中心粒周围物质成分SPD-2和SPD-5在并入中心粒周围物质基质之前在细胞质中是单体形式。
Mol Biol Cell. 2014 Oct 1;25(19):2984-92. doi: 10.1091/mbc.E13-09-0514. Epub 2014 Aug 7.
9
PCMD-1 bridges the centrioles and the pericentriolar material scaffold in C. elegans.PCMD-1 在秀丽隐杆线虫中连接中心粒和中心粒周围物质支架。
Development. 2021 Oct 15;148(20). doi: 10.1242/dev.198416. Epub 2021 Oct 19.
10
TurboID functions as an efficient biotin ligase for BioID applications in Xenopus embryos.TurboID 作为一种高效的生物素连接酶,可用于爪蟾胚胎的 BioID 应用。
Dev Biol. 2022 Dec;492:133-138. doi: 10.1016/j.ydbio.2022.10.005. Epub 2022 Oct 18.

引用本文的文献

1
A conserved role for centriolar satellites in translation of centrosomal and ciliary proteins.中心粒卫星蛋白在中心体和纤毛蛋白翻译中的保守作用。
J Cell Biol. 2025 Aug 4;224(8). doi: 10.1083/jcb.202408042. Epub 2025 May 21.
2
Polycystins recruit cargo to distinct ciliary extracellular vesicle subtypes in C. elegans.多囊蛋白将货物招募到秀丽隐杆线虫中不同的纤毛细胞外囊泡亚型。
Nat Commun. 2025 Apr 3;16(1):2899. doi: 10.1038/s41467-025-57512-3.
3
Cell-death induced immune response and coagulopathy promote cachexia in .细胞死亡诱导的免疫反应和凝血病促进了……中的恶病质。 (注:原文句子不完整,缺少具体所指对象)

本文引用的文献

1
Centriole distal-end proteins CP110 and Cep97 influence centriole cartwheel growth at the proximal end.中心体远端蛋白 CP110 和 Cep97 影响近端中心体车轮辐状结构的生长。
J Cell Sci. 2022 Jul 15;135(14). doi: 10.1242/jcs.260015. Epub 2022 Jul 20.
2
PCMD-1 bridges the centrioles and the pericentriolar material scaffold in C. elegans.PCMD-1 在秀丽隐杆线虫中连接中心粒和中心粒周围物质支架。
Development. 2021 Oct 15;148(20). doi: 10.1242/dev.198416. Epub 2021 Oct 19.
3
Multiple Imputation Approaches Applied to the Missing Value Problem in Bottom-Up Proteomics.
bioRxiv. 2025 Feb 10:2025.01.07.631515. doi: 10.1101/2025.01.07.631515.
4
Nanobodies: From High-Throughput Identification to Therapeutic Development.纳米抗体:从高通量鉴定到治疗性开发
Mol Cell Proteomics. 2024 Dec;23(12):100865. doi: 10.1016/j.mcpro.2024.100865. Epub 2024 Oct 19.
5
A conserved protein tyrosine phosphatase, PTPN-22, functions in diverse developmental processes in C. elegans.一种保守的蛋白酪氨酸磷酸酶 PTPN-22 在秀丽隐杆线虫的多种发育过程中发挥作用。
PLoS Genet. 2024 Aug 22;20(8):e1011219. doi: 10.1371/journal.pgen.1011219. eCollection 2024 Aug.
6
PLK-1 regulates MEX-1 polarization in the zygote.PLK-1调节受精卵中MEX-1的极化。
bioRxiv. 2024 Jul 26:2024.07.26.605193. doi: 10.1101/2024.07.26.605193.
7
Polycystins recruit cargo to distinct ciliary extracellular vesicle subtypes.多囊蛋白将货物招募到不同的纤毛细胞外囊泡亚型。
bioRxiv. 2024 Apr 18:2024.04.17.588758. doi: 10.1101/2024.04.17.588758.
8
A conserved protein tyrosine phosphatase, PTPN-22, functions in diverse developmental processes in .一种保守的蛋白酪氨酸磷酸酶PTPN - 22在多种发育过程中发挥作用。 (原句结尾处“in.”表述不完整,推测可能是想表达某个具体的生物或发育过程,这里按常见理解翻译。)
bioRxiv. 2024 Mar 15:2024.03.12.584557. doi: 10.1101/2024.03.12.584557.
9
The development of proximity labeling technology and its applications in mammals, plants, and microorganisms.邻近标记技术的发展及其在哺乳动物、植物和微生物中的应用。
Cell Commun Signal. 2023 Sep 30;21(1):269. doi: 10.1186/s12964-023-01310-1.
10
Chemical Acetylation of Ligands and Two-Step Digestion Protocol for Reducing Codigestion in Affinity Purification-Mass Spectrometry.配体的化学乙酰化及用于减少亲和纯化-质谱中共同消化的两步消化方案
J Proteome Res. 2023 Oct 6;22(10):3383-3391. doi: 10.1021/acs.jproteome.3c00424. Epub 2023 Sep 15.
自下而上蛋白质组学中缺失值问题的多重插补方法。
Int J Mol Sci. 2021 Sep 6;22(17):9650. doi: 10.3390/ijms22179650.
4
Interactome analysis of Caenorhabditis elegans synapses by TurboID-based proximity labeling.利用 TurboID 基于邻近标记的方法分析秀丽隐杆线虫突触的相互作用组
J Biol Chem. 2021 Sep;297(3):101094. doi: 10.1016/j.jbc.2021.101094. Epub 2021 Aug 18.
5
Highly accurate protein structure prediction with AlphaFold.利用 AlphaFold 进行高精度蛋白质结构预测。
Nature. 2021 Aug;596(7873):583-589. doi: 10.1038/s41586-021-03819-2. Epub 2021 Jul 15.
6
Proximity labeling reveals non-centrosomal microtubule-organizing center components required for microtubule growth and localization.临近标记揭示了非中心体微管组织中心组件对于微管生长和定位的必要性。
Curr Biol. 2021 Aug 23;31(16):3586-3600.e11. doi: 10.1016/j.cub.2021.06.021. Epub 2021 Jul 8.
7
Centriole-less pericentriolar material serves as a microtubule organizing center at the base of C. elegans sensory cilia.无中心体的中心粒周围物质在 C. elegans 感觉纤毛的基部充当微管组织中心。
Curr Biol. 2021 Jun 7;31(11):2410-2417.e6. doi: 10.1016/j.cub.2021.03.022. Epub 2021 Apr 1.
8
An acentriolar centrosome at the C. elegans ciliary base.线虫纤毛基部的无中心体中心粒。
Curr Biol. 2021 Jun 7;31(11):2418-2428.e8. doi: 10.1016/j.cub.2021.03.023. Epub 2021 Apr 1.
9
In vivo proteomic mapping through GFP-directed proximity-dependent biotin labelling in zebrafish.在斑马鱼中通过 GFP 指导的邻近依赖生物素标记进行体内蛋白质组图谱绘制。
Elife. 2021 Feb 16;10:e64631. doi: 10.7554/eLife.64631.
10
Combinatorial Action of Temporally Segregated Transcription Factors.转录因子的时间分离组合作用。
Dev Cell. 2020 Nov 23;55(4):483-499.e7. doi: 10.1016/j.devcel.2020.09.002. Epub 2020 Sep 30.