• 文献检索
  • 文档翻译
  • 深度研究
  • 学术资讯
  • Suppr Zotero 插件Zotero 插件
  • 邀请有礼
  • 套餐&价格
  • 历史记录
应用&插件
Suppr Zotero 插件Zotero 插件浏览器插件Mac 客户端Windows 客户端微信小程序
定价
高级版会员购买积分包购买API积分包
服务
文献检索文档翻译深度研究API 文档MCP 服务
关于我们
关于 Suppr公司介绍联系我们用户协议隐私条款
关注我们

Suppr 超能文献

核心技术专利:CN118964589B侵权必究
粤ICP备2023148730 号-1Suppr @ 2026

文献检索

告别复杂PubMed语法,用中文像聊天一样搜索,搜遍4000万医学文献。AI智能推荐,让科研检索更轻松。

立即免费搜索

文件翻译

保留排版,准确专业,支持PDF/Word/PPT等文件格式,支持 12+语言互译。

免费翻译文档

深度研究

AI帮你快速写综述,25分钟生成高质量综述,智能提取关键信息,辅助科研写作。

立即免费体验

微小RNA-信使核糖核酸调控网络介导抑郁症中TH17细胞分化异常

MicroRNA-Messenger RNA Regulatory Network Mediates Disrupted TH17 Cell Differentiation in Depression.

作者信息

Wang Haiyang, Liu Lanxiang, Chen Xueyi, Zhou Chanjuan, Rao Xuechen, Li Wenxia, Li Wenwen, Liu Yiyun, Fang Liang, Zhang Hongmei, Song Jinlin, Ji Ping, Xie Peng

机构信息

Key Laboratory of Psychoseomadsy, Stomatological Hospital of Chongqing Medical University, Chongqing, China.

College of Stomatology and Affiliated Stomatological Hospital of Chongqing Medical University, Chongqing, China.

出版信息

Front Psychiatry. 2022 Apr 5;13:824209. doi: 10.3389/fpsyt.2022.824209. eCollection 2022.

DOI:10.3389/fpsyt.2022.824209
PMID:35449567
原文链接:https://pmc.ncbi.nlm.nih.gov/articles/PMC9017773/
Abstract

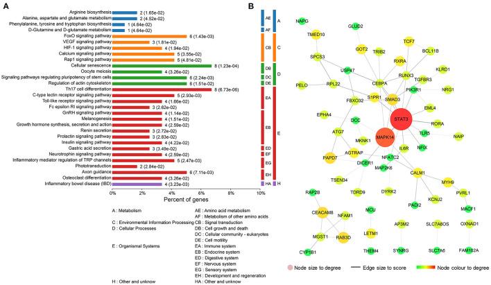
Accumulating evidence indicates an important role for microRNA (miRNA)-messenger RNA (mRNA) regulatory networks in human depression. However, the mechanisms by which these networks act are complex and remain poorly understood. We used data mining to identify differentially expressed miRNAs from GSE81152 and GSE152267 datasets, and differentially expressed mRNAs were identified from the Netherlands Study of Depression and Anxiety, the GlaxoSmithKline-High-Throughput Disease-specific target Identification Program, and the Janssen-Brain Resource Company study. We constructed a miRNA-mRNA regulatory network based on differentially expressed mRNAs that intersected with target genes of differentially expressed miRNAs, and then performed bioinformatics analysis of the network. The key candidate genes were assessed in the prefrontal cortex of chronic social defeat stress (CSDS) depression mice by quantitative real-time polymerase chain reaction (qRT-PCR). Three differentially expressed miRNAs were commonly identified across the two datasets, and 119 intersecting differentially expressed mRNAs were identified. A miRNA-mRNA regulatory network including these three key differentially expressed miRNAs and 119 intersecting differentially expressed mRNAs was constructed. Functional analysis of the intersecting differentially expressed mRNAs revealed that an abnormal inflammatory response characterized by disturbed T-helper cell 17 (Th17) differentiation was the primary altered biological function. qRT-PCR validated the decreased expression of Th17 cell differentiation-related genes, including , and β, and the increased expression of retinoic acid receptor-related orphan receptor gamma-t (γ) in CSDS mice, which showed significant depressive- and anxiety-like behaviors. This study indicates that an abnormal inflammatory response characterized by disturbed Th17 cell differentiation is the primary altered biological process in major depressive disorder. Our findings indicate possible biomarkers and treatment targets and provide novel clues to understand the pathogenesis of major depressive disorder.

摘要

越来越多的证据表明,微小RNA(miRNA)-信使核糖核酸(mRNA)调控网络在人类抑郁症中发挥着重要作用。然而,这些网络的作用机制复杂,仍知之甚少。我们通过数据挖掘从GSE81152和GSE152267数据集中鉴定出差异表达的miRNA,并从荷兰抑郁症与焦虑症研究、葛兰素史克高通量疾病特异性靶点鉴定项目以及杨森脑资源公司的研究中鉴定出差异表达的mRNA。我们基于与差异表达miRNA的靶基因相交的差异表达mRNA构建了一个miRNA-mRNA调控网络,然后对该网络进行生物信息学分析。通过定量实时聚合酶链反应(qRT-PCR)在慢性社会挫败应激(CSDS)抑郁小鼠的前额叶皮层中评估关键候选基因。在两个数据集中共同鉴定出三个差异表达的miRNA,并鉴定出119个相交的差异表达mRNA。构建了一个包含这三个关键差异表达miRNA和119个相交差异表达mRNA的miRNA-mRNA调控网络。对相交的差异表达mRNA的功能分析表明,以辅助性T细胞17(Th17)分化紊乱为特征的异常炎症反应是主要改变的生物学功能。qRT-PCR验证了CSDS小鼠中Th17细胞分化相关基因(包括 、 和β)的表达降低,以及维甲酸受体相关孤儿受体γ-t(γ)的表达增加,这些小鼠表现出明显的抑郁和焦虑样行为。这项研究表明,以Th17细胞分化紊乱为特征的异常炎症反应是重度抑郁症中主要改变的生物学过程。我们的研究结果表明了可能的生物标志物和治疗靶点,并为理解重度抑郁症的发病机制提供了新线索。

https://cdn.ncbi.nlm.nih.gov/pmc/blobs/aa8c/9017773/75cd296a5249/fpsyt-13-824209-g0006.jpg
https://cdn.ncbi.nlm.nih.gov/pmc/blobs/aa8c/9017773/bb8ee41663bc/fpsyt-13-824209-g0001.jpg
https://cdn.ncbi.nlm.nih.gov/pmc/blobs/aa8c/9017773/a68b48830607/fpsyt-13-824209-g0002.jpg
https://cdn.ncbi.nlm.nih.gov/pmc/blobs/aa8c/9017773/b2c2045856b9/fpsyt-13-824209-g0003.jpg
https://cdn.ncbi.nlm.nih.gov/pmc/blobs/aa8c/9017773/b48fd34e191d/fpsyt-13-824209-g0004.jpg
https://cdn.ncbi.nlm.nih.gov/pmc/blobs/aa8c/9017773/e23b4435efd8/fpsyt-13-824209-g0005.jpg
https://cdn.ncbi.nlm.nih.gov/pmc/blobs/aa8c/9017773/75cd296a5249/fpsyt-13-824209-g0006.jpg
https://cdn.ncbi.nlm.nih.gov/pmc/blobs/aa8c/9017773/bb8ee41663bc/fpsyt-13-824209-g0001.jpg
https://cdn.ncbi.nlm.nih.gov/pmc/blobs/aa8c/9017773/a68b48830607/fpsyt-13-824209-g0002.jpg
https://cdn.ncbi.nlm.nih.gov/pmc/blobs/aa8c/9017773/b2c2045856b9/fpsyt-13-824209-g0003.jpg
https://cdn.ncbi.nlm.nih.gov/pmc/blobs/aa8c/9017773/b48fd34e191d/fpsyt-13-824209-g0004.jpg
https://cdn.ncbi.nlm.nih.gov/pmc/blobs/aa8c/9017773/e23b4435efd8/fpsyt-13-824209-g0005.jpg
https://cdn.ncbi.nlm.nih.gov/pmc/blobs/aa8c/9017773/75cd296a5249/fpsyt-13-824209-g0006.jpg

相似文献

1
MicroRNA-Messenger RNA Regulatory Network Mediates Disrupted TH17 Cell Differentiation in Depression.微小RNA-信使核糖核酸调控网络介导抑郁症中TH17细胞分化异常
Front Psychiatry. 2022 Apr 5;13:824209. doi: 10.3389/fpsyt.2022.824209. eCollection 2022.
2
Changes in mRNA and miRNA expression in the prelimbic cortex related to depression-like syndrome induced by chronic social defeat stress in mice.慢性社会挫败应激诱导的抑郁样综合征相关的前额皮质中 mRNA 和 miRNA 表达的变化。
Behav Brain Res. 2023 Feb 13;438:114211. doi: 10.1016/j.bbr.2022.114211. Epub 2022 Nov 8.
3
RNA-Sequencing and Bioinformatics Analysis of Long Noncoding RNAs and mRNAs in the Prefrontal Cortex of Mice Following Repeated Social Defeat Stress.重复社会挫败应激后小鼠前额叶皮层长链非编码RNA和mRNA的RNA测序及生物信息学分析
Biomed Res Int. 2019 Mar 27;2019:7505260. doi: 10.1155/2019/7505260. eCollection 2019.
4
Integrative Analysis of Long Non-coding RNAs, Messenger RNAs, and MicroRNAs Indicates the Neurodevelopmental Dysfunction in the Hippocampus of Gut Microbiota-Dysbiosis Mice.长链非编码RNA、信使RNA和微小RNA的综合分析表明肠道微生物群失调小鼠海马体中的神经发育功能障碍
Front Mol Neurosci. 2022 Jan 11;14:745437. doi: 10.3389/fnmol.2021.745437. eCollection 2021.
5
Danggui Buxue Decoction Ameliorates Idiopathic Pulmonary Fibrosis through MicroRNA and Messenger RNA Regulatory Network.当归补血汤通过微小RNA和信使核糖核酸调控网络改善特发性肺纤维化
Evid Based Complement Alternat Med. 2022 Apr 26;2022:3439656. doi: 10.1155/2022/3439656. eCollection 2022.
6
Identification of key genes, pathways, and miRNA/mRNA regulatory networks of CUMS-induced depression in nucleus accumbens by integrated bioinformatics analysis.通过综合生物信息学分析鉴定伏隔核中慢性不可预知温和应激诱导抑郁的关键基因、信号通路及miRNA/mRNA调控网络
Neuropsychiatr Dis Treat. 2019 Mar 14;15:685-700. doi: 10.2147/NDT.S200264. eCollection 2019.
7
Construction of Circular RNA-MicroRNA-Messenger RNA Regulatory Network of Recurrent Implantation Failure to Explore Its Potential Pathogenesis.复发性植入失败的环状RNA-微小RNA-信使RNA调控网络构建以探索其潜在发病机制
Front Genet. 2021 Feb 16;11:627459. doi: 10.3389/fgene.2020.627459. eCollection 2020.
8
Identification of the circRNA-miRNA-mRNA Regulatory Network in Bladder Cancer by Bioinformatics Analysis.通过生物信息学分析鉴定膀胱癌中的环状RNA-微小RNA-信使RNA调控网络
Int J Genomics. 2021 Nov 16;2021:9935986. doi: 10.1155/2021/9935986. eCollection 2021.
9
Identification of 10 Hub Genes and an miRNA-mRNA Regulatory Network in Acute Kawasaki Disease.急性川崎病中10个关键基因及miRNA-mRNA调控网络的鉴定
Front Genet. 2021 Mar 25;12:585058. doi: 10.3389/fgene.2021.585058. eCollection 2021.
10
Identification of candidate targets and mechanisms involved in miRNA regulation in multiple myeloma.鉴定多发性骨髓瘤中 miRNA 调控相关的候选靶标和机制。
World J Surg Oncol. 2022 Jan 26;20(1):23. doi: 10.1186/s12957-021-02482-1.

引用本文的文献

1
Diagnostic and Therapeutic Potential of Selected microRNAs in Colorectal Cancer: A Literature Review.特定微小RNA在结直肠癌中的诊断和治疗潜力:文献综述
Cancers (Basel). 2025 Jun 25;17(13):2135. doi: 10.3390/cancers17132135.
2
Identification of blood transcriptome modules associated with suicidal ideation in patients with major depressive disorder.重度抑郁症患者中与自杀意念相关的血液转录组模块的鉴定
Sci Rep. 2025 Jan 7;15(1):1067. doi: 10.1038/s41598-025-85431-2.
3
Plasma Circular-RNA 0005567 as a Potential Marker of Disease Activity in Rheumatoid Arthritis.

本文引用的文献

1
On inflammatory hypothesis of depression: what is the role of IL-6 in the middle of the chaos?关于抑郁症的炎症假说:白细胞介素-6在这一混乱局面中扮演着怎样的角色?
J Neuroinflammation. 2021 Feb 16;18(1):45. doi: 10.1186/s12974-021-02100-7.
2
Microbial regulation of a lincRNA-miRNA-mRNA network in the mouse hippocampus.小鼠海马体中一个长链非编码RNA-微小RNA-信使RNA网络的微生物调控
Epigenomics. 2020 Aug;12(16):1377-1387. doi: 10.2217/epi-2019-0307. Epub 2020 Sep 3.
3
Mental disorders, comorbidities, and suicidality at 30 years of age in a Brazilian birth cohort.
血浆环状 RNA 0005567 作为类风湿关节炎疾病活动的潜在标志物。
Int J Mol Sci. 2023 Dec 28;25(1):417. doi: 10.3390/ijms25010417.
4
Therapeutic Implications of microRNAs in Depressive Disorders: A Review.microRNAs 在抑郁障碍中的治疗意义:综述。
Int J Mol Sci. 2022 Nov 4;23(21):13530. doi: 10.3390/ijms232113530.
30 岁时巴西出生队列的精神障碍、合并症和自杀倾向。
Compr Psychiatry. 2020 Oct;102:152194. doi: 10.1016/j.comppsych.2020.152194. Epub 2020 Jul 16.
4
miR-194-5p inhibits LPS-induced astrocytes activation by directly targeting neurexophilin 1.miR-194-5p 通过直接靶向神经连接蛋白 1 抑制 LPS 诱导的星形胶质细胞激活。
Mol Cell Biochem. 2020 Aug;471(1-2):203-213. doi: 10.1007/s11010-020-03780-0. Epub 2020 Jun 12.
5
miR-138 Increases Depressive-Like Behaviors by Targeting SIRT1 in Hippocampus.微小RNA-138通过靶向海马体中的沉默调节蛋白1增加类抑郁行为。
Neuropsychiatr Dis Treat. 2020 Apr 9;16:949-957. doi: 10.2147/NDT.S237558. eCollection 2020.
6
Circulating microRNA 134 sheds light on the diagnosis of major depressive disorder.循环 microRNA 134 为重度抑郁症的诊断提供了新视角。
Transl Psychiatry. 2020 Mar 16;10(1):95. doi: 10.1038/s41398-020-0773-2.
7
Dl-3-n-butylphthalide attenuates mouse behavioral deficits to chronic social defeat stress by regulating energy metabolism via AKT/CREB signaling pathway.(R)-3-正丁基苯酞通过调节 AKT/CREB 信号通路改善慢性社交挫败应激小鼠的行为缺陷
Transl Psychiatry. 2020 Feb 3;10(1):49. doi: 10.1038/s41398-020-0731-z.
8
MicroRNA mediators of early life stress vulnerability to depression and suicidal behavior.早期生活应激易感性导致抑郁和自杀行为的 microRNA 介体。
Mol Psychiatry. 2020 Feb;25(2):308-320. doi: 10.1038/s41380-019-0597-8. Epub 2019 Nov 18.
9
An immune gate of depression - Early neuroimmune development in the formation of the underlying depressive disorder.抑郁的免疫之“门”- 潜在抑郁障碍形成中的早期神经免疫发育。
Pharmacol Rep. 2019 Dec;71(6):1299-1307. doi: 10.1016/j.pharep.2019.05.022. Epub 2019 May 28.
10
CXCR3 antagonist AMG487 suppresses rheumatoid arthritis pathogenesis and progression by shifting the Th17/Treg cell balance.CXCR3 拮抗剂 AMG487 通过改变 Th17/Treg 细胞平衡来抑制类风湿关节炎的发病机制和进展。
Cell Signal. 2019 Dec;64:109395. doi: 10.1016/j.cellsig.2019.109395. Epub 2019 Aug 23.