• 文献检索
  • 文档翻译
  • 深度研究
  • 学术资讯
  • Suppr Zotero 插件Zotero 插件
  • 邀请有礼
  • 套餐&价格
  • 历史记录
应用&插件
Suppr Zotero 插件Zotero 插件浏览器插件Mac 客户端Windows 客户端微信小程序
定价
高级版会员购买积分包购买API积分包
服务
文献检索文档翻译深度研究API 文档MCP 服务
关于我们
关于 Suppr公司介绍联系我们用户协议隐私条款
关注我们

Suppr 超能文献

核心技术专利:CN118964589B侵权必究
粤ICP备2023148730 号-1Suppr @ 2026

文献检索

告别复杂PubMed语法,用中文像聊天一样搜索,搜遍4000万医学文献。AI智能推荐,让科研检索更轻松。

立即免费搜索

文件翻译

保留排版,准确专业,支持PDF/Word/PPT等文件格式,支持 12+语言互译。

免费翻译文档

深度研究

AI帮你快速写综述,25分钟生成高质量综述,智能提取关键信息,辅助科研写作。

立即免费体验

组蛋白去乙酰化酶抑制剂损害胶质母细胞瘤细胞的运动性和增殖能力。

Histone Deacetylase Inhibitors Impair Glioblastoma Cell Motility and Proliferation.

作者信息

Rampazzo Elena, Manfreda Lorenzo, Bresolin Silvia, Cani Alice, Mariotto Elena, Bortolozzi Roberta, Della Puppa Alessandro, Viola Giampietro, Persano Luca

机构信息

Department of Women and Children's Health, University of Padova, Via Giustiniani 3, 35128 Padova, Italy.

Pediatric Research Institute, Corso Stati Uniti 4, 35127 Padova, Italy.

出版信息

Cancers (Basel). 2022 Apr 9;14(8):1897. doi: 10.3390/cancers14081897.

DOI:10.3390/cancers14081897
PMID:35454804
原文链接:https://pmc.ncbi.nlm.nih.gov/articles/PMC9027190/
Abstract

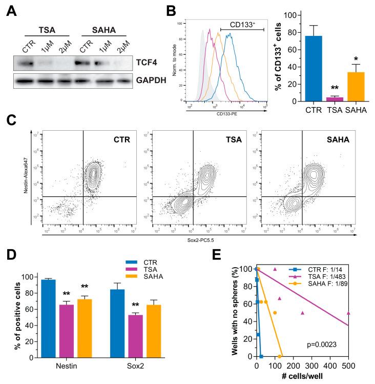
Despite being subjected to high-dose chemo and radiotherapy, glioblastoma (GBM) patients still encounter almost inevitable relapse, due to the capability of tumor cells to disseminate and invade normal brain tissues. Moreover, the presence of a cancer stem cell (CSC) subpopulation, already demonstrated to better resist and evade treatments, further frustrates potential therapeutic approaches. In this context, we previously demonstrated that GBM is characterized by a tightly-regulated balance between the β-catenin cofactors TCF1 and TCF4, with high levels of TCF4 responsible for sustaining CSC in these tumors; thus, supporting their aggressive features. Since histone deacetylase inhibitors (HDI) have been reported to strongly reduce TCF4 levels in colon cancer cells, we hypothesized that they could also exert a similar therapeutic action in GBM. Here, we treated primary GBM cultures with Trichostatin-A and Vorinostat, demonstrating their ability to strongly suppress the Wnt-dependent pathways; thus, promoting CSC differentiation and concomitantly impairing GBM cell viability and proliferation. More interestingly, analysis of their molecular effects suggested a prominent HDI action against GBM cell motility/migration, which we demonstrated to rely on the inhibition of the RhoA-GTPase and interferon intracellular cascades. Our results suggest HDI as potential therapeutic agents in GBM, through their action on multiple cancer hallmarks.

摘要

尽管胶质母细胞瘤(GBM)患者接受了高剂量的化疗和放疗,但由于肿瘤细胞具有扩散和侵袭正常脑组织的能力,他们仍几乎不可避免地会复发。此外,癌症干细胞(CSC)亚群的存在已被证明更能抵抗和逃避治疗,这进一步阻碍了潜在的治疗方法。在此背景下,我们之前证明GBM的特征是β-连环蛋白辅因子TCF1和TCF4之间存在严格调控的平衡,其中高水平的TCF4负责维持这些肿瘤中的CSC;因此,支持了它们的侵袭性特征。由于据报道组蛋白去乙酰化酶抑制剂(HDI)能强烈降低结肠癌细胞中的TCF4水平,我们推测它们在GBM中也可能发挥类似的治疗作用。在这里,我们用曲古抑菌素A和伏立诺他处理原发性GBM培养物,证明它们能够强烈抑制Wnt依赖的信号通路;因此,促进CSC分化并同时损害GBM细胞的活力和增殖。更有趣的是,对它们分子效应的分析表明HDI对GBM细胞运动/迁移有显著作用,我们证明这依赖于对RhoA-鸟苷三磷酸酶和干扰素细胞内信号级联的抑制。我们的结果表明,HDI通过对多种癌症特征的作用,可能成为GBM的潜在治疗药物。

https://cdn.ncbi.nlm.nih.gov/pmc/blobs/bbfd/9027190/d47ee01b5daf/cancers-14-01897-g007.jpg
https://cdn.ncbi.nlm.nih.gov/pmc/blobs/bbfd/9027190/81138e4644f6/cancers-14-01897-g001.jpg
https://cdn.ncbi.nlm.nih.gov/pmc/blobs/bbfd/9027190/51cbd341c580/cancers-14-01897-g002.jpg
https://cdn.ncbi.nlm.nih.gov/pmc/blobs/bbfd/9027190/bdc318f65807/cancers-14-01897-g003.jpg
https://cdn.ncbi.nlm.nih.gov/pmc/blobs/bbfd/9027190/1ed623462c1f/cancers-14-01897-g004.jpg
https://cdn.ncbi.nlm.nih.gov/pmc/blobs/bbfd/9027190/f888886bc357/cancers-14-01897-g005.jpg
https://cdn.ncbi.nlm.nih.gov/pmc/blobs/bbfd/9027190/0494f0e217c5/cancers-14-01897-g006.jpg
https://cdn.ncbi.nlm.nih.gov/pmc/blobs/bbfd/9027190/d47ee01b5daf/cancers-14-01897-g007.jpg
https://cdn.ncbi.nlm.nih.gov/pmc/blobs/bbfd/9027190/81138e4644f6/cancers-14-01897-g001.jpg
https://cdn.ncbi.nlm.nih.gov/pmc/blobs/bbfd/9027190/51cbd341c580/cancers-14-01897-g002.jpg
https://cdn.ncbi.nlm.nih.gov/pmc/blobs/bbfd/9027190/bdc318f65807/cancers-14-01897-g003.jpg
https://cdn.ncbi.nlm.nih.gov/pmc/blobs/bbfd/9027190/1ed623462c1f/cancers-14-01897-g004.jpg
https://cdn.ncbi.nlm.nih.gov/pmc/blobs/bbfd/9027190/f888886bc357/cancers-14-01897-g005.jpg
https://cdn.ncbi.nlm.nih.gov/pmc/blobs/bbfd/9027190/0494f0e217c5/cancers-14-01897-g006.jpg
https://cdn.ncbi.nlm.nih.gov/pmc/blobs/bbfd/9027190/d47ee01b5daf/cancers-14-01897-g007.jpg

相似文献

1
Histone Deacetylase Inhibitors Impair Glioblastoma Cell Motility and Proliferation.组蛋白去乙酰化酶抑制剂损害胶质母细胞瘤细胞的运动性和增殖能力。
Cancers (Basel). 2022 Apr 9;14(8):1897. doi: 10.3390/cancers14081897.
2
HIF-1α/Wnt signaling-dependent control of gene transcription regulates neuronal differentiation of glioblastoma stem cells.HIF-1α/Wnt 信号依赖性控制基因转录调节神经胶质瘤干细胞的神经元分化。
Theranostics. 2019 Jul 9;9(17):4860-4877. doi: 10.7150/thno.35882. eCollection 2019.
3
Inhibition of LSD1 sensitizes glioblastoma cells to histone deacetylase inhibitors.抑制 LSD1 可增强胶质母细胞瘤细胞对组蛋白去乙酰化酶抑制剂的敏感性。
Neuro Oncol. 2011 Aug;13(8):894-903. doi: 10.1093/neuonc/nor049. Epub 2011 Jun 8.
4
The effects of histone deacetylase inhibitors on glioblastoma-derived stem cells.组蛋白去乙酰化酶抑制剂对胶质母细胞瘤衍生干细胞的影响。
J Mol Neurosci. 2015 Jan;55(1):7-20. doi: 10.1007/s12031-014-0329-0. Epub 2014 May 30.
5
Advances in histone deacetylase inhibitors in targeting glioblastoma stem cells.组蛋白去乙酰化酶抑制剂靶向胶质母细胞瘤干细胞的研究进展
Cancer Chemother Pharmacol. 2020 Aug;86(2):165-179. doi: 10.1007/s00280-020-04109-w. Epub 2020 Jul 7.
6
Histone Deacetylase Inhibitors Impair Vasculogenic Mimicry from Glioblastoma Cells.组蛋白去乙酰化酶抑制剂损害胶质母细胞瘤细胞的血管生成拟态。
Cancers (Basel). 2019 May 29;11(6):747. doi: 10.3390/cancers11060747.
7
Krüppel-like factor 9 and histone deacetylase inhibitors synergistically induce cell death in glioblastoma stem-like cells.Krüppel 样因子 9 和组蛋白去乙酰化酶抑制剂协同诱导神经胶质瘤干细胞样细胞死亡。
BMC Cancer. 2018 Oct 22;18(1):1025. doi: 10.1186/s12885-018-4874-8.
8
Inhibition of histone deacetylases sensitizes glioblastoma cells to lomustine.组蛋白去乙酰化酶抑制剂增敏胶质母细胞瘤细胞对洛莫司汀的敏感性。
Cell Oncol (Dordr). 2017 Feb;40(1):21-32. doi: 10.1007/s13402-016-0301-9. Epub 2016 Oct 20.
9
PDGF receptor alpha inhibition induces apoptosis in glioblastoma cancer stem cells refractory to anti-Notch and anti-EGFR treatment.血小板衍生生长因子受体α抑制可诱导对抗Notch和抗表皮生长因子受体治疗耐药的胶质母细胞瘤癌症干细胞发生凋亡。
Mol Cancer. 2014 Nov 8;13:247. doi: 10.1186/1476-4598-13-247.
10
BMP9 counteracts the tumorigenic and pro-angiogenic potential of glioblastoma.骨形态发生蛋白 9 可拮抗神经胶质瘤的致瘤和促血管生成潜能。
Cell Death Differ. 2018 Nov;25(10):1808-1822. doi: 10.1038/s41418-018-0149-9. Epub 2018 Jul 5.

引用本文的文献

1
A Review of Therapeutic Agents Given by Convection-Enhanced Delivery for Adult Glioblastoma.对流增强递送用于成人胶质母细胞瘤的治疗药物综述
Pharmaceuticals (Basel). 2024 Jul 23;17(8):973. doi: 10.3390/ph17080973.
2
A high-throughput microfabricated platform for rapid quantification of metastatic potential.高通量微制造平台,用于快速定量分析转移潜能。
Sci Adv. 2024 Aug 16;10(33):eadk0015. doi: 10.1126/sciadv.adk0015.
3
Preclinical and clinical advances to overcome hypoxia in glioblastoma multiforme.克服胶质母细胞瘤缺氧的临床前和临床进展。

本文引用的文献

1
Uncovering Spatiotemporal Heterogeneity of High-Grade Gliomas: From Disease Biology to Therapeutic Implications.揭示高级别胶质瘤的时空异质性:从疾病生物学到治疗意义
Front Oncol. 2021 Aug 5;11:703764. doi: 10.3389/fonc.2021.703764. eCollection 2021.
2
Epigenetics of glioblastoma multiforme: From molecular mechanisms to therapeutic approaches.胶质母细胞瘤的表观遗传学:从分子机制到治疗方法。
Semin Cancer Biol. 2022 Aug;83:100-120. doi: 10.1016/j.semcancer.2020.12.015. Epub 2020 Dec 25.
3
Management of glioblastoma: State of the art and future directions.
Cell Death Dis. 2024 Jul 13;15(7):503. doi: 10.1038/s41419-024-06904-2.
4
On the effects of 30.5 GHz sinusoidal wave exposure on glioblastoma organoids.30.5吉赫兹正弦波暴露对胶质母细胞瘤类器官的影响
Front Oncol. 2024 May 31;14:1307516. doi: 10.3389/fonc.2024.1307516. eCollection 2024.
5
Gene regulatory network topology governs resistance and treatment escape in glioma stem-like cells.基因调控网络拓扑结构控制神经胶质瘤干细胞的耐药性和治疗逃逸。
Sci Adv. 2024 Jun 7;10(23):eadj7706. doi: 10.1126/sciadv.adj7706.
6
TORSEL, a 4EBP1-based mTORC1 live-cell sensor, reveals nutrient-sensing targeting by histone deacetylase inhibitors.TORSEL是一种基于4EBP1的mTORC1活细胞传感器,揭示了组蛋白去乙酰化酶抑制剂对营养感应的靶向作用。
Cell Biosci. 2024 Jun 1;14(1):68. doi: 10.1186/s13578-024-01250-4.
7
Glioblastoma Therapy: Past, Present and Future.胶质母细胞瘤治疗:过去、现在和未来。
Int J Mol Sci. 2024 Feb 21;25(5):2529. doi: 10.3390/ijms25052529.
8
Use of microRNAs as Diagnostic, Prognostic, and Therapeutic Tools for Glioblastoma.微小RNA作为胶质母细胞瘤的诊断、预后和治疗工具的应用
Int J Mol Sci. 2024 Feb 20;25(5):2464. doi: 10.3390/ijms25052464.
9
Identification of mitophagy-related hub genes during the progression of spinal cord injury by integrated multinomial bioinformatics analysis.通过综合多项生物信息学分析鉴定脊髓损伤进展过程中的线粒体自噬相关枢纽基因。
Biochem Biophys Rep. 2024 Feb 13;38:101654. doi: 10.1016/j.bbrep.2024.101654. eCollection 2024 Jul.
10
KRAS is a molecular determinant of platinum responsiveness in glioblastoma.KRAS 是胶质母细胞瘤铂类药物敏感性的分子决定因素。
BMC Cancer. 2024 Jan 15;24(1):77. doi: 10.1186/s12885-023-11758-6.
脑胶质瘤的治疗:现状与未来方向。
CA Cancer J Clin. 2020 Jul;70(4):299-312. doi: 10.3322/caac.21613. Epub 2020 Jun 1.
4
Deciphering the Roles of IFITM1 in Tumors.解析 IFITM1 在肿瘤中的作用。
Mol Diagn Ther. 2020 Aug;24(4):433-441. doi: 10.1007/s40291-020-00469-4.
5
Tumor Cell Invasion in Glioblastoma.脑胶质瘤中的肿瘤细胞侵袭。
Int J Mol Sci. 2020 Mar 12;21(6):1932. doi: 10.3390/ijms21061932.
6
Trends in glioblastoma: outcomes over time and type of intervention: a systematic evidence based analysis.胶质母细胞瘤的趋势:随时间和干预类型的变化的结果:一项系统的基于证据的分析。
J Neurooncol. 2020 Apr;147(2):297-307. doi: 10.1007/s11060-020-03451-6. Epub 2020 Mar 9.
7
Emerging Functions of Human IFIT Proteins in Cancer.人源 IFIT 蛋白在癌症中的新功能
Front Mol Biosci. 2019 Dec 19;6:148. doi: 10.3389/fmolb.2019.00148. eCollection 2019.
8
A high-throughput drug combination screen of targeted small molecule inhibitors in cancer cell lines.一种针对癌症细胞系的靶向小分子抑制剂的高通量药物组合筛选。
Sci Data. 2019 Oct 29;6(1):237. doi: 10.1038/s41597-019-0255-7.
9
HIF-1α/Wnt signaling-dependent control of gene transcription regulates neuronal differentiation of glioblastoma stem cells.HIF-1α/Wnt 信号依赖性控制基因转录调节神经胶质瘤干细胞的神经元分化。
Theranostics. 2019 Jul 9;9(17):4860-4877. doi: 10.7150/thno.35882. eCollection 2019.
10
Transcriptome profiling-based identification of prognostic subtypes and multi-omics signatures of glioblastoma.基于转录组谱分析的胶质母细胞瘤预后亚型和多组学特征的鉴定。
Sci Rep. 2019 Jul 22;9(1):10555. doi: 10.1038/s41598-019-47066-y.