• 文献检索
  • 文档翻译
  • 深度研究
  • 学术资讯
  • Suppr Zotero 插件Zotero 插件
  • 邀请有礼
  • 套餐&价格
  • 历史记录
应用&插件
Suppr Zotero 插件Zotero 插件浏览器插件Mac 客户端Windows 客户端微信小程序
定价
高级版会员购买积分包购买API积分包
服务
文献检索文档翻译深度研究API 文档MCP 服务
关于我们
关于 Suppr公司介绍联系我们用户协议隐私条款
关注我们

Suppr 超能文献

核心技术专利:CN118964589B侵权必究
粤ICP备2023148730 号-1Suppr @ 2026

文献检索

告别复杂PubMed语法,用中文像聊天一样搜索,搜遍4000万医学文献。AI智能推荐,让科研检索更轻松。

立即免费搜索

文件翻译

保留排版,准确专业,支持PDF/Word/PPT等文件格式,支持 12+语言互译。

免费翻译文档

深度研究

AI帮你快速写综述,25分钟生成高质量综述,智能提取关键信息,辅助科研写作。

立即免费体验

一种新型致癌 seRNA 促进鼻咽癌转移。

A novel oncogenic seRNA promotes nasopharyngeal carcinoma metastasis.

机构信息

Clinical Laboratory of Hunan Cancer Hospital and the Affiliated Cancer Hospital of Xiangya School of Medicine, Central South University, Hunan Key Laboratory of Oncotarget Gene, Changsha, China.

Institute of Medical Technology, Peking University Health Science Center, Beijing, China.

出版信息

Cell Death Dis. 2022 Apr 23;13(4):401. doi: 10.1038/s41419-022-04846-1.

DOI:10.1038/s41419-022-04846-1
PMID:35461306
原文链接:https://pmc.ncbi.nlm.nih.gov/articles/PMC9035166/
Abstract

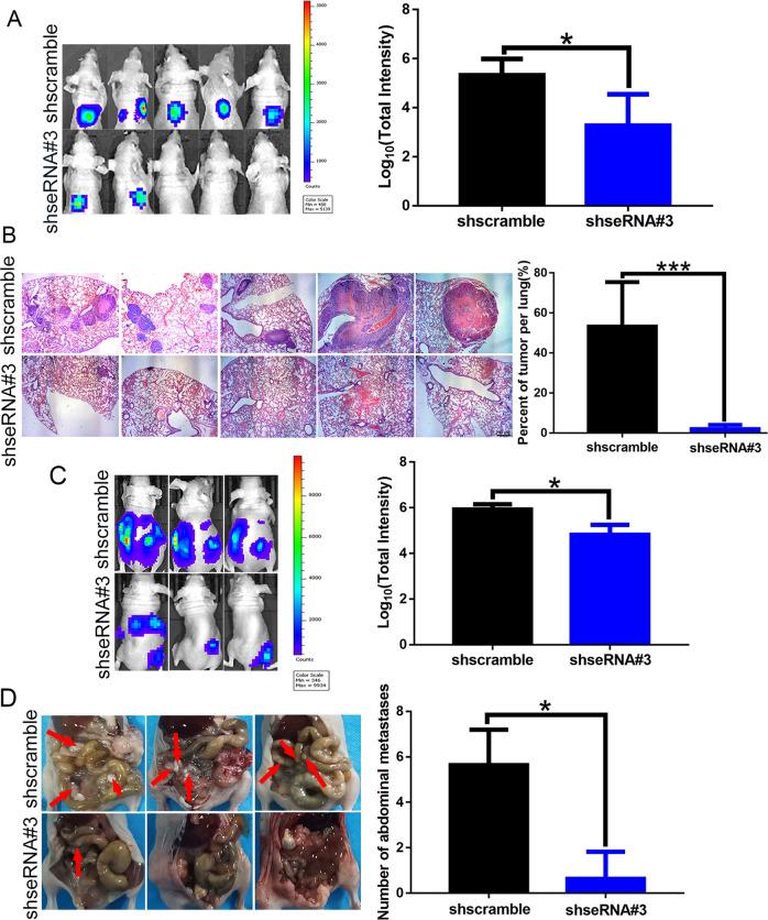
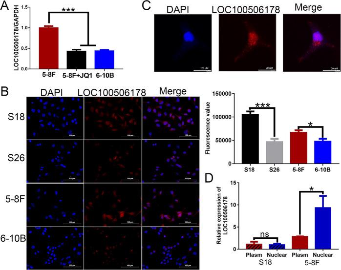
Nasopharyngeal carcinoma (NPC) is a common malignant cancer in southern China that has highly invasive and metastatic features and causes high mortality, but the underlying mechanisms of this malignancy remain unclear. In this study, we utilized ChIP-Seq to identify metastasis-specific super enhancers (SEs) and found that the SE of LOC100506178 existed only in metastatic NPC cells and powerfully aggravated NPC metastasis. This metastatic SE transcribed into lncRNA LOC100506178, and it was verified as a seRNA through GRO-Seq. Furthermore, SE-derived seRNA LOC100506178 was found to be highly expressed in metastatic NPC cells and NPC lymph node metastatic tissues. Knockdown of seRNA LOC100506178 arrested the invasion and metastasis of NPC cells in vitro and in vivo, demonstrating that seRNA LOC100506178 accelerates the acquisition of NPC malignant phenotype. Mechanistic studies revealed that seRNA LOC100506178 specifically interacted with the transcription factor hnRNPK and modulated the expression of hnRNPK. Further, hnRNPK in combination with the promoter region of MICAL2 increased Mical2 transcription. Knockdown of seRNA LOC100506178 or hnRNPK markedly repressed MICAL2, Vimentin and Snail expression and upregulated E-cadherin expression. Overexpression of seRNA LOC100506178 or hnRNPK markedly increased MICAL2, Vimentin and Snail expression and decreased E-cadherin expression. Therefore, seRNA LOC100506178 may promote MICAL2 expression by upregulating hnRNPK, subsequently enhancing EMT process and accelerating the invasion and metastasis of NPC cells. seRNA LOC100506178 has the potential to serve as a novel prognostic biomarker and therapeutic target in NPC patients.

摘要

鼻咽癌(NPC)是中国南方常见的恶性肿瘤,具有高度侵袭性和转移性特征,死亡率高,但这种恶性肿瘤的潜在机制尚不清楚。在这项研究中,我们利用 ChIP-Seq 来识别转移特异性超级增强子(SE),发现 LOC100506178 的 SE 仅存在于转移性 NPC 细胞中,并强力加重 NPC 转移。这种转移性 SE 转录为 lncRNA LOC100506178,并通过 GRO-Seq 被验证为 seRNA。此外,发现 SE 衍生的 seRNA LOC100506178 在转移性 NPC 细胞和 NPC 淋巴结转移组织中高度表达。seRNA LOC100506178 的敲低在体外和体内均阻止 NPC 细胞的侵袭和转移,表明 seRNA LOC100506178 加速了 NPC 恶性表型的获得。机制研究表明,seRNA LOC100506178 特异性地与转录因子 hnRNPK 相互作用,并调节 hnRNPK 的表达。进一步地,hnRNPK 与 MICAL2 的启动子区域结合,增加了 Mical2 的转录。seRNA LOC100506178 或 hnRNPK 的敲低显著抑制了 MICAL2、Vimentin 和 Snail 的表达,并上调了 E-cadherin 的表达。seRNA LOC100506178 或 hnRNPK 的过表达显著增加了 MICAL2、Vimentin 和 Snail 的表达,并降低了 E-cadherin 的表达。因此,seRNA LOC100506178 可能通过上调 hnRNPK 促进 MICAL2 的表达,进而增强 EMT 过程并加速 NPC 细胞的侵袭和转移。seRNA LOC100506178 可能成为 NPC 患者新的预后标志物和治疗靶点。

https://cdn.ncbi.nlm.nih.gov/pmc/blobs/46ca/9035166/a1ff7b6f26f0/41419_2022_4846_Fig8_HTML.jpg
https://cdn.ncbi.nlm.nih.gov/pmc/blobs/46ca/9035166/1a2cb8cf60e2/41419_2022_4846_Fig1_HTML.jpg
https://cdn.ncbi.nlm.nih.gov/pmc/blobs/46ca/9035166/e19d13f04afe/41419_2022_4846_Fig2_HTML.jpg
https://cdn.ncbi.nlm.nih.gov/pmc/blobs/46ca/9035166/bd8bcca9573f/41419_2022_4846_Fig3_HTML.jpg
https://cdn.ncbi.nlm.nih.gov/pmc/blobs/46ca/9035166/d7dcfd035b8f/41419_2022_4846_Fig4_HTML.jpg
https://cdn.ncbi.nlm.nih.gov/pmc/blobs/46ca/9035166/3d0332b8f49c/41419_2022_4846_Fig5_HTML.jpg
https://cdn.ncbi.nlm.nih.gov/pmc/blobs/46ca/9035166/46c5b337f44d/41419_2022_4846_Fig6_HTML.jpg
https://cdn.ncbi.nlm.nih.gov/pmc/blobs/46ca/9035166/6eb6f7b94684/41419_2022_4846_Fig7_HTML.jpg
https://cdn.ncbi.nlm.nih.gov/pmc/blobs/46ca/9035166/a1ff7b6f26f0/41419_2022_4846_Fig8_HTML.jpg
https://cdn.ncbi.nlm.nih.gov/pmc/blobs/46ca/9035166/1a2cb8cf60e2/41419_2022_4846_Fig1_HTML.jpg
https://cdn.ncbi.nlm.nih.gov/pmc/blobs/46ca/9035166/e19d13f04afe/41419_2022_4846_Fig2_HTML.jpg
https://cdn.ncbi.nlm.nih.gov/pmc/blobs/46ca/9035166/bd8bcca9573f/41419_2022_4846_Fig3_HTML.jpg
https://cdn.ncbi.nlm.nih.gov/pmc/blobs/46ca/9035166/d7dcfd035b8f/41419_2022_4846_Fig4_HTML.jpg
https://cdn.ncbi.nlm.nih.gov/pmc/blobs/46ca/9035166/3d0332b8f49c/41419_2022_4846_Fig5_HTML.jpg
https://cdn.ncbi.nlm.nih.gov/pmc/blobs/46ca/9035166/46c5b337f44d/41419_2022_4846_Fig6_HTML.jpg
https://cdn.ncbi.nlm.nih.gov/pmc/blobs/46ca/9035166/6eb6f7b94684/41419_2022_4846_Fig7_HTML.jpg
https://cdn.ncbi.nlm.nih.gov/pmc/blobs/46ca/9035166/a1ff7b6f26f0/41419_2022_4846_Fig8_HTML.jpg

相似文献

1
A novel oncogenic seRNA promotes nasopharyngeal carcinoma metastasis.一种新型致癌 seRNA 促进鼻咽癌转移。
Cell Death Dis. 2022 Apr 23;13(4):401. doi: 10.1038/s41419-022-04846-1.
2
LncRNA UCA1 affects epithelial-mesenchymal transition, invasion, migration and apoptosis of nasopharyngeal carcinoma cells.长链非编码 RNA UCA1 影响鼻咽癌细胞的上皮-间充质转化、侵袭、迁移和凋亡。
Cell Cycle. 2019 Nov;18(21):3044-3053. doi: 10.1080/15384101.2019.1667707. Epub 2019 Sep 19.
3
JUN-induced super-enhancer RNA forms R-loop to promote nasopharyngeal carcinoma metastasis.JUN 诱导的超级增强子 RNA 形成 R 环促进鼻咽癌转移。
Cell Death Dis. 2023 Jul 21;14(7):459. doi: 10.1038/s41419-023-05985-9.
4
A specific super-enhancer actuated by berberine regulates EGFR-mediated RAS-RAF1-MEK1/2-ERK1/2 pathway to induce nasopharyngeal carcinoma autophagy.小檗碱激活的特定超级增强子调节 EGFR 介导的 RAS-RAF1-MEK1/2-ERK1/2 通路诱导鼻咽癌自噬。
Cell Mol Biol Lett. 2024 Jun 28;29(1):92. doi: 10.1186/s11658-024-00607-4.
5
Upregulated METTL3 in nasopharyngeal carcinoma enhances the motility of cancer cells.鼻咽癌中上调的 METTL3 增强了癌细胞的迁移能力。
Kaohsiung J Med Sci. 2020 Nov;36(11):895-903. doi: 10.1002/kjm2.12266. Epub 2020 Jul 15.
6
Carcinogen-induced super-enhancer RNA promotes nasopharyngeal carcinoma metastasis through NPM1/c-Myc/NDRG1 axis.致癌物诱导的超级增强子RNA通过NPM1/c-Myc/NDRG1轴促进鼻咽癌转移。
Am J Cancer Res. 2023 Aug 15;13(8):3781-3798. eCollection 2023.
7
Knockdown of long non-coding RNA TUG1 suppresses nasopharyngeal carcinoma progression by inhibiting epithelial-mesenchymal transition (EMT) via the promotion of miR-384.长链非编码 RNA TUG1 的敲低通过促进 miR-384 抑制上皮-间充质转化 (EMT) 抑制鼻咽癌细胞的进展。
Biochem Biophys Res Commun. 2019 Jan 29;509(1):56-63. doi: 10.1016/j.bbrc.2018.12.011. Epub 2018 Dec 21.
8
Long noncoding RNA SMAD5-AS1 acts as a microRNA-106a-5p sponge to promote epithelial mesenchymal transition in nasopharyngeal carcinoma.长链非编码 RNA SMAD5-AS1 作为 microRNA-106a-5p 的海绵体促进鼻咽癌中的上皮间质转化。
FASEB J. 2019 Nov;33(11):12915-12928. doi: 10.1096/fj.201900803R. Epub 2019 Sep 26.
9
LncRNA AATBC regulates Pinin to promote metastasis in nasopharyngeal carcinoma.长链非编码 RNA AATBC 通过调节 Pinin 促进鼻咽癌转移。
Mol Oncol. 2020 Sep;14(9):2251-2270. doi: 10.1002/1878-0261.12703. Epub 2020 Jun 13.
10
MicroRNA-506 inhibits tumor growth and metastasis in nasopharyngeal carcinoma through the inactivation of the Wnt/β-catenin signaling pathway by down-regulating LHX2.MicroRNA-506 通过下调 LHX2 抑制 Wnt/β-catenin 信号通路抑制鼻咽癌的肿瘤生长和转移。
J Exp Clin Cancer Res. 2019 Feb 21;38(1):97. doi: 10.1186/s13046-019-1023-4.

引用本文的文献

1
The role of MICAL2 in cancer progression: mechanisms, challenges, and therapeutic potential.MICAL2在癌症进展中的作用:机制、挑战及治疗潜力。
Hum Cell. 2025 Apr 16;38(3):89. doi: 10.1007/s13577-025-01212-z.
2
Super enhancer lncRNAs: a novel hallmark in cancer.超级增强子长链非编码 RNA:癌症的一个新标志。
Cell Commun Signal. 2024 Apr 2;22(1):207. doi: 10.1186/s12964-024-01599-6.
3
Superenhancers as master gene regulators and novel therapeutic targets in brain tumors.超级增强子作为脑肿瘤的主基因调控因子和新型治疗靶点。

本文引用的文献

1
A novel BRD4 inhibitor suppresses osteoclastogenesis and ovariectomized osteoporosis by blocking RANKL-mediated MAPK and NF-κB pathways.一种新型 BRD4 抑制剂通过阻断 RANKL 介导的 MAPK 和 NF-κB 通路抑制破骨细胞生成和卵巢切除诱导的骨质疏松症。
Cell Death Dis. 2021 Jun 26;12(7):654. doi: 10.1038/s41419-021-03939-7.
2
TPM, FPKM, or Normalized Counts? A Comparative Study of Quantification Measures for the Analysis of RNA-seq Data from the NCI Patient-Derived Models Repository.TPM、FPKM 还是归一化计数?来自 NCI 患者衍生模型资源库的 RNA-seq 数据分析的定量测量方法的比较研究。
J Transl Med. 2021 Jun 22;19(1):269. doi: 10.1186/s12967-021-02936-w.
3
Exp Mol Med. 2023 Feb;55(2):290-303. doi: 10.1038/s12276-023-00934-0. Epub 2023 Feb 1.
4
Roles of super enhancers and enhancer RNAs in skeletal muscle development and disease.超级增强子和增强子 RNA 在骨骼肌发育和疾病中的作用。
Cell Cycle. 2023 Mar;22(5):495-505. doi: 10.1080/15384101.2022.2129240. Epub 2022 Oct 2.
5
Vaccarin alleviates endothelial inflammatory injury in diabetes by mediating miR-570-3p/HDAC1 pathway.刺榄烯通过介导miR-570-3p/HDAC1通路减轻糖尿病中的内皮炎症损伤。
Front Pharmacol. 2022 Sep 1;13:956247. doi: 10.3389/fphar.2022.956247. eCollection 2022.
Aberrant activation of super enhancer and choline metabolism drive antiandrogen therapy resistance in prostate cancer.
异常激活超级增强子和胆碱代谢导致前列腺癌对抗雄激素治疗产生耐药性。
Oncogene. 2020 Oct;39(42):6556-6571. doi: 10.1038/s41388-020-01456-z. Epub 2020 Sep 11.
4
MICAL2 is a novel nucleocytoplasmic shuttling protein promoting cancer invasion and growth of lung adenocarcinoma.MICAL2 是一种新型核质穿梭蛋白,可促进肺腺癌的侵袭和生长。
Cancer Lett. 2020 Jul 28;483:75-86. doi: 10.1016/j.canlet.2020.04.019. Epub 2020 Apr 28.
5
Soyasapogenol-A targets CARF and results in suppression of tumor growth and metastasis in p53 compromised cancer cells.大豆皂醇-A 靶向 CARF,导致 p53 缺陷型癌细胞的肿瘤生长和转移受到抑制。
Sci Rep. 2020 Apr 14;10(1):6323. doi: 10.1038/s41598-020-62953-5.
6
Oncogenic seRNA functional activation: a novel mechanism of tumorigenesis.致癌性 seRNA 功能激活:一种新的肿瘤发生机制。
Mol Cancer. 2020 Apr 11;19(1):74. doi: 10.1186/s12943-020-01195-5.
7
TIM-3 Participates in the Invasion and Metastasis of Nasopharyngeal Carcinoma via SMAD7/SMAD2/SNAIL1 Axis-Mediated Epithelial-Mesenchymal Transition.TIM-3通过SMAD7/SMAD2/SNAIL1轴介导的上皮-间质转化参与鼻咽癌的侵袭和转移。
Onco Targets Ther. 2020 Mar 6;13:1993-2006. doi: 10.2147/OTT.S237222. eCollection 2020.
8
Notch1 inactivation promotes invasion and metastasis of nasopharyngeal carcinoma cells partly through Slug activation.Notch1 失活部分通过激活 Slug 促进鼻咽癌细胞的侵袭和转移。
Neoplasma. 2020 Mar;67(2):259-266. doi: 10.4149/neo_2019_190313N220. Epub 2019 Nov 26.
9
LncRNA-HGBC stabilized by HuR promotes gallbladder cancer progression by regulating miR-502-3p/SET/AKT axis.LncRNA-HGBC 被 HuR 稳定后通过调节 miR-502-3p/SET/AKT 轴促进胆囊癌进展。
Mol Cancer. 2019 Nov 21;18(1):167. doi: 10.1186/s12943-019-1097-9.
10
Targeting bromodomain-containing proteins to prevent spontaneous preterm birth.靶向含有溴结构域的蛋白以预防自发性早产。
Clin Sci (Lond). 2019 Dec 12;133(23):2379-2400. doi: 10.1042/CS20190919.