Suppr超能文献

调节斑马鱼血管模式和脊髓中运动神经元轴突生长。

Regulates Zebrafish Vascular Patterning and Motor Neuronal Axon Growth in Spinal Cord.

作者信息

Sheng Jiajing, Xu Jiehuan, Geng Kaixi, Liu Dong

机构信息

Nantong Laboratory of Development and Diseases, Key Laboratory of Neuroregeneration of Jiangsu and Ministry of Education, School of Life Science, Second Affiliated Hospital, Co-innovation Center of Neuroregeneration, Nantong University, Nantong, China.

Medical School, Nantong University, Nantong, China.

出版信息

Front Mol Neurosci. 2022 Apr 7;15:854556. doi: 10.3389/fnmol.2022.854556. eCollection 2022.

Abstract

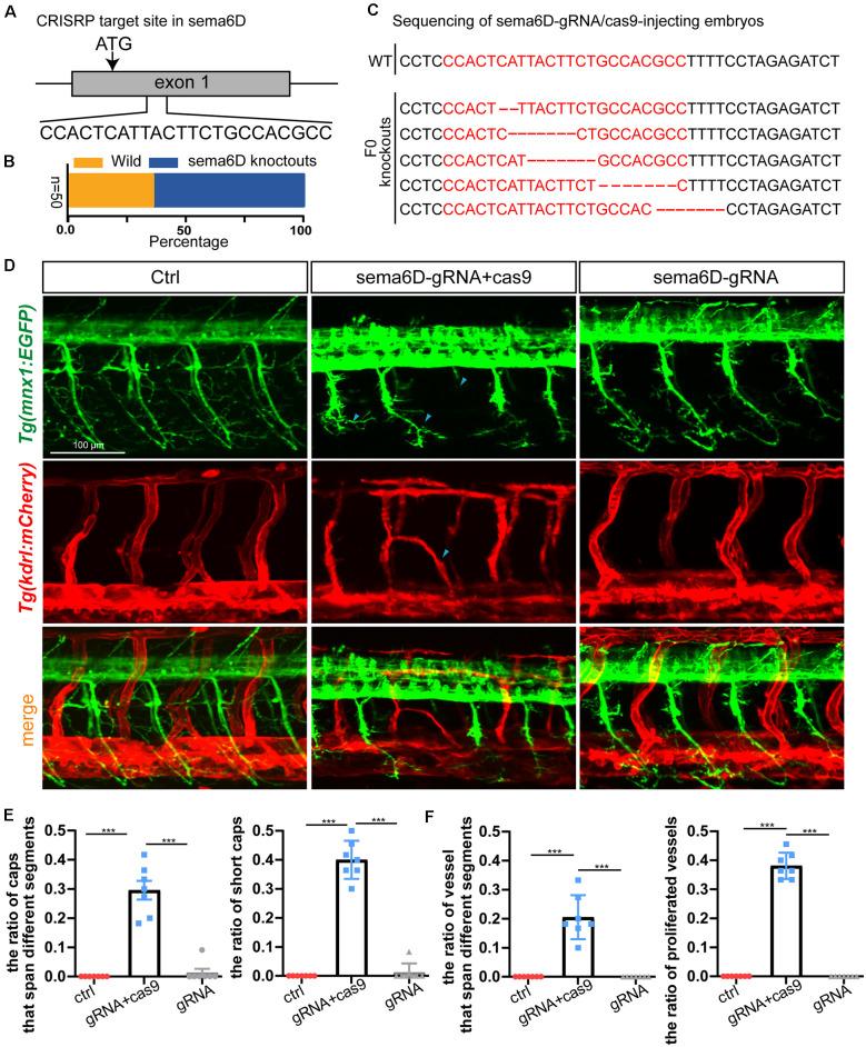
Vessels and nerves are closely associated in anatomy as well as functions. Accumulating evidences have demonstrated that axon-guiding signals may affect endothelial cells migration and path finding, which is crucial for the patterning of both the complex vascular network and neural system. However, studies regarding the functional overlap between vascular and neuronal orchestrating are still incomplete. Semaphorin6D (Sema6D) belongs to the Semaphorin family and has been identified as an important regulating factor in diverse biological processes. Its roles in vascular development are still unclear. Here, we confirmed that is enriched in neural system and blood vessels of zebrafish embryos by hybridization. Then, the deficiency of caused by specific antisense morpholino-oligonucleotides (MO) led to dramatic path finding defects in both intersegmental vessels (ISVs) and primary motor neurons (PMNs) of spinal cord in zebrafish embryos. Furthermore, these defective phenotypes were confirmed in F0 generation of knockouts and rescue experiments by overexpression of mRNA in morphants. These data collectively indicate that regulates zebrafish vascular patterning and motor neuronal axon growth in the spinal cord, which might be of great therapeutical use to regulate vessel and nerve guidance in the relevant diseases that affect both systems.

摘要

血管和神经在解剖结构以及功能上都密切相关。越来越多的证据表明,轴突导向信号可能影响内皮细胞的迁移和路径寻找,这对于复杂血管网络和神经系统的形成至关重要。然而,关于血管和神经元协调之间功能重叠的研究仍不完整。信号素6D(Sema6D)属于信号素家族,已被确定为多种生物学过程中的重要调节因子。其在血管发育中的作用仍不清楚。在这里,我们通过原位杂交证实,[此处原文缺失具体基因名称]在斑马鱼胚胎的神经系统和血管中富集。然后,由特异性反义吗啉代寡核苷酸(MO)导致的[此处原文缺失具体基因名称]缺乏,致使斑马鱼胚胎的节间血管(ISV)和脊髓中的初级运动神经元(PMN)出现明显的路径寻找缺陷。此外,在[此处原文缺失具体基因名称]敲除的F0代以及通过在[此处原文缺失具体基因名称] morphants中过表达[此处原文缺失具体基因名称] mRNA进行的拯救实验中,证实了这些缺陷表型。这些数据共同表明,[此处原文缺失具体基因名称]调节斑马鱼的血管形成以及脊髓中运动神经元轴突的生长,这对于在影响这两个系统的相关疾病中调节血管和神经导向可能具有重要的治疗用途。

https://cdn.ncbi.nlm.nih.gov/pmc/blobs/ccfd/9021825/9427ba8a017d/fnmol-15-854556-g0001.jpg

文献检索

告别复杂PubMed语法,用中文像聊天一样搜索,搜遍4000万医学文献。AI智能推荐,让科研检索更轻松。

立即免费搜索

文件翻译

保留排版,准确专业,支持PDF/Word/PPT等文件格式,支持 12+语言互译。

免费翻译文档

深度研究

AI帮你快速写综述,25分钟生成高质量综述,智能提取关键信息,辅助科研写作。

立即免费体验