Suppr超能文献

Thada 基因对于小鼠的雌性生育力可有可无。

Thada Is Dispensable for Female Fertility in Mice.

机构信息

Center for Reproductive Medicine, Cheeloo College of Medicine, Shandong University, Jinan, China.

Key laboratory of Reproductive Endocrinology of Ministry of Education, Shandong University, Jinan, China.

出版信息

Front Endocrinol (Lausanne). 2022 Apr 5;13:787733. doi: 10.3389/fendo.2022.787733. eCollection 2022.

Abstract

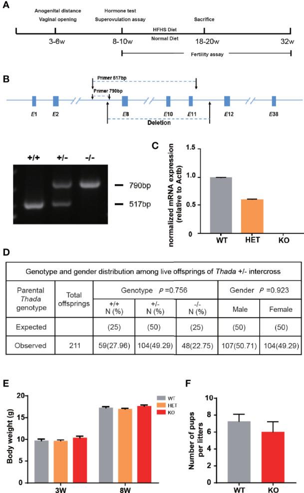
Genome-wide association studies (GWAS) have identified as one of the susceptibility genes for polycystic ovary syndrome (PCOS). Single nucleotide polymorphisms (SNPs) in the gene showed significant over-transmission in PCOS and strong correlations with testosterone level. However, there was insufficient evidence to verify the effect of on female reproductive system. In this study, we investigated the impacts of ablation on ovarian function and reproductive outcomes with knockout (KO) mice. The results showed that the deletion was insufficient to affect ovarian folliculogenesis, steroidogenesis, and female fertility. Additionally, we stressed the mice with high-fat-high-sugar diet (HFHS). In this case, the KO mice still merely had a negligible impact on ovarian function. These findings indicated that deficiency was dispensable for female fertility in mice, which enriched our knowledge about functions of PCOS susceptibility genes.

摘要

全基因组关联研究(GWAS)已将 鉴定为多囊卵巢综合征(PCOS)的易感性基因之一。该 基因中的单核苷酸多态性(SNP)在 PCOS 中表现出明显的过度传递,并且与睾酮水平有很强的相关性。然而,目前还没有足够的证据来验证 对女性生殖系统的影响。在这项研究中,我们使用敲除(KO)小鼠研究了 缺失对卵巢功能和生殖结局的影响。结果表明, 缺失不足以影响卵巢卵泡发生、类固醇生成和雌性生育能力。此外,我们还对高脂肪高糖饮食(HFHS)的小鼠进行了应激处理。在这种情况下,KO 小鼠对卵巢功能的影响仍然可以忽略不计。这些发现表明, 缺乏对于小鼠的生育能力是可有可无的,这丰富了我们对 PCOS 易感性基因 功能的认识。

https://cdn.ncbi.nlm.nih.gov/pmc/blobs/6069/9037063/8a9601959355/fendo-13-787733-g001.jpg

文献检索

告别复杂PubMed语法,用中文像聊天一样搜索,搜遍4000万医学文献。AI智能推荐,让科研检索更轻松。

立即免费搜索

文件翻译

保留排版,准确专业,支持PDF/Word/PPT等文件格式,支持 12+语言互译。

免费翻译文档

深度研究

AI帮你快速写综述,25分钟生成高质量综述,智能提取关键信息,辅助科研写作。

立即免费体验