• 文献检索
  • 文档翻译
  • 深度研究
  • 学术资讯
  • Suppr Zotero 插件Zotero 插件
  • 邀请有礼
  • 套餐&价格
  • 历史记录
应用&插件
Suppr Zotero 插件Zotero 插件浏览器插件Mac 客户端Windows 客户端微信小程序
定价
高级版会员购买积分包购买API积分包
服务
文献检索文档翻译深度研究API 文档MCP 服务
关于我们
关于 Suppr公司介绍联系我们用户协议隐私条款
关注我们

Suppr 超能文献

核心技术专利:CN118964589B侵权必究
粤ICP备2023148730 号-1Suppr @ 2026

文献检索

告别复杂PubMed语法,用中文像聊天一样搜索,搜遍4000万医学文献。AI智能推荐,让科研检索更轻松。

立即免费搜索

文件翻译

保留排版,准确专业,支持PDF/Word/PPT等文件格式,支持 12+语言互译。

免费翻译文档

深度研究

AI帮你快速写综述,25分钟生成高质量综述,智能提取关键信息,辅助科研写作。

立即免费体验

维生素D3通过上调支气管上皮细胞中CC16的表达来减轻香烟烟雾提取物介导的上皮-间质转化和纤维化。

Vitamin D3 alleviates cigarette smoke extract-mediated epithelial-mesenchymal transition and fibrogenesis by upregulating CC16 expression in bronchial epithelial cells.

作者信息

Mao Yajun, Feng Hong

机构信息

Rehabilitation Medicine Department, The First Affiliated Hospital, Zhejiang Chinese Medical University, Hangzhou, Zhejiang 310006, P.R. China.

Respiratory Department, The Fourth Hospital of Baotou City, Baotou, Inner Mongolia Autonomous Region 014030, P.R. China.

出版信息

Exp Ther Med. 2022 May;23(5):357. doi: 10.3892/etm.2022.11284. Epub 2022 Mar 29.

DOI:10.3892/etm.2022.11284
PMID:35493433
原文链接:https://pmc.ncbi.nlm.nih.gov/articles/PMC9019742/
Abstract

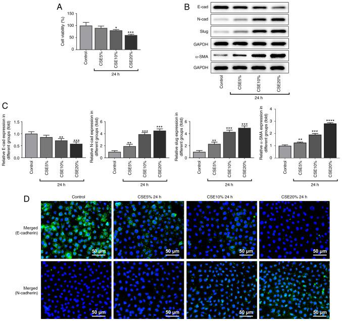
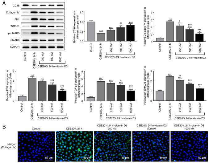
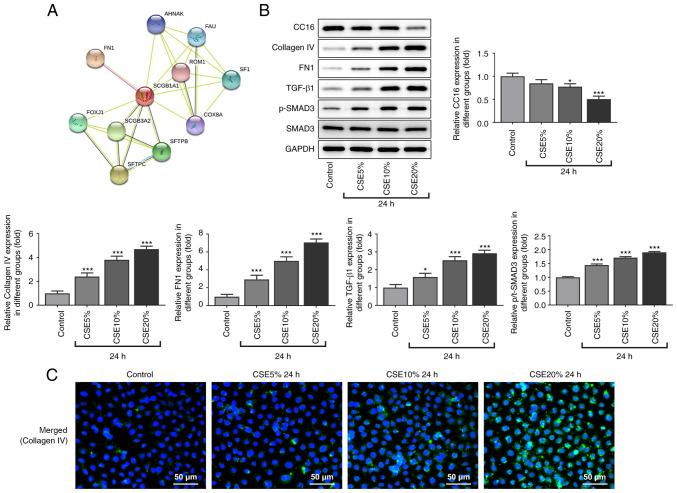
Vitamin D3 supplementation has been previously reported to inhibit the occurrence and development of chronic obstructive pulmonary disease (COPD). However, the underlying mechanism remains unclear. Epithelial-mesenchymal transition (EMT) and fibrogenesis have been associated with the development of COPD. The aim of the present study was to investigate the potential effects and mechanism of vitamin D3 in an model of cigarette smoke (CS)-induced EMT and fibrosis, with specific focus on the role of club cell protein 16 (CC16). CS extract (CSE) at different concentrations (5, 10 and 20%) was used to treat 16-HBE cells to induce EMT and fibrogenesis following which they were treated with vitamin D3. Subsequently, the 20% CSE group was selected for further experiments, where 16-HBE cells were divided into the following five groups: The control group; the CSE group; the low-dose vitamin D3 group (250 nM); the medium-dose vitamin D3 group (500 nM); and the high-dose vitamin D3 group (1,000 nM). Western blot analysis was used to detect the protein expression levels of the EMT-related proteins E-cadherin, N-cadherin, Slug and α-SMA, fibrogenesis-related proteins collagen Ⅳ and fibronectin 1, proteins involved in the TGF-β1/SMAD3 signaling pathway and CC16. Immunofluorescence was used to measure the protein expression levels of E-cadherin, N-cadherin and collagen Ⅳ. Specific CC16 knockdown was performed using short hairpin RNA transfection to investigate the role of CC16. The results of the present study found that vitamin D3 could increase the protein expression level of CC16 to inhibit the activation of the TGF-β1/SMAD3 signaling pathway; thereby reducing the 20% increase in CSE-induced EMT- and fibrogenesis-related protein expression levels. Following CC16 knockdown, the inhibitory effects of vitamin D3 on EMT- and fibrogenesis-related protein expression were partially reversed. To conclude, these results suggest that vitamin D3 can inhibit the protein expression levels of EMT- and fibrogenesis-related proteins induced by CSE, at least partially through the function of CC16. These findings are expected to provide novel theoretical foundations and ideas for the pathogenesis and treatment of COPD.

摘要

先前有报道称补充维生素D3可抑制慢性阻塞性肺疾病(COPD)的发生和发展。然而,其潜在机制仍不清楚。上皮-间质转化(EMT)和纤维化与COPD的发展有关。本研究的目的是在香烟烟雾(CS)诱导的EMT和纤维化模型中研究维生素D3的潜在作用和机制,特别关注俱乐部细胞蛋白16(CC16)的作用。使用不同浓度(5%、10%和20%)的CS提取物(CSE)处理16-HBE细胞以诱导EMT和纤维化,随后用维生素D3处理。随后,选择20% CSE组进行进一步实验,将16-HBE细胞分为以下五组:对照组;CSE组;低剂量维生素D3组(250 nM);中剂量维生素D3组(500 nM);高剂量维生素D3组(1000 nM)。采用蛋白质印迹法检测EMT相关蛋白E-钙黏蛋白、N-钙黏蛋白、锌指蛋白Slug和α-平滑肌肌动蛋白(α-SMA)、纤维化相关蛋白Ⅳ型胶原和纤连蛋白1、参与转化生长因子-β1(TGF-β1)/SMAD3信号通路的蛋白以及CC16的蛋白表达水平。采用免疫荧光法检测E-钙黏蛋白、N-钙黏蛋白和Ⅳ型胶原的蛋白表达水平。使用短发夹RNA转染进行特异性CC16敲低,以研究CC16的作用。本研究结果发现,维生素D3可增加CC16的蛋白表达水平,抑制TGF-β1/SMAD3信号通路的激活;从而降低CSE诱导的EMT和纤维化相关蛋白表达水平升高20%。CC16敲低后,维生素D3对EMT和纤维化相关蛋白表达的抑制作用部分逆转。总之,这些结果表明,维生素D3可抑制CSE诱导的EMT和纤维化相关蛋白的表达水平,至少部分是通过CC16的功能实现的。这些发现有望为COPD的发病机制和治疗提供新的理论基础和思路。

https://cdn.ncbi.nlm.nih.gov/pmc/blobs/bf7a/9019742/9c25372b64ff/etm-23-05-11284-g04.jpg
https://cdn.ncbi.nlm.nih.gov/pmc/blobs/bf7a/9019742/834af4f38e14/etm-23-05-11284-g00.jpg
https://cdn.ncbi.nlm.nih.gov/pmc/blobs/bf7a/9019742/8da0ac2e9dd7/etm-23-05-11284-g01.jpg
https://cdn.ncbi.nlm.nih.gov/pmc/blobs/bf7a/9019742/1e0388f83949/etm-23-05-11284-g02.jpg
https://cdn.ncbi.nlm.nih.gov/pmc/blobs/bf7a/9019742/79aafebcc0f9/etm-23-05-11284-g03.jpg
https://cdn.ncbi.nlm.nih.gov/pmc/blobs/bf7a/9019742/9c25372b64ff/etm-23-05-11284-g04.jpg
https://cdn.ncbi.nlm.nih.gov/pmc/blobs/bf7a/9019742/834af4f38e14/etm-23-05-11284-g00.jpg
https://cdn.ncbi.nlm.nih.gov/pmc/blobs/bf7a/9019742/8da0ac2e9dd7/etm-23-05-11284-g01.jpg
https://cdn.ncbi.nlm.nih.gov/pmc/blobs/bf7a/9019742/1e0388f83949/etm-23-05-11284-g02.jpg
https://cdn.ncbi.nlm.nih.gov/pmc/blobs/bf7a/9019742/79aafebcc0f9/etm-23-05-11284-g03.jpg
https://cdn.ncbi.nlm.nih.gov/pmc/blobs/bf7a/9019742/9c25372b64ff/etm-23-05-11284-g04.jpg

相似文献

1
Vitamin D3 alleviates cigarette smoke extract-mediated epithelial-mesenchymal transition and fibrogenesis by upregulating CC16 expression in bronchial epithelial cells.维生素D3通过上调支气管上皮细胞中CC16的表达来减轻香烟烟雾提取物介导的上皮-间质转化和纤维化。
Exp Ther Med. 2022 May;23(5):357. doi: 10.3892/etm.2022.11284. Epub 2022 Mar 29.
2
HDAC6-selective inhibitor CAY10603 ameliorates cigarette smoke-induced small airway remodeling by regulating epithelial barrier dysfunction and reversing.HDAC6选择性抑制剂CAY10603通过调节上皮屏障功能障碍和逆转来改善香烟烟雾诱导的小气道重塑。
Respir Res. 2024 Feb 5;25(1):66. doi: 10.1186/s12931-024-02688-3.
3
Ginsenoside Rg1 Attenuates Cigarette Smoke-Induced Pulmonary Epithelial-Mesenchymal Transition via Inhibition of the TGF-1/Smad Pathway.人参皂苷 Rg1 通过抑制 TGF-β1/Smad 通路减轻香烟烟雾诱导的肺上皮-间充质转化。
Biomed Res Int. 2017;2017:7171404. doi: 10.1155/2017/7171404. Epub 2017 Aug 13.
4
Roflumilast N-oxide inhibits bronchial epithelial to mesenchymal transition induced by cigarette smoke in smokers with COPD.罗氟司特N-氧化物抑制慢性阻塞性肺疾病(COPD)吸烟者中香烟烟雾诱导的支气管上皮向间充质转化。
Pulm Pharmacol Ther. 2014 Aug;28(2):138-48. doi: 10.1016/j.pupt.2014.02.001. Epub 2014 Feb 11.
5
Akt/PKB signaling regulates cigarette smoke-induced pulmonary epithelial-mesenchymal transition.Akt/PKB 信号通路调控香烟烟雾诱导的肺上皮-间充质转化。
Lung Cancer. 2018 Aug;122:44-53. doi: 10.1016/j.lungcan.2018.05.019. Epub 2018 May 21.
6
Cigarette smoke-induced alveolar epithelial-mesenchymal transition is mediated by Rac1 activation.香烟烟雾诱导的肺泡上皮-间充质转化由Rac1激活介导。
Biochim Biophys Acta. 2014 Jun;1840(6):1838-49. doi: 10.1016/j.bbagen.2014.01.033. Epub 2014 Feb 4.
7
Posttranscriptional silencing of the lncRNA MALAT1 by miR-217 inhibits the epithelial-mesenchymal transition via enhancer of zeste homolog 2 in the malignant transformation of HBE cells induced by cigarette smoke extract.miR-217对lncRNA MALAT1的转录后沉默通过zeste同源物2增强子抑制香烟烟雾提取物诱导的HBE细胞恶性转化中的上皮-间质转化。
Toxicol Appl Pharmacol. 2015 Dec 1;289(2):276-85. doi: 10.1016/j.taap.2015.09.016. Epub 2015 Sep 28.
8
EPA attenuates epithelial-mesenchymal transition and fibrosis through the TGF-β1/Smad3/ILK pathway in renal tubular epithelial HK-2 cells by up-regulating miR-541.二十碳五烯酸通过上调miR-541,经TGF-β1/Smad3/ILK信号通路减弱肾小管上皮HK-2细胞的上皮-间质转化及纤维化。
Int J Clin Exp Pathol. 2019 Jul 1;12(7):2516-2525. eCollection 2019.
9
FERMT3 mediates cigarette smoke-induced epithelial-mesenchymal transition through Wnt/β-catenin signaling.FERMT3 通过 Wnt/β-catenin 信号通路介导香烟烟雾诱导的上皮-间充质转化。
Respir Res. 2021 Nov 6;22(1):286. doi: 10.1186/s12931-021-01881-y.
10
Vitamin D modulates E-cadherin turnover by regulating TGF-β and Wnt signalings during EMT-mediated myofibroblast differentiation in A459 cells.维生素 D 通过调节 EMT 介导的 A459 细胞成肌纤维细胞分化过程中的 TGF-β 和 Wnt 信号转导来调节 E-钙黏蛋白的周转。
J Steroid Biochem Mol Biol. 2020 Sep;202:105723. doi: 10.1016/j.jsbmb.2020.105723. Epub 2020 Jun 27.

引用本文的文献

1
Cigarette Smoke-Induced Epithelial-to-Mesenchymal Transition: Insights into Cellular Mechanisms and Signaling Pathways.香烟烟雾诱导的上皮-间充质转化:细胞机制和信号通路的见解。
Cells. 2024 Aug 29;13(17):1453. doi: 10.3390/cells13171453.

本文引用的文献

1
The interaction effect of aerobic exercise and vitamin D supplementation on inflammatory factors, anti-inflammatory proteins, and lung function in male smokers: a randomized controlled trial.有氧运动与补充维生素D对男性吸烟者炎症因子、抗炎蛋白及肺功能的交互作用:一项随机对照试验
BMC Sports Sci Med Rehabil. 2021 Aug 30;13(1):102. doi: 10.1186/s13102-021-00333-w.
2
The program of renal fibrogenesis is controlled by microRNAs regulating oxidative metabolism.肾纤维化形成过程由调控氧化代谢的微小RNA控制。
Redox Biol. 2021 Apr;40:101851. doi: 10.1016/j.redox.2020.101851. Epub 2020 Dec 28.
3
Club Cell Secreted Protein CC16: Potential Applications in Prognosis and Therapy for Pulmonary Diseases.
俱乐部细胞分泌蛋白CC16:在肺部疾病预后和治疗中的潜在应用
J Clin Med. 2020 Dec 14;9(12):4039. doi: 10.3390/jcm9124039.
4
Cigarette Smoke Affects Dendritic Cell Populations, Epithelial Barrier Function, and the Immune Response to Viral Infection With H1N1.香烟烟雾影响树突状细胞群体、上皮屏障功能以及对甲型H1N1流感病毒感染的免疫反应。
Front Med (Lausanne). 2020 Nov 6;7:571003. doi: 10.3389/fmed.2020.571003. eCollection 2020.
5
Vitamin D supplementation to prevent COVID-19 in patients with COPD: a research perspective.补充维生素D预防慢性阻塞性肺疾病患者感染新型冠状病毒肺炎:一项研究视角
Adv Respir Med. 2020;88(4):364-365. doi: 10.5603/ARM.a2020.0101.
6
Nonantibiotic Pharmacological Treatment of Severe Chronic Obstructive Pulmonary Disease Exacerbations.非抗生素药物治疗严重慢性阻塞性肺疾病急性加重。
Semin Respir Crit Care Med. 2020 Dec;41(6):842-850. doi: 10.1055/s-0040-1714379. Epub 2020 Jul 29.
7
Vitamin D Deficiency in COPD: Biomarker, Treatable Trait, or Just a Common Comorbidity?慢性阻塞性肺疾病中的维生素D缺乏:生物标志物、可治疗特征还是仅仅是一种常见的合并症?
Chest. 2020 Apr;157(4):755-756. doi: 10.1016/j.chest.2019.12.007.
8
Reduced Serum Concentration of CC16 Is Associated with Severity of Chronic Obstructive Pulmonary Disease and Contributes to the Diagnosis and Assessment of the Disease.血清 CC16 浓度降低与慢性阻塞性肺疾病的严重程度相关,并有助于该疾病的诊断和评估。
Int J Chron Obstruct Pulmon Dis. 2020 Mar 2;15:461-470. doi: 10.2147/COPD.S230323. eCollection 2020.
9
Hydrogen sulfide alleviates cigarette smoke-induced COPD through inhibition of the TGF-1/smad pathway.硫化氢通过抑制 TGF-β1/smad 通路缓解香烟烟雾诱导的 COPD。
Exp Biol Med (Maywood). 2020 Feb;245(3):190-200. doi: 10.1177/1535370220904342. Epub 2020 Feb 2.
10
Vitamin D deficiency exacerbates bleomycin-induced pulmonary fibrosis partially through aggravating TGF-β/Smad2/3-mediated epithelial-mesenchymal transition.维生素 D 缺乏通过加重 TGF-β/Smad2/3 介导的上皮-间充质转化部分加重博来霉素诱导的肺纤维化。
Respir Res. 2019 Nov 27;20(1):266. doi: 10.1186/s12931-019-1232-6.